陕西省2019年省内高校音乐类专业课联考考试内容及评分原则
- 预约测评
- 提交
一、报名
1、参加陕西省2019年普通高校艺术类招生省内高校音乐类、舞蹈类专业课联考的考生,请于2018年12月25日12:00时—2019年1月5日12:00时登录西安音乐学院网站(http://zsb.xacom.edu.cn/),严格按照音乐类、舞蹈类专业课目录(附件1)、专业选择表(附件2)容先进行网上预约报名和网上缴纳报名考试费,再按规定时间到西安音乐学院现场确认。
2、各市(区)考生现场确认时间安排如下:

考生携带本人身份证和艺术类专业课考试报考证到西安音乐学院对网上报名信息进行确认。超过规定时间,不再受理报名事宜。
3、确认现场安排专人负责核对考生身份证、艺术类专业课考试报考证,现场制作陕西省2019年普通高校艺术类招生省内高校音乐类舞蹈类专业课联考准考证。
4、联考准考证号和具体考试日期由计算机按照专业类别随机产生。考试时间为2019年1月12日-17日。
二、考试内容
1、音乐类
基本乐科考试内容:
旋律音程听唱:自然音程;模唱:自然音程、四种三和弦、大小七、小小七和弦原位及其转位;构唱:自然音程、四种三和弦、大小七、小小七和弦原位及其转位;节奏模仿:常见节奏型(2/4、3/4、3/8);视唱:一升一降以内,高音谱号与低音谱号,唱名法不限。
A1组音乐学专业主科考试内容:
⑴声乐演唱。考生自备歌曲三首,内容包括中外民歌、艺术歌曲、歌剧咏叹调等(通俗唱法除外)。考试时由考生本人自选一首,抽选一首,共演唱两首(背谱演唱)。
⑵键盘乐器或其它乐器演奏。①键盘乐器(钢琴、手风琴、双排键或电子琴)练习曲或复调作品一首,中外乐曲一首,共演奏两首作品(背谱演奏)。②其它乐器(管弦乐器和民族乐器,不含口琴、竖笛、风琴)演奏不同风格或类型的作品两首(背谱演奏)。
注:①演唱、演奏考试总时间不超过10分钟。
A2组音乐表演专业主科考试内容:(任选一项)
⑴美声。
准备三首歌曲(包括中外民歌、艺术歌曲、创作歌曲、歌剧咏叹调等),由主考教师指定其中一至两首进行演唱,演唱时间不超过6分钟。
⑵民族声乐。
准备三首歌曲(包括中外民歌、艺术歌曲、创作歌曲、歌剧选段等),由主考教师指定其中一至两首进行演唱,演唱时间不超过6分钟。
⑶陕北民歌演唱。
准备三首陕北民歌,由主考教师指定其中一至两首进行演唱,演唱时间不超过6分钟。
⑷流行歌曲演唱。
演唱歌曲一首(中外流行歌曲、音乐剧选段,外文作品用原文演唱。准备两首,抽考一首)。【注】考场提供麦克风及扩音设备。考生须自备音频伴奏,现场以U盘提交,统一采用数字音频文件形式(MP3或WAV格式)。如需钢琴伴奏,考生需自请伴奏人员,考场配备钢琴;如需其他乐器伴奏,请考生自备。
⑸钢琴。
练习曲(车尔尼740以上);奏鸣曲快板乐章;中外乐曲自选一首。要求背奏,不弹反复段落。
⑹手风琴。
练习曲一首(相当于车尔尼740及以上程度);复调作品一首(相当于巴赫三部创意曲及以上程度)。【注】考试曲目需背谱演奏。
⑺双排键电子琴。
练习曲一首(相当于车尔尼740及以上程度);视奏乐曲一首(考试现场给出16-32小节三行谱,考生在电子管风琴上选取恰当音色并进行演奏)。【注】考生可用双排键电子琴;钢琴;手风琴;单排电子琴演奏。考场提供用琴为:雅马哈EL-900、ELS-02C、吟飞RS-1000E型。考试曲目需背谱演奏。
⑻管弦乐器演奏(小提琴、中提琴、大提琴、低音提琴、古典吉他、竖琴、长笛、单簧管、双簧管、大管、萨克斯、小号、圆号、中音号、长号、大号、打击乐)。音阶、琶音(弦乐加奏双音音阶),自选乐曲二首(抽考其中一首)。要求演奏时间不超过7分钟。
西洋打击乐:小军鼓(自选练习曲一首),马林巴或木琴(自选练习曲或乐曲一首),要求演奏时间不超过7分钟,乐器自备。
⑼中国乐器演奏(竹笛、笙、唢呐、管子、排箫、二胡、板胡、古筝、古琴、琵琶、扬琴、三弦、柳琴、阮、民族打击乐)。演奏练习曲一首,自选乐曲一首。要求演奏时间不超过7分钟。
民族打击乐:小军鼓或马林巴(自选练习曲、乐曲各一首)。要求演奏时间不超过7分钟,乐器自备。
⑽流行乐器演奏(流行键盘、流行萨克斯、电声吉他、电声贝斯、爵士鼓)。要求演奏时间不超过7分钟,乐器自备。
流行键盘:练习曲一首(相当于车尔尼740及以上程度);视奏:现场演奏指定乐曲(考试现场给出16-32小节钢琴谱,考生进行视奏)。
【注】考生可用钢琴、电子钢琴、电子琴均可。考场提供钢琴,其它乐器自备。考试曲目需背谱演奏。
流行萨克斯:自选作品一首(风格不限);十二个调布鲁斯音阶抽查一条(4/4拍,按八分音符演奏,跟节拍器速度90-120)。【注】提供:器及其它辅助设备考生自备。考生如需使用伴奏带,应统一采用WAV或MP3文件形式,用U盘提交。考试曲目需背谱演奏。
电声吉他:抽查三个把位内大小调音阶(4/4拍,十六分音符演奏,带节拍器速度80-120);自选作品一首(风格不限,带伴奏)。
【注】提供:乐器专用音箱。器及其它辅助设备考生自备。考生如需使用伴奏带,应统一采用WAV或MP3文件形式,用U盘提交。考试曲目需背谱演奏。
电声贝斯:抽查大调音阶一条(4/4拍,十六分音符演奏,带节拍器速度70-120);练习曲一首。
【注】提供:乐器专用音箱。器及其它辅助设备考生自备。考生如需使用伴奏带,应统一采用WAV或MP3文件形式,用U盘提交。考试曲目需背谱演奏。
爵士鼓:小军鼓练习曲一首;视谱演奏一条(长度不超过16小节);乐曲一首。(乐曲必须有伴奏音乐,伴奏自带。考试时提交乐曲乐谱)。
【注】提供DW六鼓爵士鼓和标配镲片,其它打击乐器考生自带。考生如需使用伴奏带,应统一采用WAV或MP3文件形式,用U盘提交。小军鼓部分不强制背谱,其它考试曲目需背谱演奏。
A3组录音艺术专业主科考试内容:
⑴专业综合能力测试:音乐录音听辨、音频技术常识、计算机常识(时间120分钟,笔试)。
⑵面试:乐器演奏或声乐演唱、歌曲或戏曲演唱、音乐及录音常识问答。
⑶基本乐科加试乐理:音乐基础理论(时间120分钟,笔试);听写:旋律音程听写;音程听辨(自然音程);和弦色彩听辨(四种三和弦、大小七、小小七原位及其转位);节奏填空(2/4、3/8);音阶选择(在同主音五声调式和同主音自然、和声、旋律小调三个选项中选择);旋律填空;二声部中的上声部旋律听写。(时间30分钟,笔试)
2、舞蹈类考试内容
B1组古典舞、芭蕾舞、民族民间舞、现代舞
⑴舞蹈基本功(软开度、跳、转、翻技巧)。
⑵自选舞表演(3分钟以内,自带CD光盘伴奏,单曲单碟)。
⑶即兴舞表演。
服装要求:女体操服,男紧身衣裤,不得穿着演出服。
B2组体育舞蹈(拉丁舞、摩登舞)
⑴面试:身体形态、气质相貌、口语表达(30秒)。
⑵专业基础:十种舞中任意选一支摩登舞,一支拉丁舞。(服装要求:着比赛服或训练服,考生不准带舞伴,不需准备CD伴奏带,不准化妆)。
B3组健美操、啦啦操、街舞(任选一种)
⑴面试:身体形态、气质相貌、口语表达(30秒)。
⑵专业基础:
健美操:考试必须展示包含不少于8个难度动作的成套动作,其中4个难度为规定动作:
A组:提臀起(男)、文森俯卧撑(女);
B组:支撑转体540度以上(男)、支撑转体360度以上(女);
C组:剪式变身跳(男)、交换劈腿跃(女);
D组:依柳辛
啦啦操:成套创编符合项目特征,音乐节奏动感强劲并动作和谐统一,成套展示充满健康与活力富有激情。并在成套中展示出舞蹈啦啦操或技巧啦啦操的专门难度动作:
①舞蹈啦啦操
包含花球、街舞、爵士风格,成套中必须分别展示包含转体类、跳跃类、柔韧类、技巧翻腾类各一次难度。
②技巧啦啦操
成套展示应包含舞蹈动作、跳跃类、柔韧类、技巧翻腾、肩位以上托举技术(尖子被托举技术)、抛接技术(尖子被抛接技术)等。
街舞:成套需要考生根据个人特长展示不同风格舞种,同时根据各舞种项目的特殊难度选择动作进行进阶展示。
考试须知:考生不得向考评员介绍自己的姓名、准考证号等个人信息,不允许化妆;服装要求:健美操、啦啦操项目须着健美操、啦啦操比赛服;街舞结合舞种项目特征,进行专业着装(可带帽子,但面试时须脱下)。考生需自备U盘,(并确定该设备中只有考试需要的1首伴奏曲)。
三、考试要求
考生凭身份证和专业考试准考证,按照现场确认时公布的时间和地点参加考试。笔试考试开考前30分钟考生有序入场,考试结束后,待监考人员将试卷(试题)收齐清点无误后,方可离开考场。专业主科(声乐、器乐、舞蹈)考试和基本乐科考试分设考场,考生须按规定时间提前30分钟到指定地点点名候考,除钢琴、竖琴、双排键、定音鼓外,其他乐器均由考生自备。
四、联考评分、评卷及各专业分值
笔试由联考办公室统一组织阅卷,在纪检组监督下,采用集体流水阅卷,综合评定较终成绩。专业主科考试成绩计算方法为:各考场参加考试在12人以下(含12人)的考试小组,去掉一个较、一个较低分,平均计算较后得分;13人以上(含13人)的考试小组,去掉两个较、两个较低分,平均计算较后得分。
联考各专业为500分。A1组、A2组专业总分=基本乐科×10+专业主科×90;A3组专业总分=专业综合能力×30+面试×40+基本乐科×30;B1组专业总分=舞蹈基本功×50+自选舞×30+即兴舞×20;B2、B3组专业总分=面试×30+专业基础×70。
省内院校音乐类、舞蹈类专业课联考合格考生,可填报省内相应院校以及省外院校中注明使用我省联考成绩的专业。
附件1
2019年陕西省省内院校音乐类、舞蹈类专业联考目录
一、音乐类专业
(一)本科专业
|
国标专业代码 |
专业名称 |
|
130201 |
音乐表演 |
|
130202 |
音乐学 |
|
130308 |
录音艺术 |
(二)高职(专科)专业
|
国标专业代码 |
专业名称 |
|
650211 |
现代流行音乐 |
|
650215 |
钢琴调律 |
|
650219 |
音乐表演 |
二、舞蹈类专业
(一)本科专业
|
国标专业代码 |
专业名称 |
|
130204 |
舞蹈表演 |
|
130205 |
舞蹈学 |
|
130206 |
舞蹈编导 |
(二)高职(专科)专业
|
国标专业代码 |
专业名称 |
|
650207 |
舞蹈表演 |
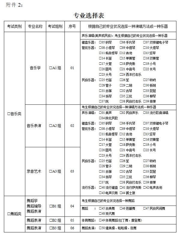
附件2

说明:1、网上报名时请考生根据自己的专业状况选择考试组别和演奏乐器或演唱方法。并在£里打R确定后,在规定时间内持身份证、艺术类专业课考试报考证到西安音乐学院现场确认。
本文系 网站编辑转载,转载目的在于传递更多信息。如涉及作品内容、版权和其它问题,请在30日内与本网联系,我们将在第一时间删除内容!































































