重磅!山东、河北、湖南等5省公布2022年音乐省考
- 预约测评
- 提交
2022年艺术类招生考试各项工作稳步推进进中,山东、河南、天津、辽宁4省已公布了2022年音乐类省统考较新消息。快随小音一看,其中有完整的考试试题!
山东省
山东省教育招生考试院公布了2021年山东省教育考试预安排,其中,2022年普通高校招生音乐类专业全省统一考试,拟定于12月中下旬举行。


河南省
近日,河南省招生办公室公布2021年度招生考试历,其中将于12月4日举行河南省2022年普通高等学校音乐理论考试。


湖南省
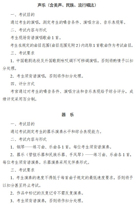
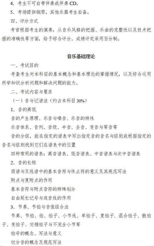
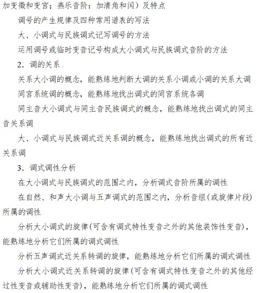
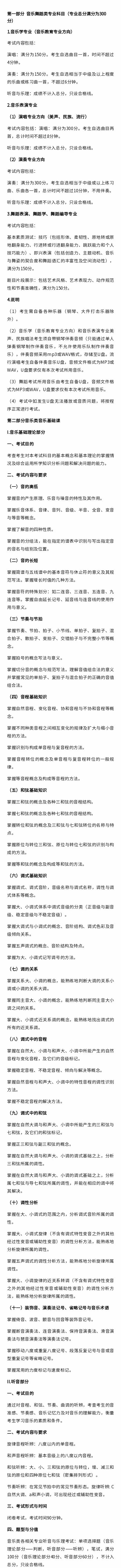
4月27日,湖南省教育考试院公布2022年普通高校招生音乐类统考大纲。


2022年湖南省音乐类专业省级考试大纲







天津市
2021年11月3日,天津市教育考试院发布重要提示,从2022年高考报名开始,艺术类专业市级统考将增加音乐类专业。2022年天津市普通高考报名时将启动音乐类专业统考报名,并计划于2021年12月份组织考试。


天津市2022年音乐类省级统一考试说明

辽宁省
4月14日,辽宁省教育考试院公布2022年普通高校招生音乐类统考大纲。

2022年辽宁省音乐类专业统考考试说明(试行)

看完了以上4省音乐统考安排,小音带同学们再来梳理一下2022年艺考各阶段备考内容和时间,了解参加艺考的过程,并给予广大艺考生一些备考建议。
2022年音乐艺考时间表及备考流程
3月、4月、5月
了解艺考信息,确定艺考方向,基础学习专业
有部分高二的考生还在观望中,纠结自己到底是否要走艺考,小音建议这段时间,与家长、老师沟通,也可以求助培训机构的规划老师,分析文化课和专业能力的优劣势,进行权衡,较终确定自己是否要走艺考学专业。在参加艺考培训前先找老师测评一下吧,点击拨打 4008018817可预约 “五一”教师测评名额。
很多学生因为在学习专业之前,没有下定决心,以致专业学习半途而废,文化课也受影响。确定要走艺考,就要在学习文化课的同时,选择培训机构或专业老师,备考早的同学在这个时期就开始在机构上课了。
比较早的省份11月就开启艺术统考,想考音乐学院或重点院校的同学,现在就应该准备了。
6月、7月、8月
参加艺考集训,巩固基础,关注高考情况
2022届艺考生参加专业集训,在这段时间里系统全面地学习专业知识,有多年器乐或声乐学习基础的同学进一步提升,程度较浅的同学要夯实基础,练好基本功,学习小三门(乐理、视唱、练耳),训练耳朵听音能力。能力好的同学,专业老师会给出相应的学校选择和专业建议,能力稍弱的同学,应以打磨基础为主,在学习一段时间后,有明显的专业水平提高后,专业老师会再根据学生测试水平,匹配适合的学校。

同时可以持续关注今年的高考情况,提前了解高考信息,譬如该专业今年的文化课分数。
9月、10月
细致打磨专业,辅助复习文化课
在专业学习过程中,专业老师根据学生的专业学习程度和进度,逐渐确定考试曲目。在10月份中下旬,2022年的艺术类专业相关政策及省统考大纲会陆续发布,考生需关注专业评分标准,考试内容,报名时间。
小音不建议学生完全放下文化课的学习,每天在培训机构学习专业的同时,根据个人程度每天拿出一小段时间复习文化课,加深记忆。在这个时间段,专业老师也会根据学生意愿及水平,确定学生适合报考的几所院校。
11月、12月
提高作品完整度,全力备战省统考
11月至12月份,各省市会陆续开展省统考,艺考生及家长需持续关注艺考动态信息,并在此期间,完成高考报名。艺考生依照各自省份的统考时间,突击专业,参加省专业统考。
省统考是主要考查学生对专业基础知识的理解与认识,考试难度不会很大,也较高。艺考生在备战统考时,要注重基本功打磨。明年除了北京市考生,其他省份考生都必须参加省统考,天津和山东明年将增设音乐省统考。
次年1月-3月
关注 简章,参加校考
进入1月份,校考要求专业性的选拔,对考生的专业要求会更高,从今年艺考形势来看,明年线上初选+现场考试或将成为主流方式,建议大家多报多考,努力多拿合格证,增加录取机会。
时不我待,4月即将过完,所有准备参加2022年音乐艺考的同学,专业备考要抓紧了!如果你艺考之路迷茫,不知该如何规划备考,不妨来 “五一”央音、国音教师测评,解决你所有的艺考疑问。
继央院校区后, 继续发力,倾情打造丽泽旗舰校区,高科技智能化与艺术化有机融合,重新定义高端艺考培训品牌,与央院校区师资共享。更有“未来可期”音乐高校校友音乐会倾情上演,来自 2017-2020届优秀学员,央音、国音、民大、中戏的师哥师姐精彩演绎!赶紧拨打免费热线4008018817或者联系我们的线上顾问老师进行报名吧!
本文系 网站编辑转载,转载目的在于传递更多信息。如涉及作品内容、版权和其它问题,请在30日内与本网联系,我们将在第一时间删除内容!































































