志愿填报参考 | 2021承认音乐统考的双/211/985院校,全面汇总!
- 预约测评
- 提交
音乐统考志愿填报参考
下周三(6月23日)开始各省陆续放榜,考生可以查询高考分数。出分以后紧接着就是志愿填报,如河北省6月25日出成绩,28日提前批志愿填报。现在的你只是静静等公布成绩,什么都没做?那怎么行?建议大家现在就着手准备,查询了解院校今年的招生详情。以免正式填报时手忙脚乱,影响录取结果。
除了中央音乐学院、南京艺术学院、中国传媒大学等热门艺术类院校,同济大学、华东师范大学、厦门大学等双、211、985、省重点综合类院校也是音乐生报考的热门院校,有很多都是今年招生,用省统考成绩成绩就能报考!想考高等院校,没有参加校考,校考成绩不理想或没拿证的同学,上重点高校的机会来了!

华东师范大学
办学水平:双、211、985
2021年音乐表演和音乐教育专业,不组织音乐校考,使用省统考成绩录取。
招生计划:
音乐表演专业2021年招生计划暂定36人。

音乐学(音乐教育)专业按照声乐(美声或民族唱法)和钢琴专业要求培养,2021年招生计划暂定20人。

录取原则:
音乐表演
(1)对于按平行志愿投档省份,我校按照科类和招生计划(如招生计划细分到小项,则分别按小项计划),依据平行志愿投档成绩进行录取。
(2)对于按非平行志愿投档省份,我校按照科类和招生计划(如招生计划细分到小项,则分别按小项计划),依据省级专业统考成绩(山东为专业联考总成绩)从高到低择优录取。该专业只录取有专业志愿(包括小项)考生,不进行专业调剂录取。
音乐学(音乐教育)
(1)对于按平行志愿投档省份,我校按照平行志愿投档成绩进行录取。
(2)对于按非平行志愿投档省份,我校按照招生计划和科类,依据综合分从高到低择优录取。综合分=70×(专业统考成绩÷专业统考成绩)+30×(高考文化投档成绩÷高考文化成绩)。该专业只录取有专业志愿考生,不进行专业调剂录取。
中山大学
办学水平:双、211、985
2021年音乐表演专业,不组织音乐校考,使用省统考成绩录取。
招生计划:

录取原则:
若省级招生考试机构实行平行志愿投档,则执行其投档办法,按投档成绩从到低分择优录取。若省级招生考试机构不实行平行志愿投档,则在符合报考条件的投档考生中,根据招生计划,按照考生省级统考成绩从到低分择优录取。
同济大学
办学水平:双、211、985
2021年音乐表演专业,不组织音乐校考,使用省统考成绩录取。
招生计划:

录取原则:
按考生的专业统考成绩和高考文化成绩计算进档考生的合成分,合成分=(专业统考成绩/专业统考)×700+(高考文化成绩/高考文化)×300。辽宁音乐表演(声乐)的考生,历史、物理分别排序,按照合成分从高到低,依据计划数择优录取;辽宁音乐表演(小提琴)、福建、湖南、上海、浙江、内蒙古和安徽的考生,各专业方向按照合成分从高到低排序,依据计划数择优录取。
华中科技大学
办学水平:双、211、985
2021年音乐表演专业,不组织音乐校考,使用省统考成绩录取。
招生计划:
我校拟面向河北、辽宁、河南、湖北、湖南、四川招收40人。

录取原则:
(1)我校2021年不组织音乐表演专业校考,直接使用各省艺术类统一测试成绩。
(2)考生专业省统考合格,高考文化成绩(不含政策性加分)达到所在省(区、市)艺术类同科类录取控制线,我校在投档考生中,根据分省计划及招考方向,按专业省统考成绩从到低分择优录取。当专业省统考成绩相同时,优先录取高考文化课投档成绩高者;如专业省统考成绩和高考文化课投档成绩均相同,依次按语文、英语、数学成绩排序录取。
(3)若考生所在省级招生考试主管部门有具体的投档规则,按其投档规则下的综合成绩从到低分录取。
(4)对严格区分文、理科(历史、物理科目组合)计划进行投档录取的省份,按文、理科(历史、物理科目组合)计划分别排序择优录取。
四川大学
办学水平:双、211、985
2021年音乐表演专业,不组织音乐校考,使用省统考成绩录取。
招生计划:

录取原则:
1.实行平行志愿的省份,对进档考生按照投档成绩从高到低进行专业安排。
2.实行非平行志愿的省份:
(3)音乐表演(声乐)、舞蹈表演专业:按考生专业省级统考成绩从到低分择优录取。当考生专业省级统考成绩相同时,高考文化成绩高者优先录取。
(4)上述专业的高考文化成绩相同时,语文+数学+外语的成绩总和高者优先,若语文+数学+外语成绩总和相同,依次按照语文、数学单科成绩高者优先录取。
3.我校艺术类按照分数优先原则录取,考生所有专业志愿都无法满足时,若服从专业调剂,则根据考生投档成绩从到低分调剂到其它未能录取满额的专业,若不服从专业调剂,作退档处理。
4.录取时,根据省级招生考试机构要求,不分文理科排序的生源省份,我校按文理科统一排序录取;区分文理科排序的生源省份,我校按文理科分别排序录取。
山东大学
办学水平:双、211、985
2021年音乐学专业,不组织音乐校考,使用省统考成绩录取。
招生计划:



录取原则:

考生须根据各省招生主管部门有关办法在对应批次填报我校相应专业志愿,且音乐学专业须符合本《简章》第二条明确的招考方向要求,否则不予录取。
对达到我校艺术类报名条件和录取要求的进档考生,我校根据其报考志愿和分省分专业(招考方向)招生计划,依据统考专业成绩从高到低择优录取(在考试招生改革试点省份按照相关省份文件执行)。专业成绩相同的,优先录取高考文化成绩高(含政策加分)的考生;如高考文化成绩相同,则按照《山东大学2021年普通本科招生章程》同分比较规则择优录取。
西南交通大学
办学水平:双、211、985
2021年音乐表演专业,不组织音乐校考,使用省统考成绩录取。
招生计划:

录取原则:
1、文化课投档成绩(省级招生考试机构确定并提供)须达到省级招生考试机构划定的相应科类文化课控制线。
2、考生省级统考(或联考)成绩为专业总分,由省级招生考试机构确定。
3、进档考生按照专业总分从高到低、声乐和器乐分别单独排序录取;如省级招生考试机构投档时,无法区分声乐和器乐,则合并声乐和器乐的招生计划,按照合并后的招生计划总量,以专业总分从高到低排序录取。如专业总分相同,再依次按照考生的文化课投档成绩、英语、语文、数学排序录取。对无法满足专业志愿的考生,按退档处理。
中南大学
办学水平:双、211、985
2021年音乐表演专业,不组织音乐校考,使用省统考成绩录取。
招生计划:

录取原则:
省统考或校级联考成绩合格,高考成绩达到生源省划定的相应批次本科院校艺术类专业录取控制分数线。录取办法执行生源所在地省级招生考试机构制定的有关规定,如生源所在省无明确规定,我校音乐舞蹈类按省统考或校级联考成绩从到低分择优录取。
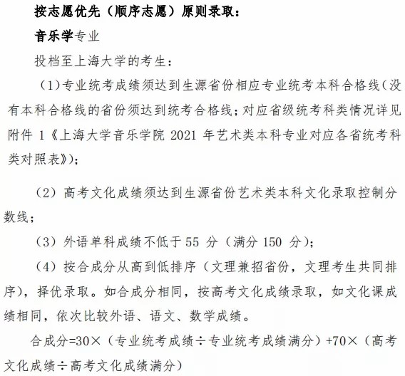
上海大学
办学水平:双、211
招生计划:

录取原则:

华南师范大学
办学水平:双、211
招生计划:

录取原则:

南京航空航天大学
办学水平:双、211、985
招生计划:
音乐表演专业面向江苏、浙江、山东、湖南4个省招收本科生。
录取原则:
暂未公布
华南理工大学
办学水平:双、211、985
招生计划:
音乐表演(声乐演唱)不组织校考,直接使用招生省份统考成绩作为考生的专业考试成绩。面向江西、河南、湖北、湖南、广东、重庆、四川、陕西、甘肃招生,计划30人。
录取原则:
高考文化课成绩和专业成绩均需达到省级招生考试机构划定的我校艺术类所在批次的录取控制分数线。使用招生省份统考成绩作为考生的专业考试成绩,按各省级招生考试机构的排序原则进行投档录取。其中,安排在平行志愿批次的省份按省级招生考试机构统一投档排序规则参与平行志愿投档录取。
中国地质大学(武汉)
办学水平:双、211、985
2021年音乐表演专业,不组织音乐校考,使用省统考成绩录取。
招生计划:

录取原则:
(1)考生须参加所在省级招生考试部门组织的音乐类专业统一考试并达到该省划定的合格线。
(2)考生须参加2021年普通高等学校招生统一考试,并达到所在省级招生考试部门划定的文化低控制分数线。(3)进档考生按综合成绩(综合成绩=(省统考成绩×300/省统考总分)×60+(高考成绩×750/高考总分)×40)从到低分录取(省级招生考试部门认定的政策加分计入高考文化成绩后折算综合成绩),综合成绩相同则按专业成绩由高到低录取。
华中师范大学
办学水平:双、211、985
招生计划:

录取原则:
1.如我校在生源省份设置在平行志愿组录取,则按照生源省份音乐类录取政策规定,在考生音乐类专业统考成绩和高考文化成绩均达到生源省份控制线基础上,我校按照生源省份投档规则成绩从高到低排名录取。
2.如我校在生源省份设置在非平行志愿组录取,则在考生音乐类专业统考成绩和高考文化成绩均达到生源省份控制线基础上,按照考生音乐类专业统考成绩从高到低排名录取。
中国海洋大学
办学水平:双、211、985
招生计划:
音乐表演专业2021年面向河北、山西、内蒙古、辽宁、黑龙江、浙江、山东、河南8个省份招生50人。
录取原则:
考生专业成绩(山东生源考生按照我校公布的专业合格成绩,其他省份生源考生按照专业统考成绩)、高考文化课成绩达到我校报考要求,我校根据其报考志愿和我校分省分项目招生计划,依据专业成绩从高到低择优录取。
南京师范大学
办学水平:双、211
招生计划:

录取原则:
1.我校在生源省采取平行志愿投档模式的省(市):报考南京师范大学音乐学(师范)专业的考生,高考文化分和专业分(统考)均须达到生源地省级招生主管部门要求,学校将进档考生按照投档分由高到低排序。
2.我校在生源省采取非平行志愿投档模式的省(市):报考南京师范大学音乐学(师范)专业的考生,且高考文化分和专业分(统考)均达到生源地省级招生主管部门要求,学校将进档考生按照各省专业统考的专业分由高到低排序。
中国矿业大学
办学水平:双、211、985
招生计划:
音乐学专业2021年招生计划30人,含声乐和器乐。

录取原则:
高考文化课成绩和省统一专业考试成绩均达到所在省(区、市)划定的本科控制线。按规定报考我校音乐学专业且被投档的考生中,若所在省考试院有明确的录取规则,则按其规则录取;若没有明确的录取规则,则按照省统一专业考试成绩排序择优录取。
重庆大学
办学水平:双、211、985
招生计划:

录取原则:
实行平行志愿的省份,按照投档成绩从高到低排序择优录取。实行非平行志愿的省份,按照综合成绩(综合成绩=专业统考成绩+高考文化成绩)从高到低排序择优录取;综合成绩相同时,优先录取专业统考成绩高者。
厦门大学
办学水平:双、211、985
招生计划:
1.音乐表演专业:75人。

2.音乐学专业:30人。

录取原则:
1.音乐学专业
对于实行平行志愿投档的批次,我校录取时按照当地省级招生部门确定的投档规则从到低分进行录取。若省级招生考试机构不实行平行志愿投档,则以考生的综合分择优录取。综合分以750分为计算,具体折算方法如下:
考生综合分=考生高考文化投档成绩÷高考总分×750×50+考生专业省统考成绩÷专业省统考总分×750×50。
3.音乐表演专业各招生方向
考生省级音乐类统考专业测试科目主项必须与我校招生专业方向一致。对于实行平行志愿投档的批次,我校录取时按照当地省级招生部门确定的投档规则从到低分进行录取。若省级招生考试机构不实行平行志愿投档,我校将根据分省计划及招生方向,按专业省统考成绩(山东省生源按山东师范大学平台2021年普通高校招生音乐类专业联考成绩)从到低分择优录取。专业省统考成绩相同时,依次以高考文化投档成绩、文化原始分、语文、数学成绩高低为录取优先顺序。
西南大学
办学水平:双、211、985
招生计划:

录取原则:

东北大学
办学水平:双、211、985
招生计划:
音乐表演专业面向河北、山西、内蒙古、辽宁、浙江、河南、湖南、四川8省招生60人。

录取原则:
考生专业省统考合格,高考文化课成绩(不含加分,有特殊规定的省份除外,下同)达到我校在该省所在批次同科类艺术类控制分数线,我校在省级招办投档考生中按“专业统考成绩”分省分专门化排序,择优录取。
苏州大学
办学水平:双、211
招生计划:
2021年音乐学(师范)专业使用省统考成绩录取。

录取原则:
音乐省级统考专业成绩及高考文化成绩均达省艺术类同科类本科专业低控制分数线,进档后,按专业志愿优先的原则,以音乐省级统考专业成绩作为录取成绩依据,分省从高到低择优录取。对于省级统考专业成绩相同的考生,按高考文化成绩从高到低择优录取。
吉林大学
办学水平:双、211、985
招生计划:

录取原则:
对不严格区分文科计划、理科计划的省份,文理兼招,统一排队,优先录取院校一志愿考生。考生专业省统考合格,高考文化课总分(含政策性加分,下同)达到考生所在省(区)艺术类本科低控制分数线,我校在投档考生中,根据分省计划及招考方向,按专业省统考成绩从到低分择优录取。
暨南大学
办学水平:双、211、985
招生计划:

录取原则:
使用统考成绩作为依据录取。
东北师范大学
办学水平:双、211、985
招生计划:

录取原则:
对于符合我校招生专业报名条件的进档考生,按照省统考成绩(山东省为联考总成绩)由高到低顺序,结合专业志愿择优录取,各专业志愿之间不设分数级差;若省统考成绩(山东省为联考总成绩)相同,则依次比较高考文化课总分(含政策性加分)、语文数学外语总分择优录取。
福州大学
办学水平:双、211
招生计划:

录取原则:
山东省考生文化成绩(含政策照顾分,下同)达到山东省音乐类本科合格线,专业成绩达到山东师范大学音乐类联考合格线;其他省份考生文化成绩和专业成绩均不低于所在省音乐类本科录取控制线(合格线)。在各省招生主管部门的投档范围内,按综合分从高到低择优录取。折算公式为:综合分为100分,综合分=考生文化成绩÷文化考试×30+考生专业成绩÷专业考试×70
兰州大学
办学水平:双、211、985
招生计划:

录取原则:
兰州大学2021年艺术类专业招生继续采用省(直辖市、自治区)专业统考成绩。考生参加省级艺术类专业统考的科类符合我校要求的方可报考和录取。在考生达到本简章相关要求且按照省(直辖市、自治区)投档规则进档的情况下,根据考生在本省(直辖市、自治区)的艺术类专业统考成绩,由高到低录取。
对各省(直辖市、自治区)音乐表演专业统考成绩的低要求中,统考成绩不包含自选加试成绩。


陕西师范大学
办学水平:双、211
招生计划及录取原则:

湖南师范大学
办学水平:双、211
招生计划:
具体招生计划详见各省(区、市)招生考试机构2021年招生计划来源表。
录取原则:
1. 对于所在批次(科类)实行平行志愿投档省(区、市):按生源省(区、市)招生主管部门确定的原则,择优录取。
2. 对于所在批次(科类)实行非平行志愿投档省(区、市):
(1)音乐、舞蹈类专业:文化和专业成绩达到所在省(区、市)低录取控制分数线后,按统考(联考)专业成绩从高到低录取。专业成绩相同时,文化成绩高者优先。
安徽大学
办学水平:双、211
招生计划:

录取原则:
报考我校的考生按各省招生文件规定的投档原则和投档比例予以投档。音乐表演(声乐)专业,进档且符合高考文化课成绩要求的考生按照主项声乐专业成绩从到低分择优录取;音乐表演(器乐)专业,进档且符合高考文化课成绩要求的考生按照主项为钢琴、萨克斯、手风琴的成绩从到低分择优录取(该专业计划不分方向,按照钢琴、萨克斯、手风琴三个器乐的成绩一道排序,择优录取)。
南昌大学
办学水平:双、211
招生计划:

录取原则:
1.我校艺术类专业成绩使用生源地相应类别的艺术统考(联考)成绩,考生高考文化成绩和专业统考(联考)成绩均须达到当地省份划定的相应批次录取控制分数线。音乐学(声乐)仅招收声乐方向(声乐为主项)的考生;音乐学(各器乐方向)仅招收器乐方向(器乐为主项)且与相应器乐种类一致的考生,各省招收的具体器乐种类以当地招生主管部门公布为准。
2. 外省艺术类专业录取原则
1)实行平行志愿投档模式进档的考生,学校执行生源所在地该类专业的投档规则,按考生专业成绩从到低分排序后结合专业志愿择优录取,专业成绩相同时,按文化成绩排序。
2)实行非平行志愿(含一档多投模式)投档模式进档的考生:
②音乐学(声乐)、音乐学(各器乐方向)、舞蹈学、表演和播音与主持艺术专业按专业成绩从到低分择优录取,专业成绩相同时,按文化成绩排序。
3. 省内(江西省)艺术类专业录取原则执行江西省教育考试院及我校招生章程的相关规定。
郑州大学
办学水平:双、211
招生计划:

录取原则:
(一)河南
1. 音乐学专业
只招收文史类考生。使用河南省音乐类专业统考成绩,专业统考成绩、文化课成绩均须达到河南省音乐类本科A段控制分数线,依据考生综合成绩从高到低录取。文化课成绩与专业课成绩各占考生综合成绩的50。计算公式为:
考生综合成绩=(文化课成绩/文化课)×100 ×50 + (专业课成绩/专业课)×100 ×50。
2. 音乐表演专业
招收文史类、理工类考生。使用河南省音乐类专业声乐、器乐统考成绩,专业主项成绩不低于100分,文化课成绩达到河南省相应科类本科二批控制分数线的80(不低于河南省音乐类本科A段控制分数线),按省统考专业主项成绩从高到低录取。
5. 音乐表演(中外合作办学)专业
招收主项为声乐、西洋乐器的文史类考生。使用河南省音乐类专业声乐、器乐统考成绩,专业主项成绩不低于100分,文化课成绩要求达到河南省文史类本科二批控制分数线的80(不低于河南省音乐类本科A段控制分数线),按省统考专业主项成绩从高到低录取。
(二)省外音乐学、音乐表演(声乐、器乐)、舞蹈学(艺术舞蹈)
1. 艺术类不分文理科投档的省份,符合报考条件的考生均可报考;分文理科投档的省份只允许文史类考生报考。考生文化课成绩须达到所在省艺术类本科文化课控制分数线。
2.考生须参加所在省的专业统考,还须取得所在省省级相应音乐或舞蹈类专业统考本科合格证。
3.音乐学专业依据考生综合成绩从高到低录取。文化课成绩与省级音乐专业统考专业课成绩各占考生综合成绩的50。计算公式为:
考生综合成绩=(文化课成绩/文化课)×100 ×50 + (专业课成绩/专业课)×100 ×50。
4. 音乐表演(声乐、器乐)专业按省统考专业成绩从高到低录取。当专业成绩相同时,按文化课成绩从高到低录取,文化课总分相同,则依次按语文、外语、数学成绩从高到低录取。
6.若各省级招办(考试院)有明确的平行志愿投档规则,按其投档规则执行;兼报专业按照志愿优先的原则录取。
中国石油大学(华东)
办学水平:双、211、985
招生计划:
音乐学专业文理兼招,2021年计划面向山东、安徽、新疆招收40人。

录取原则:
对于专业成绩(山东省生源考生按照我校公布的专业合格成绩,其他省份生源考生按照专业统考成绩)、高考文化课成绩达到我校报考要求的进档考生,我校将根据各招考方向的招生计划,从高到低择优录取。
宁夏大学
办学水平:双、211
招生计划:

录取原则:

石河子大学
办学水平:双、211
招生计划:
2021年我校音乐与舞蹈学类、美术学(师范类)、设计学类专业面向河北、江苏、安徽、山东、四川、甘肃、新疆计划招生130名。

录取原则:
高考文化课成绩和专业课省级统考成绩均达到考生所在省份划定的相应批次录取控制分数线,按各省文件规定的投档原则和投档比例予以投档,对进档考生按综合成绩从高到低择优录取。考生综合成绩计算公式为:
音乐与舞蹈学类专业:综合成绩=专业成绩×60+高考文化课成绩×40。
西安电子科技大学
办学水平:双、211、985
招生计划:
2021年我校“录音艺术”专业面向陕西、山西、河北、河南、湖南、江苏六省计划招生35名。
录取原则:
报考考生必须通过所在省份艺术类相关专业统考(联考),并取得合格证,其高考文化课成绩(投档成绩,含政策性加分)须达到所在省份艺术类同批次录取控制线。考生所在省份未划定艺术类录取控制线的,则按相关规定执行。
1.对于陕西省、江苏省考生,文化课成绩达到同批次录取控制线前提下,按照专业联考(统考)成绩从高到低排名,择优录取。
2.对于山西、河北、河南、湖南等省份考生,专业统考成绩通过所在省份要求标准后,按其高考文化课成绩由高到低排名,择优录取。
3.有固定投档和录取规则要求的省份,按照相应省份要求执行。
贵州大学
办学水平:双、211
招生计划:

录取原则:
(一)我校认可各省级招生考试主管部门组织的艺术类专业联考或统考成绩,报考我校艺术类专业的考生其专业成绩须合格。
(二)在文化和专业考试成绩均合格的前提下,实行平行志愿投档模式的按照“分数优先”原则确定专业,即按照专业成绩从到低分排序后结合专业志愿择优录取;未实行平行志愿投档模式的按照“志愿优先”原则确定专业,即按专业志愿顺序以专业成绩从到低分排序择优录取。
东北农业大学
办学水平:双、211
招生计划:

录取原则:
学校在省级招办投放的考生电子档案范围内,按照专业课成绩从高到低录取;如专业课成绩相同,按文化成绩择优录取;如文化成绩仍相同,按照语文、外语、数学单科成绩排序规则择优录取。
延边大学
办学水平:双、211
招生计划:

录取原则:
音乐舞蹈表演类专业进入文化课投档分数线的考生,不分艺术文理科,按专业成绩排序;专业成绩相同时,不分艺术文理科,按文化课成绩择优录取。
首都师范大学
办学水平:双

招生计划:
1.在使用招生省份统一投档原则进行平行志愿投档的招生省份,各招生专业对已投档考生按招生省份统一计算的投档成绩规则由到低分排序录取。
2.在实行顺序志愿投档的招生省份(湖南省非平行组参照顺序志愿执行),各招生专业对已投档考生按专业成绩从到低分排序,参考体检情况择优录取。专业成绩相同时,我校将依次比较并优先录取高考文化课成绩(含政策性加分)、语文、数学、外语成绩高的考生。
需要提醒同学们的是:以上的重点综合类大学虽然度高,在实际填志愿前,考生一定要仔细查看院校的招生省份限制,具体专业方向、器乐种类、文化课成绩、科类要求等内容,看自己是否招生条件,根据实际情况进行报考。在省考、校考在竞争都很激烈的情况下,省考的基数要远远大于校考,往往省考前几十名,也还是有录取压力的,不确定性因素较多。若校考实在无望的情况下,如果符合承认统考学校的报考条件,不妨试一试、冲一冲,希望大家都能考上心仪的院校,实现梦想。
对于2022届的艺考生们,无论你想考重点音乐学院、艺术学院,还是双/211/985综合类院校,都要努力学习专业,不断提升专业水平,增强自身的竞争优势。如果你不清楚自己适合考音乐学院还是综合类大学,不知道怎么选择专业,对艺考之路迷茫,可以咨询我们的线上顾问老师。
本文系 网站编辑转载,转载目的在于传递更多信息。如涉及作品内容、版权和其它问题,请在30日内与本网联系,我们将在第一时间删除内容!































































