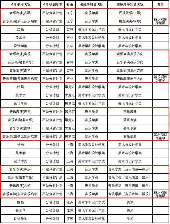
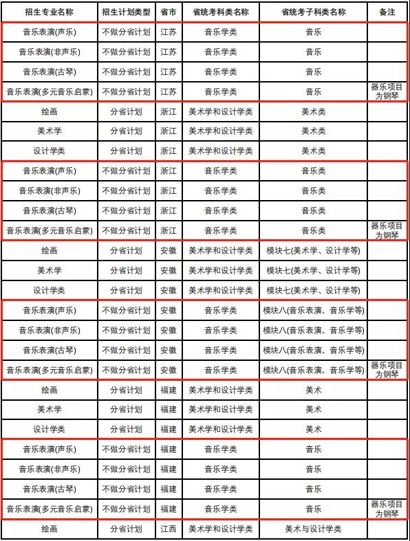
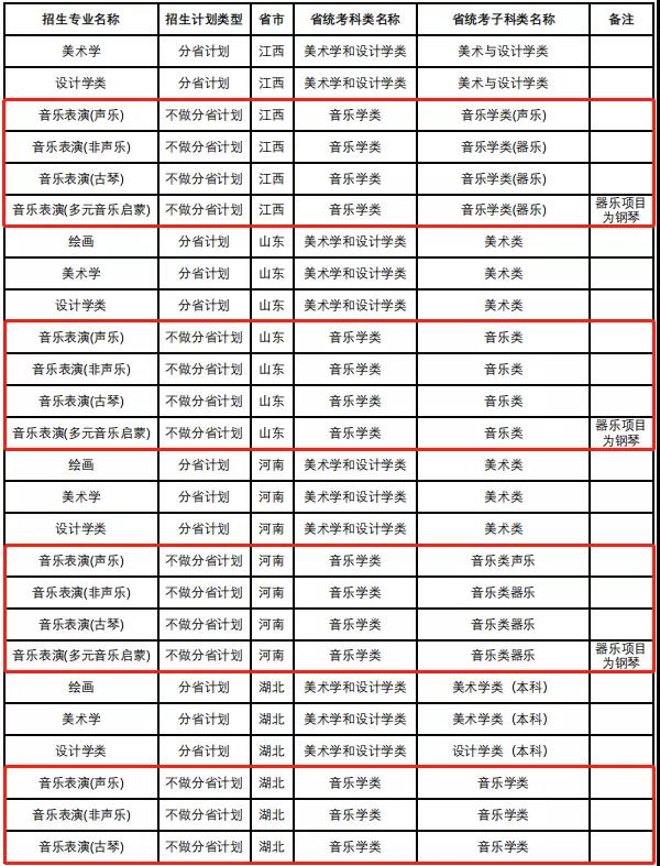
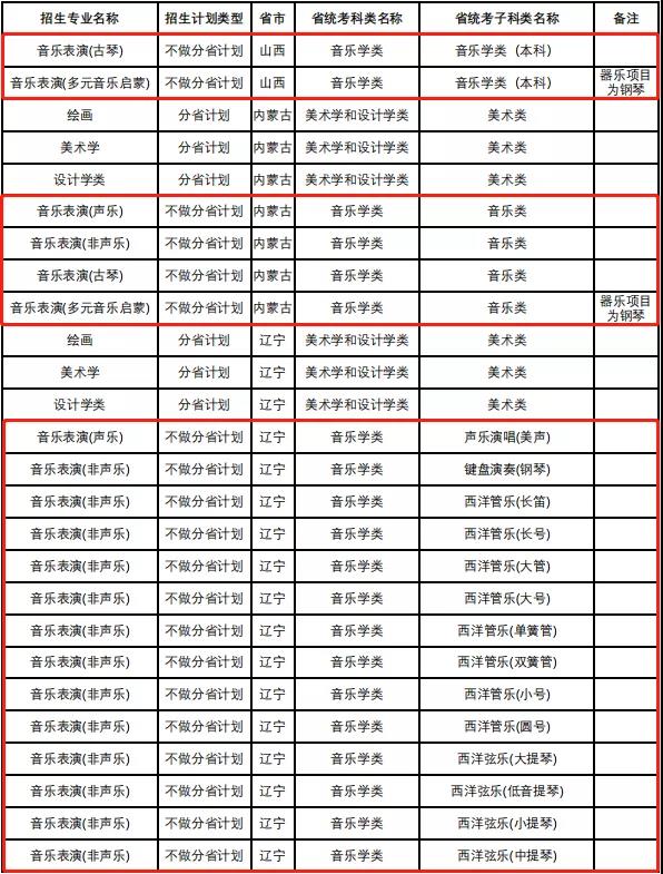
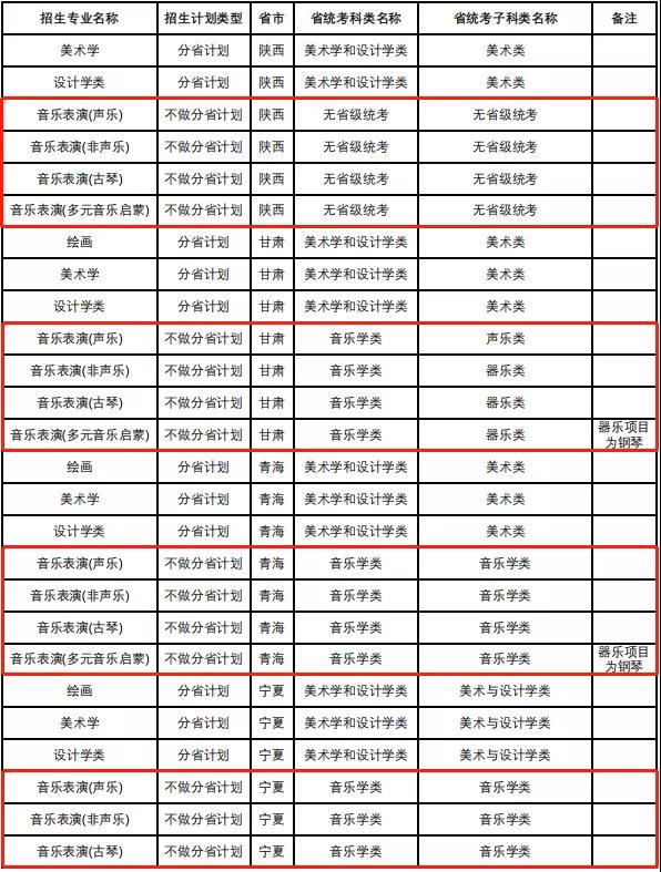
中国人民大学2022年音乐类专业省级统考子科类对照表
- 预约测评
- 提交
中国人民大学2022年音乐类专业省级统考子科类对照表
本文系 网站编辑转载,转载目的在于传递更多信息。如涉及作品内容、版权和其它问题,请在30日内与本网联系,我们将在第一时间删除内容!
本文系 网站编辑转载,转载目的在于传递更多信息。如涉及作品内容、版权和其它问题,请在30日内与本网联系,我们将在第一时间删除内容!
钢琴艺考培训导师
乌克兰敖德萨国立音乐学院钢琴博士
钢琴艺考培训导师梁振毓:中国音乐学院音教师范中心教师;曾在吉列尔斯国际钢琴比赛,贝西斯坦乌克兰钢琴家比赛,乌克兰国际音乐比赛等国际钢琴比赛中获奖。
点点taptapBET下载
小提琴艺考培训导师
中央音乐学院硕士,中国歌剧舞剧院小提琴演奏家
"小提琴艺考培训导师王硕:中央音乐学院硕士,中国歌剧舞剧院元小提琴演奏家;2013年考入中国青年交响乐团,多次成功举办个人独奏音乐会并获得圆满成功。 2020年考入中国歌剧舞剧院交响乐团。 多次参与歌剧《白毛女》、《江姐》,舞剧《孔子》、《李白》等大型剧目演出,2022年参演文化部建党101周年交响音乐会。"
点点taptapBET下载