重磅发布!武汉音乐学院2021年校考方式:线上+现场相结合!
- 预约测评
- 提交
武汉音乐学院作为11大音乐学院中个发布2021年本科招生简章的院校,小音时间赶赴现场!
武汉音乐学院2021年本科招生简章发布!
考试方式:线上提交视频作品+到校现场考试
校考变化:
1、关于考试方式:“各招生专业考试内容和计分方法”中明确为校考“初试”的内容, 将采取线上提交视频作品的方式考试,其他复试及不分初复试校考的内容将采取到校现场考试的方式进行。”
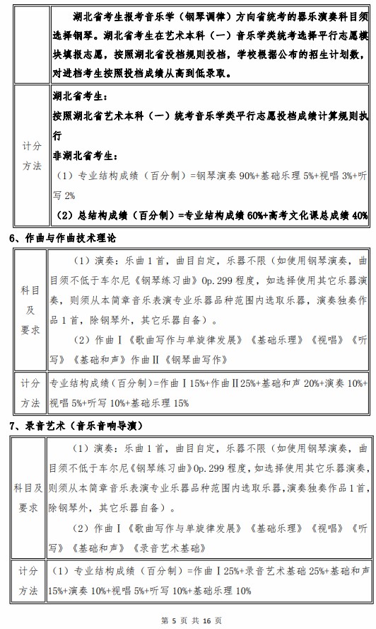
2、2021年,湖北省考生报考音乐学(钢琴调律)方向不需要进行校考,将使用湖北省音乐学类统考成绩录取,安排在湖北省艺术本科(一)统考音乐学类平行志愿模块招生。
3、2021年,音乐学(钢琴调律)方向总结构成绩权重比例调整为:总结构成绩(百分制)=专业结构成绩60+高考文化课总成绩40。
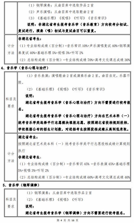
4、2021年,报考音乐学(音乐教育)方向湖北省外考生的考试将分初试和复试进行,初试采用网上提交视频方式,复试为现场校考,初试与复试曲目可以重复。
武汉音乐学院2021年本科招生政策调整说明
一、 关于新增舞蹈学招生专业的说明
2021年,我校普通本科招生新增舞蹈学专业,具体考试内容及要求以我校发布的《2021年普通本科招生专业考试内容》为准。湖北省考生报考我校舞蹈学专业不需要进行校考,将使用湖北省舞蹈学类统考成绩录取,安排在湖北省艺术本科(一)统考舞蹈学类平行志愿模块招生;湖北省外考生报考我校舞蹈学专业须报名参加校考,取得校考专业考试合格证,高考文化课总成绩达到我校划定的分数线,根据公布的招生计划数,按照专业结构成绩从高到低录取。
二、关于湖北省考生报考音乐学(钢琴调律)方向招生方式调整的说明
2021年,湖北省考生报考我校音乐学(钢琴调律)方向不需要进行校考,将使用湖北省音乐学类统考成绩录取,安排在湖北省艺术本科(一)统考音乐学类平行志愿模块招生。
三、 关于音乐学(钢琴调律)方向的总结构成绩比例权重调整的说明
2021年,音乐学(钢琴调律)方向总结构成绩权重比例调整为:总结构成绩(百分制)=专业结构成绩60+高考文化课总成绩40。
四、关于湖北省外考生报考音乐学(音乐教育) 方向考试方式、曲目要求的调整说明
2021年,报考我校音乐学(音乐教育)方向湖北省外考生的考试将分初试和复试进行,初试采用网上提交视频方式,复试为现场校考,初试与复试曲目可以重复。
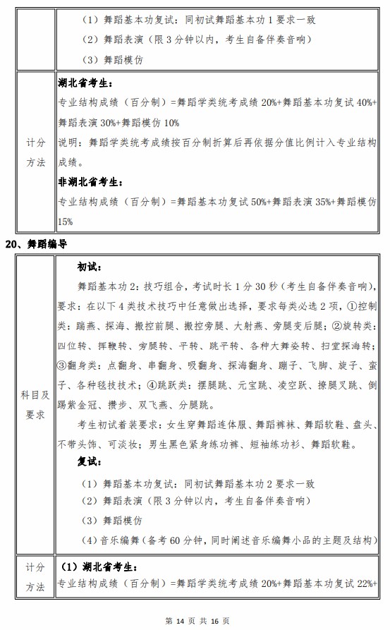
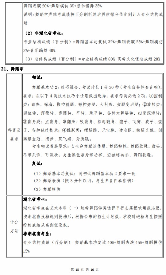
五、 关于普通本科招生部分专业考试内容及要求调整的说明
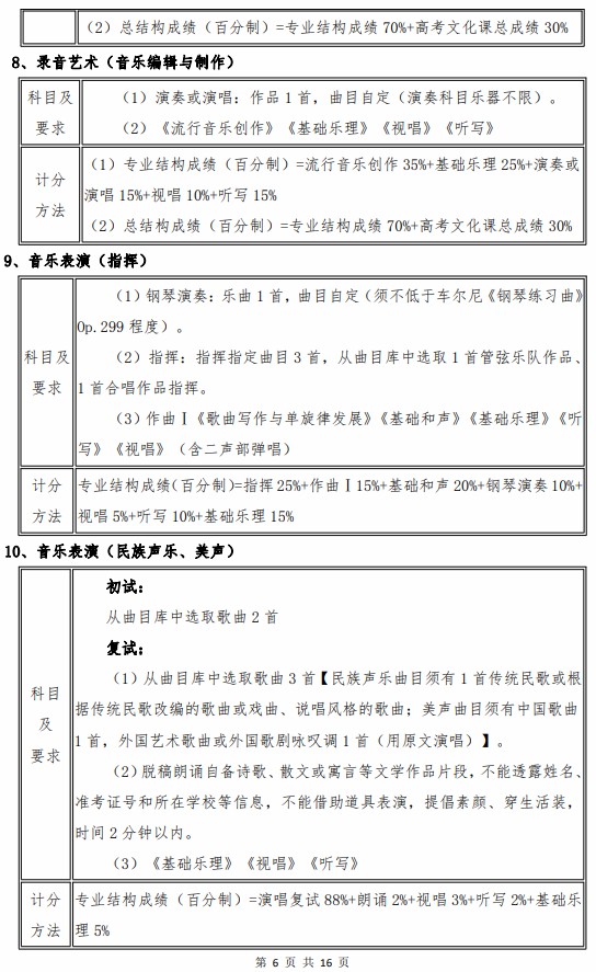
2021年,我校对音乐学(音乐教育、钢琴调律)方向、音乐表演等专业招生考试内容与要求、曲目库进行了部分调整,详见我校发布的《2021年普通本科招生专业考试内容》、《2021年普通本科招生入学考试大纲》及《关于发布2021年武汉音乐学院普通本科招生曲目库的通知》。
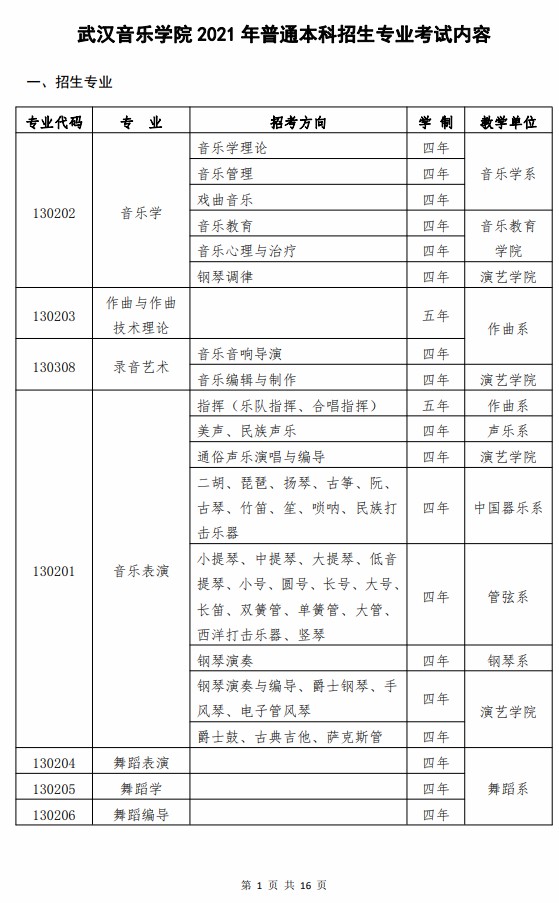
武汉音乐学院
2021年本科招生专业考试内容
















武汉音乐学院
2021年普通本科招生入学考试大纲
《视唱》与笔试科目
一、《乐理》考试大纲
(一)作曲与作曲技术理论、录音艺术(音乐音响导演、音乐编辑与制作)、音乐表演专业(指挥)方向
1、音及音高:音级;音的分组;谱号;谱表;变音记号;等音;自然和变化的半音、全音。
2、音符与休止符时值以及时值的基本划分、特殊划分。
3、节奏、节拍:常用单拍子、复拍子、混合拍子的识别;各种单拍子、复拍子的音值组合法;切分音;弱起小节。
4、音程:自然音程、变化音程原位、转位的识别与构成;单音程、复音程;等音程;不协和音程的解决。
5、和弦:各种三和弦以及大小七、小小七、减小七、减七、大大七、小大七、增大七和弦原位、转位的识别与构成;调式中的和弦(在自然大小调、和声大小调范围内);属七和弦、导七和弦的解决。
6、调号、音阶:大小调式、中国民族调式的调号;自然大小调、和声大小调、旋律大小调音阶的辨认、构成及调性分析;中国民族五声音阶、七声音阶的辨认和构成;宫、商、角、徵、羽民族五声调式的调性分析。
7、各类调式的交替转换及其相互关系分析。
8、音乐术语和符号标记:常用速度记号、力度记号、省略记号、装饰音和术语。
9、移调与译谱:各种移调方法的移调(包括旋律或多声部乐谱);简谱、五线谱对译。
(二)音乐学专业各方向,音乐表演专业各方向(不含指挥)
1、音及音高:音级;音的分组(从大字组的C音至小字3组的c3音);谱号;谱表;变音记号;等音。
2、音符与休止符时值以及时值的基本划分。
3、节奏、节拍:常用单拍子、复拍子(包括2/4、3/4、4/4、3/8、6/8拍子)的识别;切分音;弱起小节。
4、音程:自然音程原位、转位的识别与构成;不协和音程的解决。
5、和弦:各种三和弦以及大小七、小小七原位、转位与减小七、减七和弦原位的识别与构成;调式中的和弦(在自然大调、和声小调范围内);属七和弦的解决。
6、调号、音阶:大小调式、中国民族调式的调号;自然大小调、和声小调音阶的辨认和构成;中国民族五声音阶的辨认和构成。
7、音乐术语和符号标记:常用速度记号、力度记号、装饰音和术语。
二、《听写》考试大纲
(一)作曲与作曲技术理论、录音艺术(音乐音响导演、音乐编辑与制作)、音乐表演专业(指挥)方向
1、音程
范围限于八度内自然音程。听辨旋律音程、和声音程的音位与名称;听写三升三降调号内各自然大调或和声小调音程连接(一行谱)。
2、和弦
范围限于大、小三和弦原转位,增、减三和弦原转位,大小七、小小七、减七和弦原位。
(1)听辨分解和弦、柱式和弦的音位与名称。
(2)听写三升三降调号内各自然大调或和声小调和弦连接(一行谱,含正副三和弦原转位、属七与大调下属七、小调导七和弦原位)。
(3)听写四部和声(三升三降调号内各自然大调与和声小调,含正三和弦原转位、副三和弦(ii、ii6、vi)、终止四六和弦、属七和弦原位、导七和弦原位等,含正格终止、变格终止(要求写出调名与和声标记,可不写音位)。
3、节奏
(1)听辨 2/4、3/4、4/4、3/8、6/8五种拍子;听辨各种常见节奏型及组合(均分、附点、后附点、切分、三连音、节奏型休止、弱起节奏)。
(2)听写 4-8小节奏短句(含1条听旋律写节奏,所含节奏类型同上)。
4、旋律
(1)听辨三升三降调号内各自然大调、和声小调、旋律小调及中国汉族五声调式调性(根据主和弦、音阶或旋律)。
(2)听写4-8小节单声部旋律【含变化经过音、辅助音、倚音等,所含节奏类型见3、(1)】。
(3)听写8小节二声部旋律【含变化经过音、辅助音、倚音等,所含节奏类型见3、(1)】。
(二)音乐学专业各方向,音乐表演专业各方向(不含指挥)
1、音程
其范围限于六度内自然音程。听辨旋律音程、和声音程的音位与名称。
2、和弦
其范围限于大、小、增、减三和弦原位及大、小三和弦转位。听辨分解和弦、柱式和弦的音位与名称。
3、节奏
(1)听辨 2/4、3/4、4/4、3/8、6/8五种拍子。
(2)听辨各种常见节奏型及组合(均分、附点、后附点、切分、三连音、均分音型中的前休止)。
(3)听写4-6小节节奏短句(含 1条听旋律写节奏,所含节奏类型同上)。
4、旋律
(1)听辨一升一降调号内各自然大调、和声小调、旋律小调及中国汉族五声调式调性(根据主和弦、音阶或旋律)。
(2)听写4-6小节单声部旋律(所含节奏类型同上,可用五线谱或简谱记谱)。
三、《视唱》考试大纲
(一)作曲与作曲技术理论、录音艺术(音乐音响导演、音乐编辑与制作)、音乐表演专业(指挥)方向
从视唱曲目库中抽取:
1、单声部视唱:3个调号内各调,可含各类变化音及高低音谱号转换。
2、节奏读谱:2/4、3/4、4/4、3/8、6/8拍子,8-12小节,含基本划分、附点、三连音、切分、各种节奏型休止、弱起节奏;含看谱念读唱名节奏。
3、二声部视唱(音乐表演专业指挥方向考生):两个调号内的和声或复调织体,8-12小节,节奏与变化音参照单声部视唱。
(二)音乐学专业各方向,音乐表演专业各方向(不含指挥)
从视唱曲目库中抽取:
1、单声部旋律视唱:一升一降调号范围内的自然、和声、旋律大小调或中国汉族五声调式、含经过式、辅助式、换音式临时变化音。
2、节奏读谱:2/4、3/4、4/4、3/8或6/8拍子;6-8小节;含基本划分、附点、三连音、切分节奏、弱起节奏,以及各种节奏型休止。
四、《作曲I》(歌曲写作与单旋律发展)考试大纲
1、考试基本要求
要求考生在规定时间内完成以下考试内容:
(1)为歌词或诗词谱曲。
(2)根据提供的动机或旋律片段写作单声部器乐小品。
2、考试形式和考试时间
闭卷笔试,考试时间为180分钟。
3、参考书目
(1)《歌曲写作教程》,陈国权著,人民音乐出版社。
(2)《乐器法手册(增订本)》,梁广程、潘永璋编著,人民音乐出版社。
五、《作曲II》(钢琴曲写作)考试大纲
1、考试基本要求
依指定的音乐片段为题,写作完整的钢琴独奏小品。
2、考试形式和考试时间
闭卷笔试,考试时间为180分钟。
3、参考书目
(1)《作曲基础原理》,[奥]勋伯格著,上海音乐出版社。
(2)《和声学基础教程》,谢功成、马国华、童忠良、赵德义著,人民音乐出版社。
(3)《复调音乐基础教程》,赵德义、刘永平著,人民音乐出版社。
六、《基础和声》考试大纲
1、考试基本要求
考试内容为传统和声学,考试程度至近关系转调,考查学生的和声写作能力及对实际作品中和声运用的分析能力。
2、考试形式和考试时间
闭卷笔试,考试时间为180分钟。
3、考试题型与分值
(1)四部和声高音题:占卷面总分30。
(2)四部和声低音题:占卷面总分20。
(3)四部和声续写题:占卷面总分20。
(4)小型作品和声分析题:占卷面总分30。
4、参考书目
(1)《和声学教程》,[俄]斯波索宾等著,人民音乐出版社。
(2)《和声学基础教程》,(上、下册),谢功成、马国华等著,人民音乐出版社。
(3)《和声学教程》,桑桐著,上海音乐出版社。
七、《录音艺术基础》考试大纲
1、考试基本要求
(1)MIDI与音频技术。
(2)音乐创作设计:根据指定的单声部主题进行多声部音乐创作设计。
2、考试形式和考试时间
闭卷笔试,考试时间为180分钟。
3、参考书目
(1)《现代音乐人编曲手册:传统管弦乐配器和MIDI音序制作必备指南》,[美]皮耶若罗、[美]德罗萨 著;夏田、刘捷 译,人民邮电出版社。
(2)《电脑音乐--MIDI与音频应用技术》,陶一陌著,人民音乐出版社。
(3)《MIDI手册》, [美]DavidMilesHuber著,丁乔、张磊、周君译,人民邮电出版社。
(4)《MIDI音乐制作与编曲》,庄曜、章崇彬著,上海音乐学院出版社。
(5)《数字音频工作站原理》,雷伟著,中国传媒大学出版社。
八、《流行音乐创作》考试大纲
1、考试基本要求
(1)歌曲创作——根据所给的歌词,进行流行风格歌曲创作。
(2)风格性旋律创作——在指定的和弦序进及织体上构建符合题目风格特征的旋律。
2、考试形式和考试时间
闭卷笔试,考试时间为180分钟。
3、参考书目
(1)《流行歌曲写作·旋律》,[美]吉米·卡库里斯 ,人民音乐出版社。
(2)《流行歌曲写作·和声》,[美]吉米·卡库里斯 ,人民音乐出版社。
九、 《音乐常识》考试大纲
1、中国音乐作品

2、外国音乐作品

3、参考书目
(1)《音乐鉴赏》,于润洋、吴斌主编,人民音乐出版社。
(2)《音乐鉴赏》,程建平主编,花城出版社。
(3)《音乐鉴赏》,张前、刘清华主编,湖南文艺出版社。
2021年武汉音乐学院普通本科招生曲目库

武汉音乐学院2020年文化录取分数线
经武汉音乐学院招生委员会讨论通过,并报湖北省高等学校招生委员会办公室批准,我校2020年普通本科招生各专业高考文化课录取控制分数线(750分制)如下:
1、非湖北省音乐学专业(音乐教育、音乐学理论、音乐管理、音乐心理与治疗、戏曲音乐、钢琴调律)方向340分;
2、湖北省音乐学专业(音乐教育、戏曲音乐、钢琴调律)方向340分;
3、作曲与作曲技术理论专业、音乐表演专业(指挥)方向315分;
4、录音艺术专业(音乐音响导演、音乐编辑与制作)方向305分;
5、音乐表演专业(除指挥方向外)295分;
6、舞蹈表演专业245分;
7、舞蹈编导专业295分;
8、湖北省音乐学专业(音乐学理论、音乐管理、音乐心理与治疗)方向按照《省招委关于湖北省2020年普通高校招生录取控制分数线的通知》中艺术类本科分数线执行。
备战校考已经进入紧迫阶段,面对校考时间紧、院校多、科目多,考试时间、形式、地点都不同,你更需要一个强劲实力的团队为你规划校考期间的学、练、考!
多年来以注重师资实力办学,拥有强大的考学规划团队,艺考教学经验丰富,能够精准把握学校的较新动向。 擅长挖掘学生潜力,学习与生活一体化管理,让学生自信,家长放心!
愿大家在仅剩的时间里,巩固基础,争分夺秒,查缺补漏,提高专业水平,多渠道关注较新考试信息,加油!
本文系 网站编辑转载,转载目的在于传递更多信息。如涉及作品内容、版权和其它问题,请在30日内与本网联系,我们将在第一时间删除内容!































































