武汉音乐学院2021年本科初试考生须知
- 预约测评
- 提交
武汉音乐学院2021年本科初试考生须知


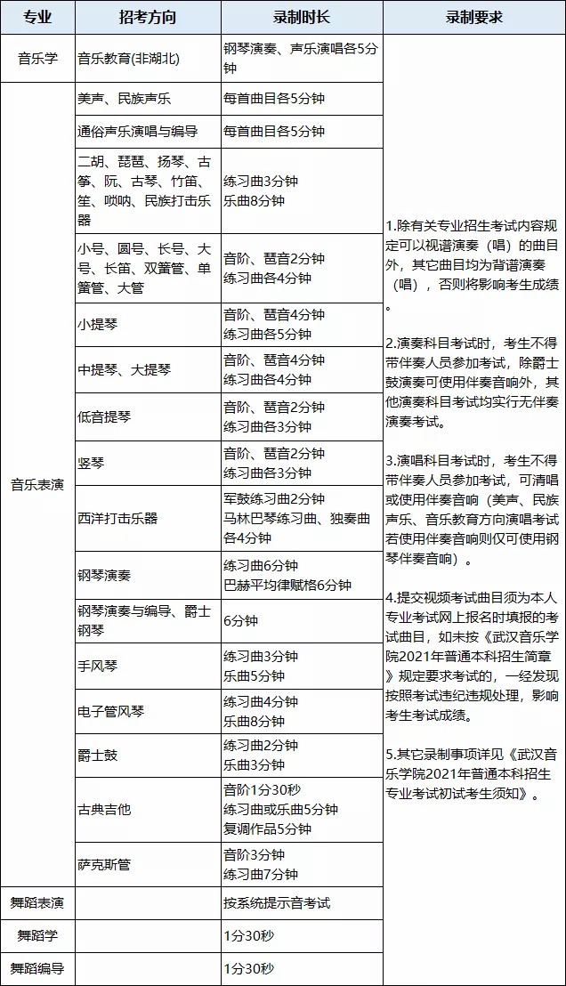
2021年初试视频录制时长及要求







附:小艺帮APP2.0 版本用户操作指南,长按识别下方二维码查看

本文系 网站编辑转载,转载目的在于传递更多信息。如涉及作品内容、版权和其它问题,请在30日内与本网联系,我们将在第一时间删除内容!
武汉音乐学院2021年本科初试考生须知


2021年初试视频录制时长及要求







附:小艺帮APP2.0 版本用户操作指南,长按识别下方二维码查看

本文系 网站编辑转载,转载目的在于传递更多信息。如涉及作品内容、版权和其它问题,请在30日内与本网联系,我们将在第一时间删除内容!
单簧管艺考培训导师
美国耶鲁大学硕士
单簧管艺考培训导师张天宇:国家大剧院单簧管演奏员,美国耶鲁大学硕士,美国印第安纳大学演奏家文凭,青年单簧管演奏家;多次在国际国内的比赛中获奖,并参加国际重要的单簧管及交响乐,室内乐音乐节。现任国家大剧院管弦乐团单簧管演奏员。于美国印第安纳大学音乐学院就读,获单簧管演奏家文凭,并担任单簧管助理讲师
点点taptapBET下载
美声唱法艺考导师
中国音乐学院硕士
美声唱法艺考培训导师邓茗元:中国音乐学院青年教师;被河南省音乐家协会推选参加中国音乐金钟奖,受邀参加河南省网络扶贫春晚演唱歌曲《春天的故事》,受邀参加中国诗歌春晚演唱歌曲《我和我的祖国》
点点taptapBET下载