广西艺术学院2021年本科专业考试内容调整
- 预约测评
- 提交
广西艺术学院2021年本科专业考试内容调整
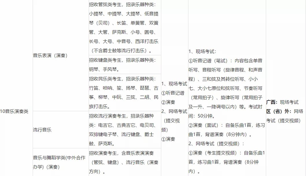
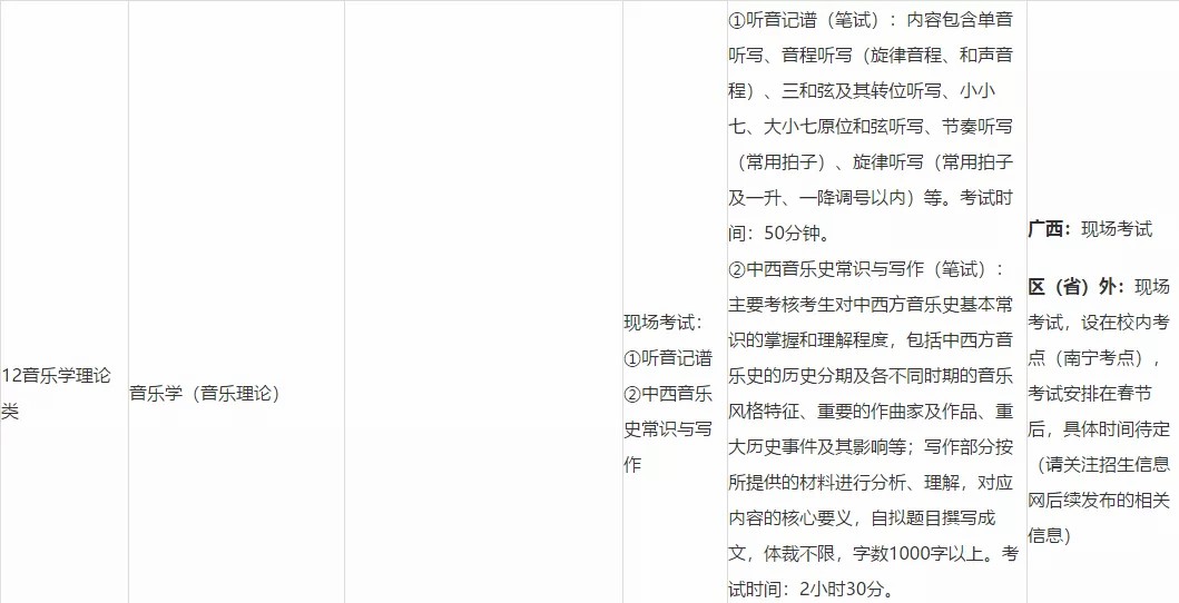
根据2021年1月12日发布的《广西艺术学院关于2021年艺术类本科专业招生区外(外省)考试方案调整的公告》,需对原公布的《广西艺术学院2021年本科招生专业(方向)、考试内容及要求》进行修改调整,调整后的2021年本科招生专业(方向)、考试内容及要求具体如下:










说明:
1.以上第1-18类本科专业学制4年。各专业(方向)学费标准、招生计划以上级批文为准,详见我校招生信息网后续发布的信息。
2.部分专业1+3培养模式:一年级按专业培养,二年级开始按方向侧重分流培养(即学生一年级结束后,根据学年学习成绩、填报的志愿等综合考虑进行分流,分流方案于入学后公布);部分专业2+2培养模式:一、二年级按专业培养,三年级开始按方向侧重分流培养(即学生一、二年级结束后,根据、二学年学习成绩、填报的志愿等综合考虑进行分流,具体分流方案于入学后公布)。
3.音乐与舞蹈学类(中外合作办学)专业:第1、2、3学年在我校学习,学费为40000元/生.学年,第4学年如到美国西俄勒冈大学继续学习者,学费按该校的标准(美国约27678美元/生.学年);中英、中美校际交流项目(绘画、视觉传达设计、动画、播音与主持艺术、广播电视编导)专业:第1、2学年在我校学习,学费为:中英班35000元/生.学年、中美班40000元/生.学年;第3、4学年如到英国格林多大学或美国西俄勒冈大学继续学习者,学费按该校的标准(英国约11750英镑/生.学年、美国约27678美元/生.学年)。学生完成国内的学习后,如因其他原因无法出国续读者,可申请转入我院相应的本科专业继续学习,学费按转入专业的标准收取。赴国外学习的其它费用请登录我院招生信息网查看中英、中美项目简介。由于中美、中英项目各专业学费较高,请考生视本人家庭经济状况慎重报考。
4.绘画(中美校际交流项目)和视觉传达设计(中美校际交流项目)两个专业方向招生及规模较终以上级批文为准。
5.我校学费实行学分制收费,较终学费按实际所修学分收取。
6.校内(南宁)具体考试时间、地点安排,请关注广西艺术学院招生信息网和官微后续发布的相关信息。
7.2021年我校专科(高职)专业停招。
8.如遇防控等不可抗力因素影响,我校有权对本次考试的组织及成绩的运用进行再次合理调整。
本文系 网站编辑转载,转载目的在于传递更多信息。如涉及作品内容、版权和其它问题,请在30日内与本网联系,我们将在第一时间删除内容!































































