11大音乐学院初试时间汇总,考试进行中,未按时提交视频视为弃考!
- 预约测评
- 提交
2021年校考初试正如火如荼的进行中,各大院校大多采取线上、线下相结合的考试方式,初试多为线上录制视频提交,复试/三试则为现场考试,每所院校初复试考试时间不同,考生需重点关注。
初试安排好时间,基本不存在冲突,鼓励考生初试多报考院校,增加复试机会,从而提高考学。
截止今日,线上初试情况为:上音、武音、国院已率先结束线上初试,央音、哈尔滨正在考试中,其他院校尚未开始。小音给大家总结了11大音乐学院的初复试考试时间及招考专业,考生可根据安排,规划自己的考试进度,务必按照要求时间上传视频,否则院校将视为弃考。
01中央音乐学院
声乐歌剧系初试一轮上传视频时间:2021年1月21日-2021年1月28日 (正在进行中)
考试方式:线上、线下相结合。其中,声乐歌剧系初试一轮以提交视频的方式进行,声乐歌剧系后续轮次的考试以现场考试方式进行。作曲系、指挥系、音乐学系、音乐教育学院、钢琴系、管弦系、民乐系、提琴制作研究中心、音乐人工智能与音乐信息科技系各招考方向所有考试均以现场 考试方式进行。
所有招考方向现场复试考试时间:不早于2021年2月25日,具体考试安排另行通知。
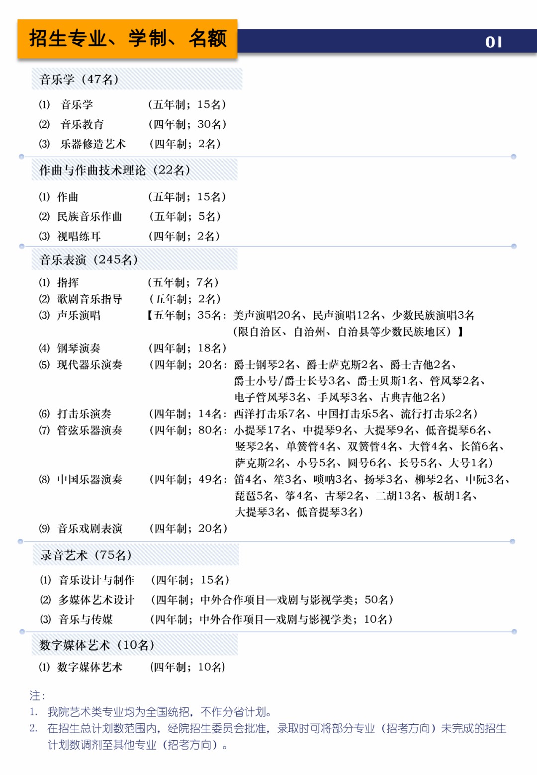
招生专业:


相关阅读:
02哈尔滨音乐学院
初试录制和上传视频时间:2021年1月22日8:00-1月27日12:00 (正在进行中)
复试考试时间:拟定于2021年2月末
考试方式:线上、线下相结合
招生专业:

相关阅读:
明日报名!哈尔滨音乐学院2021年本科招生简章(附初试考试安排)
明天初试!哈尔滨音乐学院2021年线上校考视频怎么录?
03沈阳音乐学院
网上报名时间:2021年1月19日-1月30日(正在进行中)
校考方式:线上考试
考试平台:小艺帮app
1.音乐学、音乐表演:即时录制并提交考试视频
2.键盘乐器修造、弦乐器制作、管乐器维修、乐音与健康:初试采用即时录制并提交考试视频,复试采用实时在线考试
时间:2月1日9:00-2月2日17:00
正式考试时间:2月3日9:00-2月8日12:00
3.作曲与作曲技术理论(五年制)、视唱练耳、乐队指挥、合唱指挥、录音艺术:实时在线考试
初复试时间:另行通知
招生专业:





相关阅读:
全部线上!沈阳音乐学院2021年本科招生简章
04天津音乐学院
报名时间:2021 年 2 月 17 日 9:00 -- 2021年 2 月 20 日 17:00
考试时间:
时间 2021 年 2 月 21 日 9:00 -- 2021年 2 月 22 日 17:00
正式考试时间 2021 年 2 月 23 日 9:00 -- 2021 年 2 月 27 日 17:00
考试方式:所有专业与招考方向,均采取线上提交视频、线上笔试的考试方式。
招生专业:


相关阅读:
全部线上考!天津音乐学院发布2021年本科招生简章
05浙江音乐学院
报名时间:2021年1月19日10:00-2月1日15:00(正在进行中)
报名方式:网上报名
报名链接:http://zs.zjcm.edu.cn
考试方式:线上、线下相结合
初试录制和上传视频时间:2021年2月3日9:00-2月8日12:00
复试考试时间:2021年3月6日-3月8日
招生专业:

相关阅读:扩招64人!浙江音乐学院2021年本科招生简章
06星海音乐学院
报名时间:2021年2月5日—2月20日
报名方式:网上报名
考试方式:线上、线下相结合
考试时间:
网上填报曲目时间:2021年2月5日—3月18日
视频考试时间:2021年2月24日—2月28日
现场考试时间:2021年3月20日—3月31日
自行打印准考证时间:2021年3月18日起
招生专业:

广东省考生须知

相关阅读:星海音乐学院2021年本科招生简章
网上报名时间:2021年2月1日12:00时至2月15日12:00
考试方式:艺术史论、艺术管理按照要求和考核内容录制专业测试视频,其他专业均为现场考试。
是否可兼报:考生可兼报2个专业。
考试时间:2021年3月1日-10日
考试地点:西安音乐学院2021年本科招生考试只在校本部设立专业,地址如下:陕西省西安市雁塔区长安中路108号西安音乐学院(各专业考场地点详见专业准考证)
招生专业:

08中国音乐学院
考试方式:线上、线下相结合
初试时间:2021年1月19-23日(已截止)
复试时间:复试复试考试安排在春节之后,具体时间、地点,视情况,另行通知。
招生专业:
09上海音乐学院
考试方式:线上、线下相结合
初试时间:2021年1月11-16日(已截止)
复试时间:
原定于2021年1月26-2月3日的本科艺术类专业招生校考到校复试调整为线上复试,考试时间推迟至年后进行。复试名单、复试(调整版)以及具体复试安排预计将于2021年2月5日公布
招生专业:

10武汉音乐学院
考试方式:线上、线下相结合
初试时间:2021年1月9日9:00至1月14日17:00(已截止)
复试方式:现场校考
复试考试时间:2021年2月28日开始
复试对象:
①报考音乐表演、舞蹈表演、舞蹈编导专业的所有复试考生;
②报考音乐表演(指挥)、录音艺术、作曲与作曲技术理论专业和音乐学(戏曲音乐)方向的所有考生;
③报考音乐学(音乐学理论、音乐管理、音乐心理与治疗和钢琴调律)方向的非湖北省考生;
④报考音乐学(音乐教育)方向的非湖北省复试考生;
⑤报考舞蹈学专业的非湖北省复试考生;
⑥报考音乐学(音乐教育)方向的湖北省考生。
招生专业:

11四川音乐学院
报名时间:各省填报高考志愿时,使用统考成绩直接报名
招生专业:
非四川考生

四川考生

考试时间:各省统考时间
考试方式:2021年暂停艺术类专业校考,使用省音乐统考成绩录取。
省外生源:2021年暂停艺术类专业校考。凡报考我校艺术类各专业的考生(除广播电视编导,戏剧影视文学、影视摄影与制作、摄影、艺术史论、艺术管理专业外),均须参加生源省(自治区、直辖市)统一组织的该类专业统考,按生源所在省(自治区、直辖市)的有关规定细化报考的专业方向。
四川省省内生源:凡报考我校艺术类各专业的四川考生,均须参加四川省统一组织的该类业统考。
相关阅读:
本文系 网站编辑转载,转载目的在于传递更多信息。如涉及作品内容、版权和其它问题,请在30日内与本网联系,我们将在第一时间删除内容!































































