全部线上!中国音乐学院2021年本科复试安排公布
- 预约测评
- 提交
今日中国音乐学院率先公布2021年线上考试成绩并发布复试考试安排。 学员已喜报频传,60+名学员通过初试,近40名学员已拿到较终校考合格证。恭喜 学员过关斩将,顺利通过中国音乐学院校考。小音有预感今年又将是拿证拿到手软的一年
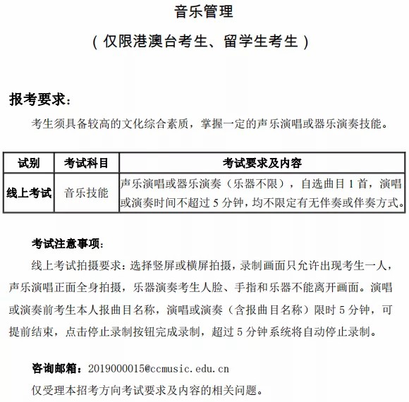
音乐学、音乐管理、音乐教育、音乐教育师范专业仅有线上一试,线上考试合格名单即为本人专业合格证(具体名单见今日公众号二条)。这些专业同学们可以安心准备文化课了,其他专业提起精神,夯实专业,准备年后线上复试吧!
中国音乐学院2021年本科线上复试安排
小音解读中国音乐学院2021年校考复试方案
复试缴费时间:2月20日-2月22日(每天8:30-20:00,22日16:00截止)
1、作曲系
复试考试方式:网络远程考试
复试考试平台:腾讯会议app
复试考试时间:2月27日,具体考试顺序另行通知
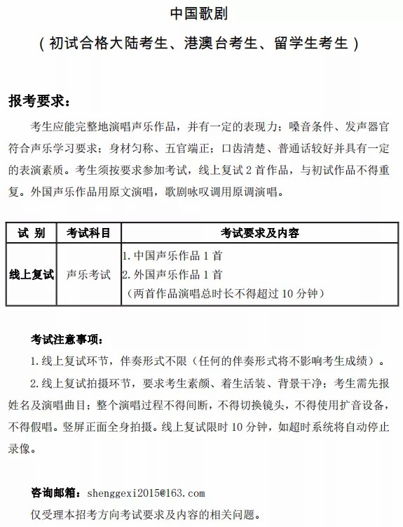
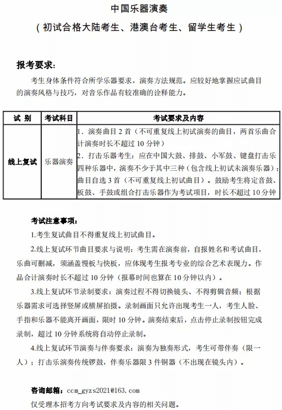
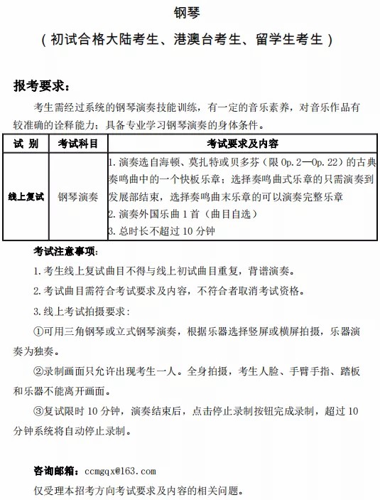
2、声乐歌剧系、管弦系、国乐系、钢琴系、指挥系
复试考试方式:录制视频并提交
复试考试平台:小艺帮app
复试考试时间:2月26日-2月27日(27日16:00截止)
一、线上复试考生范围
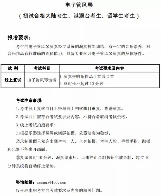
参加线上复试的考生,包括线上初试合格的大陆考生(作曲系、声乐歌剧系、管弦系、国乐系、钢琴系、指挥系)、港澳台考生、留学生考生。
二、考试内容和方式
所有参加复试的考生,按照《中国音乐学院2021年本科招生线上复试考试要求及内容》参加考试。
作曲系考生,采用网络远程的方式(腾讯会议APP)考试;其他系考生,采用录制视频并提交的方式(小艺帮APP)考试。
三、考试时间
作曲系:2月27日,具体考试顺序于2月26日在本科招生信息网公布。
其他系:2月26日至27日(截止27日16:00)。
四、复试缴费
(一)大陆考生缴费
线上初试合格的大陆考生,需缴纳复试专业考试费80元。缴费时间为:2月20日8:30-20:00,2月21日8:30-20:00,2月22日8:30-16:00,缴费方式详见《中国音乐学院2021年本科招生复试缴费办法》。支付成功后,无需打印准考证。
(二)港澳台考生无需缴费,留学生考生缴费请咨询国际交流中心(国际交流中心邮箱zyywb@126.com)。
五、咨询与信息发布
1.中国音乐学院招生咨询邮箱:
ccmzhaosheng@163.com (2月20日开始受理邮件)
2.中国音乐学院招生咨询电话:
010-84097200(2月20日-27日9:00-17:00受理电话咨询)
3.复试结果、录取结果等查询的时间,我校将另行通知。请考生持续关注中国音乐学院本科招生信息网。
中国音乐学院2021年本科线上复试考试要求及内容














中国音乐学院2021年本科线上复试缴费办法



2022/2023届艺考生可以提前了解艺考信息,来 提前校考集训班名额,抢先预定专业老师,享受一对一考学规划服务,如果你想考中国音乐学院,现在就可以准备了,赶快来咨询吧!
本文系 网站编辑转载,转载目的在于传递更多信息。如涉及作品内容、版权和其它问题,请在30日内与本网联系,我们将在第一时间删除内容!































































