全部线上!上海音乐学院2021年本科复试安排(调整版)
- 预约测评
- 提交
上海音乐学院2021年本科远程复试须知
提醒:凡进入我院“复试”名单的考生,请于2021年2月4日-2月28日期间登录我院报考系统(http://zsbm.shcmusic.edu.cn)缴纳复试费。
一、远程复试在“小艺帮”APP平台进行。复试期间考生须通过“小艺帮”APP录制、上传考试视频及答卷,各专业考试日程安排请见《2021年本科艺术类专业招生校考远程复试日程安排表》(附件1),考试操作请详阅《“小艺帮”APP操作说明》(附件3)。
二、复试须使用初试注册账号登录。复试时间为2021年2月5日-3月4日,其中2月5日-28日为模拟考期(含考前练习),3月1日-4日为正式考期。正式考期间将关闭模拟、考前练习通道,考生必须在模拟考期内对所有考试科目进行考前练习(考前练习不限次数),必须参加不少于1轮次的模拟考,练习考试操作,熟悉考试流程。
复试安排如下(每轮次一个科目只能进行一次模拟考):
轮:2月5日-2月8日
第二轮:2月9日-2月12日
第三轮:2月13日-2月16日
第四轮:2月17日-2月20日
第五轮:2月21日-2月24日
第六轮:2月25日-2月28日
三、各专业所列考试科目均为科目,不同级别的乐理、视唱练耳成绩不作代入处理。
四、远程复试所有科目视频录制均采用双机位,具体要求见相关专业拍摄要求及视频录制注意事项(附件2),双机位考试操作请详阅《“小艺帮”APP操作说明》(附件3)。
五、务必严格按照复试日程安排表规定的时间参加考试,主机位考试视频、答卷均须在该科目考试结束当天上传,辅机位视频须在该专业所有科目都录制完成且提交完毕后上传。主机位、辅机位所录视频均为评审必要依据,请务必全部成功上传。
六、考前须按照复试日程安排表所列考试科目要求下载相应类型的答题纸和草稿纸,并按照注明的规格(A3)打印,不得缩印或扩印(建议考前足额准备答题纸和草稿纸)。未使用指定草稿纸和答题纸、未在答题纸指定区域内书写作答的按相关规定处理。
七、考试所用答题纸须填写校考准考证号(无须打印校考准考证)。考生须于考前自行至“小艺帮”APP查阅并提前填写至答题纸指定位置,具体查询办法请详阅《“小艺帮”APP操作说明》(附件3)。
八、各科目考试材料均须严格按照相关考试要求、视频录制注意事项及拍摄参考图示(附件4)录制、提交。未按要求录制的将根据实际影响程度酌情减分直至取消考生所有考试科目成绩;未按要求提交的,该科目视为弃考。
九、复试期间考生须首先完成“诚信考试”视频的录制及上传,具体拍摄要求及内容如下:正面半身拍摄,考生本人正对镜头朗读以下内容:本人已详细阅读上海音乐学院公布的招生简章、复试、考生须知,充分了解上海音乐学院相关招考政策和考试要求。我本人所提供的所有个人信息及考试材料真实、准确、有效。我将严格按照相关要求拍摄、上传考试材料,考试过程中自觉遵守国家及有关部门制定的相关法规及规定,诚信考试,如有违反,本人愿意接受相关处理结果。人***(读考生自己的姓名)。
注:未按照上述要求录制并上传“诚信考试”视频者将直接视为弃考。
十、考试纪律
1.所有考试必须由考生本人独立完成(有钢琴伴奏要求的科目除外),否则视为作弊。
2.考试期间不得查阅书籍等参考资料,不得使用与考试无关的电子设备,不得接打电话,否则视为作弊。
3.展示环节考生展示的答卷与拍照上传的答卷(或寄回学院的答卷)不一致的视为作弊。
4.所提交的视频中,不得出现任何含考生信息的提示性文字、图案、声音、背景、着装等,不得出现任何可能被判定为作弊的声音、文字、图案、材料、人物及其他物品,更不得出现考生姓名、就读学校、准考证号、生源地、培训机构等信息,否则视为作弊。
5.艺术类专业校考为考试,考试内容属于国家机密,考试过程中禁止通过其他方式私自录音、录像、录屏、截屏等,禁止泄露考试信息,否则按相关规定处理。
十一、联系方式
电话:021-64310421、64316349
招办官网:http://jwc.shcmusic.edu.cn
招办邮箱:zb@shcmusic.edu.cn
考试期间如有相关招考问题咨询,请直接发送邮件至招办邮箱(zb@shcmusic.edu.cn),招办将及时回复。


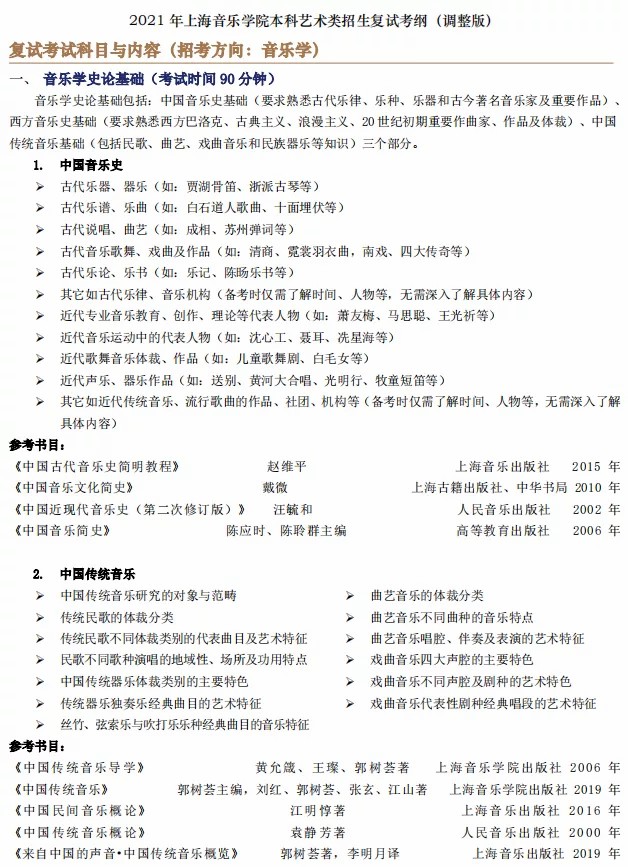
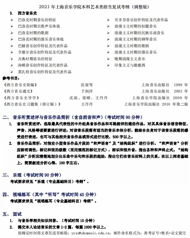
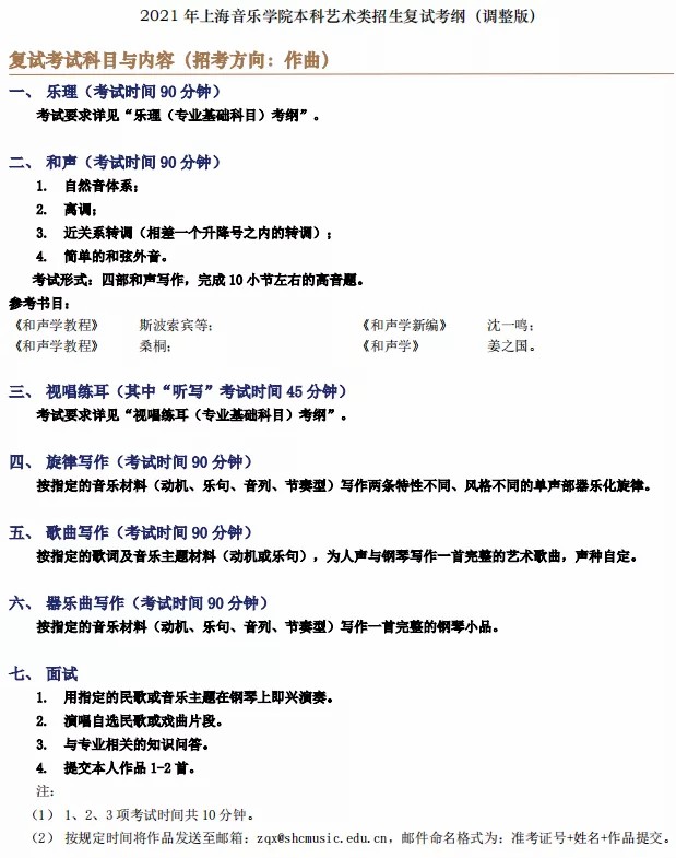
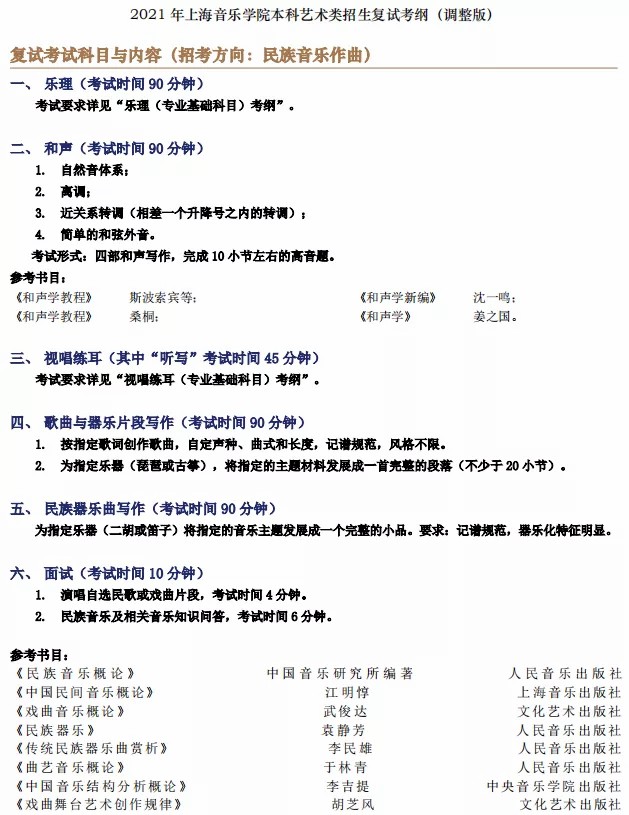
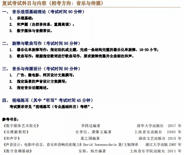
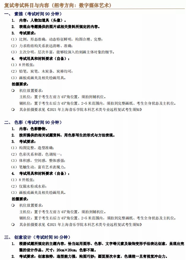
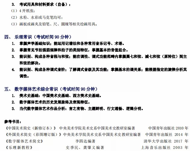
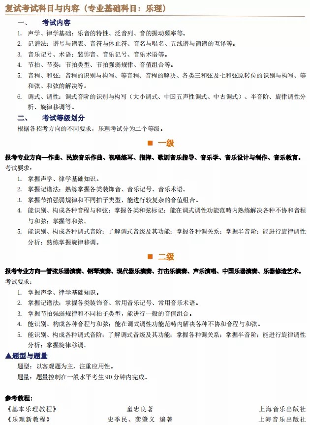
上海音乐学院2021年本科复试(调整版)
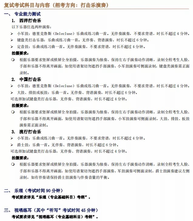
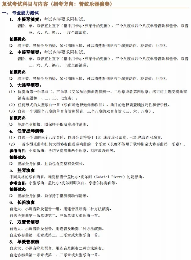
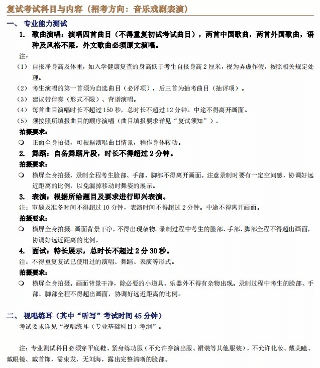
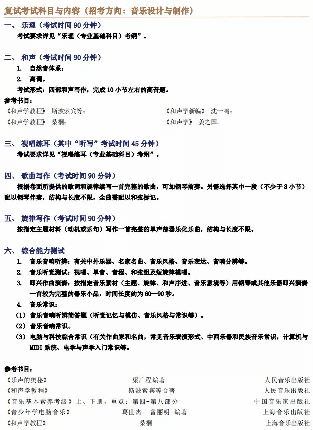
本年度我院本科艺术类专业招生校考复试考试内容以此《2021年上海音乐学院本科艺术类招生复试(调整版)》为准,原《2021年上海音乐学院本科艺术类专业招生简章》中的“到校复试”内容即行作废。



























相关阅读:上海音乐学院2021年本科招生简章
本文系 网站编辑转载,转载目的在于传递更多信息。如涉及作品内容、版权和其它问题,请在30日内与本网联系,我们将在第一时间删除内容!































































