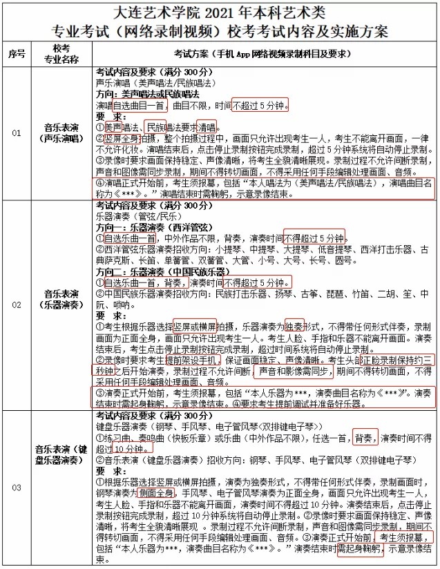
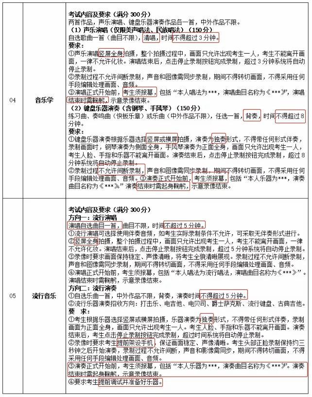
大连艺术学院2021年音乐类校考内容及方案
- 预约测评
- 提交
大连艺术学院2021年音乐类校考内容及方案


本文系 网站编辑转载,转载目的在于传递更多信息。如涉及作品内容、版权和其它问题,请在30日内与本网联系,我们将在第一时间删除内容!


本文系 网站编辑转载,转载目的在于传递更多信息。如涉及作品内容、版权和其它问题,请在30日内与本网联系,我们将在第一时间删除内容!
钢琴艺考导师
中央音乐学院硕士
青年钢琴艺术指导、钢琴教师杨肖琦:中央音乐学院钢琴硕士;“长江杯〞亚洲青少年钢琴比赛中获得第二名,YAMAHA奖学金钢琴比赛中获得第四名,第七届施坦威钢琴大赛中获得优秀奖
点点taptapBET下载
打击乐艺考培训导师
中央音乐学院硕士
"打击乐艺考培训导师张晓灵:国家一级演员,中国歌剧舞剧院交响乐团定音鼓首席;现任中国歌剧舞剧院交响乐团定音鼓首席及打击乐独奏,国家一级演员,文化部青联委员,中国民主建国会委员,中国打击乐协会理事。曾参加了上千场歌剧、舞剧以及音乐会、多场综合歌舞晚会演出,均担当独奏演员及打击乐首席。多次以打击乐演奏家的身份出访南非、日本、加拿大、德国、意大利、中国台湾、香港、澳门等地演出,受到高度评价。 "
点点taptapBET下载