中央民族大学2021年音乐校考复试方案及日程安排
- 预约测评
- 提交
中央民族大学2021年音乐校考复试方案及日程安排
为保障广大考生的生命安全和身体健康,保障考试安全有序组织,根据办公厅和国家卫生健康委办公厅共同印发的《新冠肺炎防控常态下国家教育考试组考防疫工作指导意见》,结合北京市近期关于防控的具体要求,现将2021年中央民族大学校考线下复试的防疫具体要求公告如下,请广大考生提前做好准备,自觉配合防控排查检查。
一、公告范围与基本要求
参加中央民族大学2021年3月16-18日音乐表演(不含民族英才班)、音乐学(含音乐教育民族班)、作曲与作曲技术理论、舞蹈表演(含民族英才班)、舞蹈学、美术学类、设计学类复试现场校考的考生,请所有考生务必认真逐条阅读并严格遵守我校防疫各项要求。

备注:1.音乐表演(民族英才班)复试考试仍使用艺术升APP进行线上考试,详见文末《音乐学院复试方案》。
2.各学院具体复试方案见文末。
二、考生入校考试防疫要求
1.进入学校和考场时严格控制入场速度,考生须全程佩戴口罩,但不得因为佩戴口罩影响身份识别,所有考生须间隔1米安全距离,防止人员拥挤,不扎堆聚集聊天,有序进入。
考生家长及外来车辆不准进入校园,为避免门口大量人群聚集,家长送考后,请迅速离开,勿在门口聚集。
2.所有考生统一由学校东门(位于中关村南大街)入校,入校考试均须提供3日内核酸检测阴性证明、准考证、查验健康码、接受体温测量,且体温≤37.3℃的考生本人方可进入校园。
温馨提示:为缩短考试当天入校排队时间,请考生自本公告公布之日起,通过微信或支付宝平台,提前实名认证、申领“北京健康宝”,并持续关注健康码的状态,凭“北京健康宝”绿码参加考试。
注册方式一:打开“微信”App→点击右上角搜索“北京健康宝”→进入自主申报;
注册方式二:打开“支付宝”App→点击左上方搜索框→输入“北京健康宝”→进入自主申报。
3.考生须按每人每半天自备医用外科口罩1只,考生在进入考场前须全程佩戴口罩,建议(美术学类、设计学类)考生在考试过程中全程佩戴口罩;备用隔离考场的考生须全程佩戴口罩。
4.离开考场前,请考生佩戴好口罩,在工作人员引导下,尽可能保持1米以上的安全距离,有序错时离开考场和学校。
三、特殊状况的处理
如发现考场入口处或考场中体温≧37.3℃的考生,可适当休息后使用其他设备或其他方式再次测量。仍不合格的,须由校医院医务人员进行专业评估,在保障广大考生和考试工作人员生命安全和身体健康前提下,综合研判评估是否具备参加考试的条件,凡不具备相关条件的,考生不得与健康考生同考场考试,允许考试的可安排在备用隔离考场考试,考试时考生须全程佩戴口罩。同时现场考务人员通知当天保健医生,校医院拨打120及时转诊发热人员。校医院转诊医生进行跟踪、上报。
四、其他要求
1.我校各专业要求考生的候考时间不同,请各考生综合考量交通、安检、体温检测等各项入场流程,安排充足时间提前到达和考场。具体考试时间安排详见各学院复试方案。
2.考生须主动配合现场的调度和安排,如启用备用隔离考场的,考生须按要求做好积极配合。如因不配合现场调度,影响了考试的,责任由考生自负。
3.考生不得提供身体健康状况虚假信息,对隐瞒行程、隐瞒病情、故意压制症状、瞒报漏报健康状况的考生追究相应责任。
4.在防控常态化情况下,请考生做好防疫措施,考前密切关注防控要求,按照要求配合检查。如果考生或学校所在地区出现中高风险或局部地区出现风险,为保障师生生命健康,学校将视情况调整考试方式。
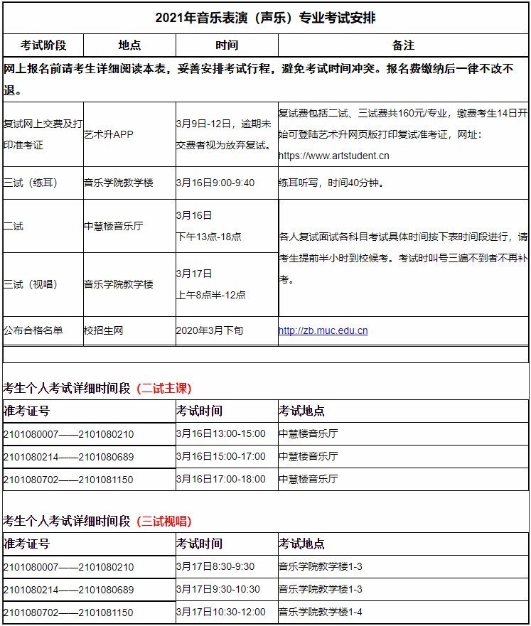
音乐学院2021年现场复试方案及日程安排
各位进入音乐类校考复试的考生:
我校音乐学院2021年校考复试环节(含二试专业主课和三试视唱练耳考试)将以线下考试的形式进行(音乐表演民族英才班继续在艺术升APP按要求提交视频),详情如下:
时间:3月16-18日,各专业各科目以及考生个人考试时间段请点击文末相应专业链接查询。
入校地点:北京市海淀区中关村南大街27号中央民族大学正门(东门)
交费:所有复试考生须自即日起至3月12日在艺术升APP上进行交费160元/生·专业,过时不候,视为放弃复试。
复试在线确认:音乐表演(民族英才班)考生交费完毕后必须进行“在线确认”后方能进行在线考试。其他音乐复试考生因不需要在线考试,所以交费后不需要进行“在线确认”。
打印复试准考证:3月14日开始考生可以直接登陆艺术升网页版(
https://www.artstudent.cn)打印准考证,并在考试当天,与身份证、3日内核酸检测阴性证明一起携带入校,供工作人员核查。音乐表演(民族英才班)考生无需打印准考证。
复试内容详见音乐学院2021年《招生简章》相关栏目。
音乐表演(民族英才班)线上复试方案:
考虑到音乐表演(民族英才班)考生多为边远民族地区考生,故复试继续延用初试方式,英才班复试考生于即日起在“艺术升APP”上完成复试交费并“在线确认”后即可按如下要求分别录制和上传专业主课考试和视唱练耳考试视频:
1.视频录制提交截止时间:即日起至3月16日。
2.视频录制操作方式与初试相同,主课视频限时10分钟以内,视唱作品限时5分钟以内。详见艺术升APP录制界面提示。
3.主课作品考试内容与要求:根据《招生简章》规定内容,自选一首演奏演唱,不得重复初试曲目。
4. 视唱作品考试内容:演唱一首本民族民歌, 要求音高、节奏准确;整体通顺、流畅;可用本民族语言, 或国家通用语言演唱。










本文系 网站编辑转载,转载目的在于传递更多信息。如涉及作品内容、版权和其它问题,请在30日内与本网联系,我们将在第一时间删除内容!































































