悬殊太大!武汉音乐学院2021年不同专业晋级率相差96
- 预约测评
- 提交
近日,武汉音乐学院公布了2021年本科专业校考合格完整名单,引发热议。武音作为11大音乐学院之一,中部地区独立设置的高等音乐学府,位居湖北省武汉市,周边音乐高校众多,地理优势显著,也是每年音乐艺考热门院校。武音好考吗?有什么特色专业?该怎样准备?

今天小音为大家从办学特色、优势专业、招生计划、评分细则、音乐各专业报录比、文化课晋级率等等多维度为大家解析武汉音乐学院 ,应届同学可以客观认识武音,合理填报志愿。2022届同学有意向的同学早做规划。
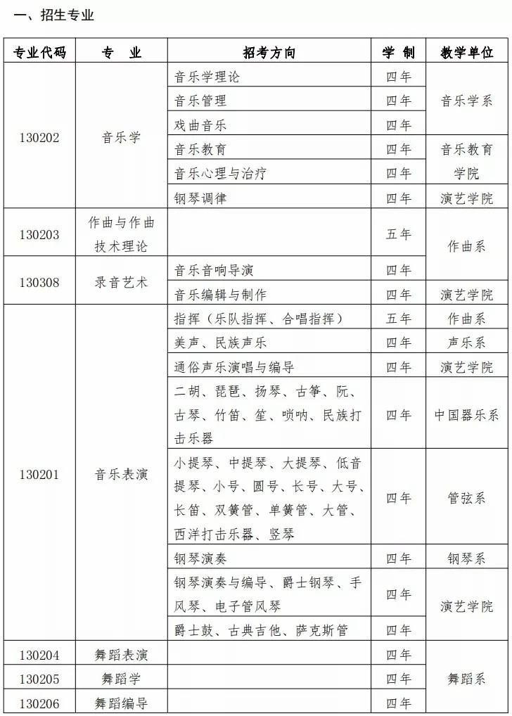
武汉音乐学院优势专业及招生计划
武汉音乐学院音乐类专业设置全面,既有老牌音乐专业,又有录音艺术、音乐心理与治疗新型音乐专业。设有6个本科专业以及研究生、继续教育学院、附属中学,形成了完备的多层次、多类型艺术人才培养模式和培养体系。
武汉音乐学院招收音乐类专业有:音乐表演、音乐学、作曲与作曲技术理论、音乐管理、音乐教育、音乐心理与治疗、录音艺术,考生可兼报两个专业。也正是允许兼报的特色,使得学生能考的会尽量多考,从而成为低的因素之一,下文小音会详细说明。
特色专业:音乐学、音乐表演、录音艺术
实验教学示范中心:音乐表演实验教学示范中心
本科专业建设点:作曲与作曲技术理论、
二级学科硕士授权点:音乐与舞蹈学
专业型学位授权点:艺术硕士
省级重点学科:音乐学、音乐与舞蹈学
2021年校友会中国艺术类大学排名:音乐类大学第12
武汉音乐学院2021年总招生人数共计1000人(不含非音乐类)。


在2020年度和省级本科专业建设点名单,武汉音乐学院作曲与作曲技术理论专业入选国家本科专业建设点。截至目前,音乐表演、音乐学、录音艺术、作曲与作曲技术理论共4个本科专业建设点。
录取原则分析
武汉音乐学院是自主划定文化录取线。
武汉音乐学院2021年湖北省考生报考音乐学(音乐学理论、音乐管理、音乐心理与治疗、钢琴调律)方向安排在湖北省艺术本科(一)统考音乐学类平行志愿模块招生。
音乐学理论省外、音乐心理与治疗省外、钢琴调律省外、戏曲音乐:2021年按专业60+文化课40的综合分录取。
音乐教育、录音艺术:2021年按专业70+文化课30的综合分录取。
作曲与作曲技术理论、音乐表演:2021年按专业成绩录取。
可以参考2020年武音本科各专业高考文化课录取控制分数线:
1、非湖北省音乐学专业(音乐教育、音乐学理论、音乐管理、音乐心理与治疗、戏曲音乐、钢琴调律)方向340分。
2、湖北省音乐学专业(音乐教育、戏曲音乐、钢琴调律)方向340分。
3、作曲与作曲技术理论专业、音乐表演专业(指挥)方向315分。
4、录音艺术专业(音乐音响导演、音乐编辑与制作)方向305分。
5、音乐表演专业(除指挥方向外)295分。
武汉音乐学院报录比和晋级率分析
根据武汉音乐学院2021年各专业合格名单来看,各专业发证人数较多,使得总体晋级率不高,较高和较低差距悬殊,竞争较为激烈。专业文化课晋级率较高的是指挥,较低的是音乐心理与治疗6。当然晋级率不是参考,还要结合院校不同专业的定位,招生人数,考试内容设置难度等因素,综合判断选择。
同学们要综合专业合格人数和文化录取比例,结合自身优势,合理选择专业。小音统计了部分热门专业的文化课晋级率如下:
钢琴演奏招70人,较终合格人数280人,文化课晋级率≈25。音乐编辑与制作招22人,较终合格人数78人,文化课晋级率≈28.21。音乐音响导演招25人,较终合格人数89人,文化课晋级率≈28.09。音乐学理论省外招14人,较终合格人数45人,文化课晋级率≈31.11。音乐心理与治疗省外招2人,较终合格人数33人,文化课晋级率≈6。音乐教育招248人,较终合格人数923人,文化课晋级率≈26.87。音乐管理省外招3人,较终合格人数17人,文化课晋级率≈17.65。美声演唱招55人,较终合格人数219人,文化课晋级率≈25.11。民族声乐招30人,较终合格人数78人,文化课晋级率≈38.46。作曲与作曲技术理论招24人,较终合格人数94人,文化课晋级率≈25.53。指挥招1人,较终合格人数1人,文化课晋级率≈。二胡招23人,较终合格人数58人,文化课晋级率≈39.66。小提琴招27人,较终合格人数77人,文化课晋级率≈35.06。
小音有话说
武音晋级率相差如此之大,可以很明显看出不同专业的报名与录取情况大不相同。报考人数、计划人数、发证率等等都会影响较后的录取,这更加考验学生前期对各音乐专业方向的了解程度,专业优势大的可以选择音乐表演类,文化课更强的可以选择理论类或综合类,自己选择哪类专业成功录取的可能性更大,要做到心中有数。正在读高二,明年就要参加艺考的同学,如果你不清楚自身专业水平,对音乐专业不了解,点击拨打4008018817即可咨询专业艺考老师。
艺考生完全可以在客观了解的基础上,决定要不要报考,也不是看到只听说音乐高校难,竞争激烈而不敢报考,退而求其次选择实力稍弱的学校。小音建议大家目标定高一些,高标准要求自己,这样在备考过程中提升程度更高。通过小音以上几方面的分析,相信同学们已经对武汉音乐学院有了一定认识,帮助大家在规划院校上更加理智,做出合理的选择与规划,较终实现音乐梦想。
附:
考上武音确实需要一定的专业实力和条件,很多同学经过长时间的集训学习,专业水平基本能达到要求,只是受各种因素影响不敢报名尝试。既要理性对待也要勇于挑战。来 音乐高考,你将离武音只差一步!拨打免费热线电话4008018817即可咨询。
本文系 网站编辑转载,转载目的在于传递更多信息。如涉及作品内容、版权和其它问题,请在30日内与本网联系,我们将在第一时间删除内容!































































