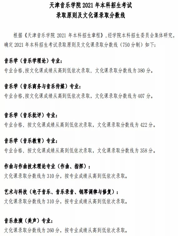
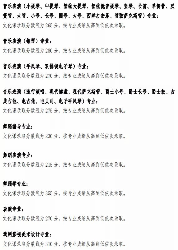
天津音乐学院2021年本科文化录取分数线
- 预约测评
- 提交
天津音乐学院2021年本科文化录取分数线
较2020年变化:音乐学2020年407分,今年380分,下降27分。音乐商务与音乐批评2020年410分,今年407分,下降3分。音乐批评2020年405分,今年422分,上涨17分。音乐教育2020年369分,今年358分,下降11分。作曲与作曲技术理论、艺术与科技2020年300分,今年310分,上涨10分。音乐表演(美声)2020年260分,今年260分,无变化。音乐表演(民族声乐)2020年275分,今年290分,上涨10分。音乐表演(民族乐器)2020年243分,今年260分,上涨17分。音乐表演(笛子等民族乐器)2020年243分,今年260分,上涨17分。音乐表演(小提琴等管弦乐器)2020年270分,今年265分,下降5分。音乐表演(钢琴)2020年270分,今年280分,上涨10分。音乐表演(手风琴、双排键电子琴)2020年270分,今年270分,无变化。音乐表演(现代器乐)2020年260分,今年275分,上涨15分。



本文系 网站编辑转载,转载目的在于传递更多信息。如涉及作品内容、版权和其它问题,请在30日内与本网联系,我们将在第一时间删除内容!































































