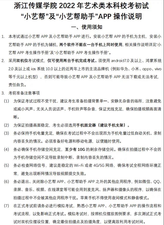
浙江传媒学院2022年本科专业初试考试须知&考试操作说明
- 预约测评
- 提交
浙江传媒学院2022年本科校考初试考试须知






















附:校考 | 浙江传媒学院2022年本科简章
本文系 网站编辑转载,转载目的在于传递更多信息。如涉及作品内容、版权和其它问题,请在30日内与本网联系,我们将在第一时间删除内容!






















附:校考 | 浙江传媒学院2022年本科简章
本文系 网站编辑转载,转载目的在于传递更多信息。如涉及作品内容、版权和其它问题,请在30日内与本网联系,我们将在第一时间删除内容!
钢琴艺考导师
中央音乐学院硕士
钢琴艺考培训导师刘迪:资深钢琴教师,钢琴艺术指导教师;多次为外国专家讲学担任伴奏,得到旅欧歌唱家陈彧等多位资深教授的赞誉,曲目积累较为丰富,有一定实际演奏经验。
点点taptapBET下载
电子管风琴艺考导师
中央音乐学院钢琴系电子管风琴硕士
电子管风琴艺考培训导师栾冰洋:电子管风琴演奏家,中央音乐学院钢琴系电子管风琴教师;为电子管风琴创作改编了多首独奏、合奏、协奏作品,为多场音乐会、歌剧、舞剧等大型活动担任电子管风琴编曲及现场演奏。
点点taptapBET下载