浙江传媒学院2022年本科复试考试须知&考试操作说明
- 预约测评
- 提交
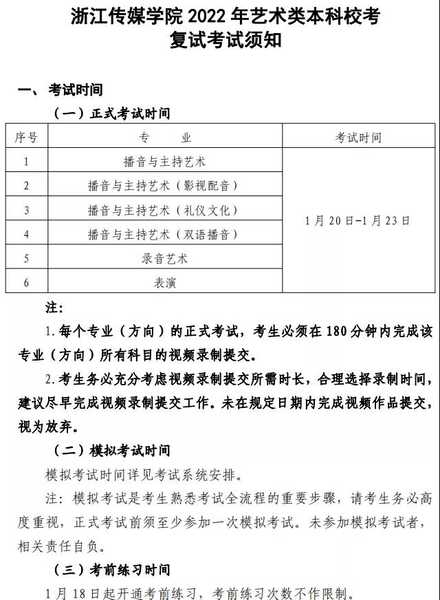
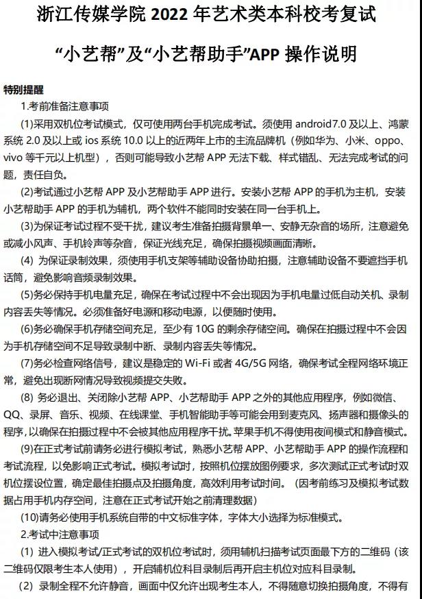
浙江传媒学院2022年本科复试考试须知











本文系 网站编辑转载,转载目的在于传递更多信息。如涉及作品内容、版权和其它问题,请在30日内与本网联系,我们将在第一时间删除内容!











本文系 网站编辑转载,转载目的在于传递更多信息。如涉及作品内容、版权和其它问题,请在30日内与本网联系,我们将在第一时间删除内容!
古琴艺考导师
中央音乐学院硕士
古琴艺考培训导师刘珏萱:中央音乐学院古琴专业硕士;曾获全国首届古琴大赛银奖,美国首届PIVD艺术大赛银奖,北京市艺术大赛一等奖。
点点taptapBET下载
大号艺考导师
印第安纳大学雅各布音乐学院硕士
大号艺考培训导师王海宇:国家大剧院大号演奏家;曾担任新加坡交响乐团客席大号演奏家,印第安纳大学雅各布音乐学院大号助理讲师,凭借其丰富的演出经验和教学经验当选NYO-Chha大号导师。
点点taptapBET下载