25年音乐统考达到什么级别才能够拿高分
- 预约测评
- 提交
简介
2023年是音乐艺考变革的第一年,2024年在变革之下可能很多的同学都没有取得理想的成绩。25届的同学们,小编这边希望你们取得优秀的成绩。小编曾经也是音乐艺考生,所以对音乐艺考稍微做了一下总结,以下是小编对声乐和器乐在省统考中能够取得一个不错的分数提供给大家的。
1.以下是声乐统考考试的评分标准和相关要求
在音乐联考中,声乐演唱的评分标准总共有A\B\C\D四个阶梯。按照音乐艺考生对曲目的总体把握和表演能力进行的综合评分,能力越强的同学,当然分值就会越高。
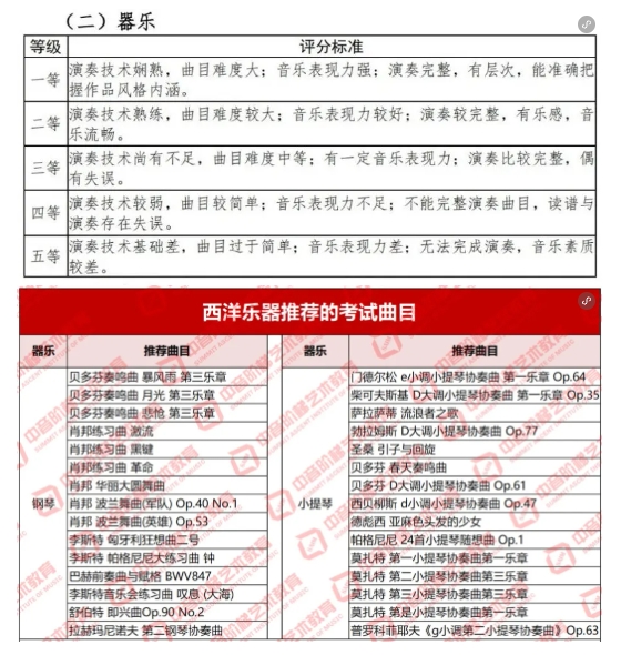
声乐考试的评分标准
声乐考试在考试中有3种评分标准,美声唱法、民族唱法、流行唱法、统考和校考都有设置音乐表演--声乐专业的考试,种类不一样的话,考试的要求也会是不一样。
按照2025年音乐统考考试大纲的要求我们会发现,声乐统考要求可能需要全部清唱,是没有伴奏的,个别的省份可能要求需要“背谱”,对考生的要求也会更加的严格。
器乐演奏的评分标准
器乐的评分标准和声乐的评分标准在音乐统考是差不多的,也是分ABCD四个阶梯。按照音乐生对曲目的完整度和演奏的表现能力进行综合评判,能力越高自然是分值越高。
器乐的考试从大的分类有西洋的和民族的额,其中西洋的就是我们平时熟悉的钢琴、吉他、键盘等等,还有很多,这里我们就不详细说了。民族的就有古筝、琵琶、古琴、二胡、唢呐等。
根据音乐统考的相关说明,我们不难发现,2025年统考所要求的器乐考试不得使用任何伴奏,也就是清考,而且还考记忆能力看你能否记得住谱子。对音乐生的要求比往年更严格,筛选更精准。
所以我这边给器乐生的建议,就是建议他们多多练习,平时多多的去演奏,对标准的示范音频,可以仔细听听,不断的完善自己的音乐素养。
那么,如何选择艺考曲目呢?
其实无论你是声乐生还是器乐生,如果现在艺考的大军中脱颖而出,那么你都要选择正确的考试曲目。这样才能够让自己扬长避短,极大的发挥自己的优势。另外再选曲的整个过程中注意曲目是否适合自己,以及曲目的长短等都要自己斟酌。
小编这边给音乐艺考生们准备了大量的曲目,你可以拨打我们 热线:400-801-8817。免费给。
本文系 网站编辑转载,转载目的在于传递更多信息。如涉及作品内容、版权和其它问题,请在30日内与本网联系,我们将在第一时间删除内容!


































































