高考音乐教育需要考什么?
- 预约测评
- 提交
高考音乐教育需要考什么?音乐教育属于音乐艺考类专业每年报考的人数也不少, 音乐高考培训班小音以中国音乐学院音乐教育专业为例为大家分享下,高考音乐教育都考什么,一起来看下吧!

高考音乐教育声乐特长报考要求
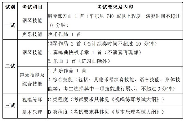
考生应掌握声乐、钢琴及其他综合技能;掌握乐理基本知识和视唱练耳技能;具备一定的音乐知识及较高的文化素质。考生须按考试科目要求,填报一试、二试曲目。一、二试曲目不得重复,报名完成后不得更改。

考试注意事项:
1.音乐教育声乐特长招考方向的一试及二试,考生必须提前候场,并按抽签号次序进行考试。任何原因过号取消考试资格。
2.音乐教育声乐特长招考方向考场不设伴奏人员。考生可自带伴奏人员。
3.综合技能展示环节,考生可自带无电源设备播放音乐伴奏(通讯工具除
外)。
音乐教育钢琴特长报考要求
考生应掌握声乐、钢琴及其他综合技能;掌握乐理基本知识和视唱练耳技能;具备一定的音乐知识及较高的文化素质。考生须按考试科目要求,填报一试、二试曲目。一、二试曲目不得重复,报名完成后不得更改。

考试注意事项:
1.音乐教育钢琴特长招考方向的一试及二试,考生必须提前候场,并按抽签号次序进行考试。任何原因过号取消考试资格。
2.音乐教育钢琴特长招考方向考场不设伴奏人员。考生可自带伴奏人员。
3.综合技能展示环节,考生可自带无电源设备播放音乐伴奏(通讯工具除外)。
高考音乐教育师范声乐特长报考要求
考生应掌握声乐、钢琴及其他综合技能;掌握乐理基本知识和视唱练耳技能;具备一定的音乐知识及较高的文化素质。考生须按考试科目要求,填报一试、二试曲目。一、二试曲目不得重复,报名完成后不得更改。

考试注意事项:
1.音乐教育师范声乐特长招考方向的一试及二试,考生必须提前候场,并按抽签号次序进行考试。任何原因过号取消考试资格。
2.音乐教育师范声乐特长招考方向考场不设伴奏人员。考生可自带伴奏人员。
3.综合技能展示环节,考生可自带无电源设备播放音乐伴奏(通讯工具除外)。
高考音乐教育师范钢琴特长报考要求
考生应掌握声乐、钢琴及其他综合技能;掌握乐理基本知识和视唱练耳技能;具备一定的音乐知识及较高的文化素质。考生须按考试科目要求,填报一试、二试曲目。一、二试曲目不得重复,报名完成后不得更改。

考试注意事项:
1.音乐教育师范钢琴特长招考方向的一试及二试,考生必须提前候场,并按抽签号次序进行考试。任何原因过号取消考试资格。
2.音乐教育师范钢琴特长招考方向考场不设伴奏人员。考生可自带伴奏人员。
3.综合技能展示环节,考生可自带无电源设备播放音乐伴奏(通讯工具除外)。
录取控制分数线划定办法
音乐学(音乐学理论、音乐教育声乐特长、音乐教育钢琴特长、音乐教育师范声乐特长、音乐教育师范钢琴特长招考方向):录取控制分数线参照生源所在省(市、自治区)普通本科批次录取控制分数线的70,且不低于生源所在省(市、自治区)艺术类同科类本科专业录取控制分数线划定。
本文系 网站编辑转载,转载目的在于传递更多信息。如涉及作品内容、版权和其它问题,请在30日内与本网联系,我们将在第一时间删除内容!































































