2021年校考可能会提前?会继续线上考试吗?
- 预约测评
- 提交
由于2020年受新冠肺炎影响,艺考发生较大变化。2021届同学已经开始集训,艺考即将到来,不少同学担忧:2021年的艺考形势到底会怎么发展?院校还会组织校考吗?是否会继续线上考试?...

2021年校考不会轻易取消
校考会大规模恢复
首先,肯定的是31省份的艺术全省统考会照常进行。中央音乐学院、南京艺术学院、中国传媒大学等院校艺术类校考也会继续组织校考。
大家存在疑问的主要是2020年取消音乐校考的这类院校,2021年是否会有校考。存在两种情况:
❖ 种,后调整招生简章取消校考的院校。
这部分院校按照往年是组织艺术校考,有的在前已发布了招生简章。只是今年因为防控形势,较终调整了招生政策,按统考成绩录取。
例如华中师范大学因取消2020年音乐学、音乐表演专业校考,参考使用各省专业统考成绩录取。

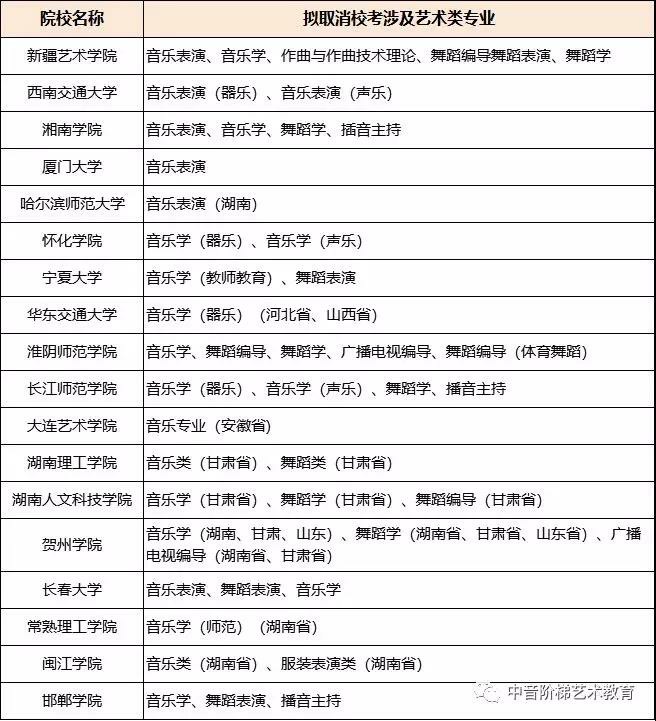
影响拟取消2020音乐校考的院校

因此,如无特殊情况,这类院校2021年会继续组织音乐校考,该恢复的校考专业还会恢复。
❖ 第二种,前公布招生简章取消校考的院校。
这类院校在发布招生简章前公布通知,明确要求自2020年起不再举行艺术类校考,使用统考成绩录取;或在招生简章里的招生方式为统考录取。那么,可以确定这类院校2021年不会组织音乐校考。
省统考多考察专业基础知识,虽然难度不算大,能达到80-90,但是只靠统考成绩报考,可选择院校范围有限,一旦考生专业发挥有失水准,名次不靠前,较终填报志愿时滑档风险很大。
而校考选拔的艺术人才标准比统考要求更高,更严格,考试形式和内容多样,更有利于选拔专业突出的人才,考生可选择的机会更多。哪怕校考专业只保留了一个面试环节,对于一些有硬门槛的专业来说,校考的存在都是有必要的。
校考时间或提前
大家都说南京艺术学院、重庆大学是今年较大赢家,他们赶在到来之前就完成了音乐专业校考工作。同样,大部分地区的统考和联考也在11月-12月照常举行了。
为了预防今年冬天卷土重来,各艺术院校会不会提前开始校考呢?
这样的操作也并非没有可能。
小音认为,部分艺术类院校2021年艺术类校考时间可能会所变动,2021届的艺考生有必要提前制定校考计划,合理规划考试时间。不排除线上校考的可

不排除线上校考的可能
2020年各大院校或纯线上视频考试,或线上线下相结合。线上考试首当其冲的,是大大减轻考生东南西北赶考的折腾,减轻考生家庭的经济压力,有更多时间备考。
但是经过此次艺考,多数考生认为线上视频考试有很多弊端,有失公平性:不能完全展示自身的专业水平,录制视频的平台和app会出现故障,考试视频录制准备工作较繁琐,不仅要注意专业展示,还要顾及各大院校的拍摄要求和流程,增加了艺考的很多不确定因素...
今年两会中,政协委员、上海市教委副主任倪闽景提出新的思考。“有关艺考的新要求,表面上看似是因为期间不能产生大量人员集聚而采取的临时之举,无奈之举。但实际上,是符合高校艺术考试改革的大趋势的。”他建议,期间形成的艺术校考办法应该成为未来艺术校考的主流选择。
所以小音认为部分综合大学不排除线上艺考的可能。

综合考虑各方意见和因素,小音认为2021年艺术类校考,有可能会在部分专业中继续延用线上考试模式。给大家吃一颗定心丸:明年的情况具体要参考明年的政策变动,正常来看,重点音乐院校及招音乐专业的重点综合类院校不会取消现场考试,有也只有一些招音乐专业的综合类大学及民办院校可能会采用线上考试形式。
同学们不必担忧,带着积极心态,跟着老师稳扎稳打提升专业。即使随着艺考的深入改革,可能每隔一段时间艺考政策就会发生改变。但无论考试形式怎么变化,大家都是同一起跑线,都要面对相同的考学形式,以不变应万变,增强自身竞争优势。
想参加校考,却愁没好老师、好学校,专业?赶快来 学音乐啊,音乐开启梦想,教育成就人生。
本文系 网站编辑转载,转载目的在于传递更多信息。如涉及作品内容、版权和其它问题,请在30日内与本网联系,我们将在第一时间删除内容!































































