过关专业课,文化课多少分能被11大音乐学院录取?
- 预约测评
- 提交
目前,11所音乐学院里,央音、国音、哈音、武音已结束线上一轮考试,其中国音、上音、哈音已公布进入复试考生合格名单及复试安排,考生注意按规定时间报名缴费。浙音、沈音线上初试正在进行中。星海、天音、西音将于春节后进行考试。川音2021年不组织校考,使用统考成绩。
考上这些音乐学院,除了专业拔尖,拿到校考合格证,文化课需要多少分呢?小音给大家汇总了这11所音乐学院2020年各专业文化录取分数线,并说明2021年各专业较新招生计划,招生省份,供大家查看,建议收藏!
中央音乐学院
中央音乐学院2021年面向招收本科生350人,文理兼招。


中国音乐学院
复试报名缴费时间:2月20日-2月22日(每天8:30-20:00,22日16:00截止)
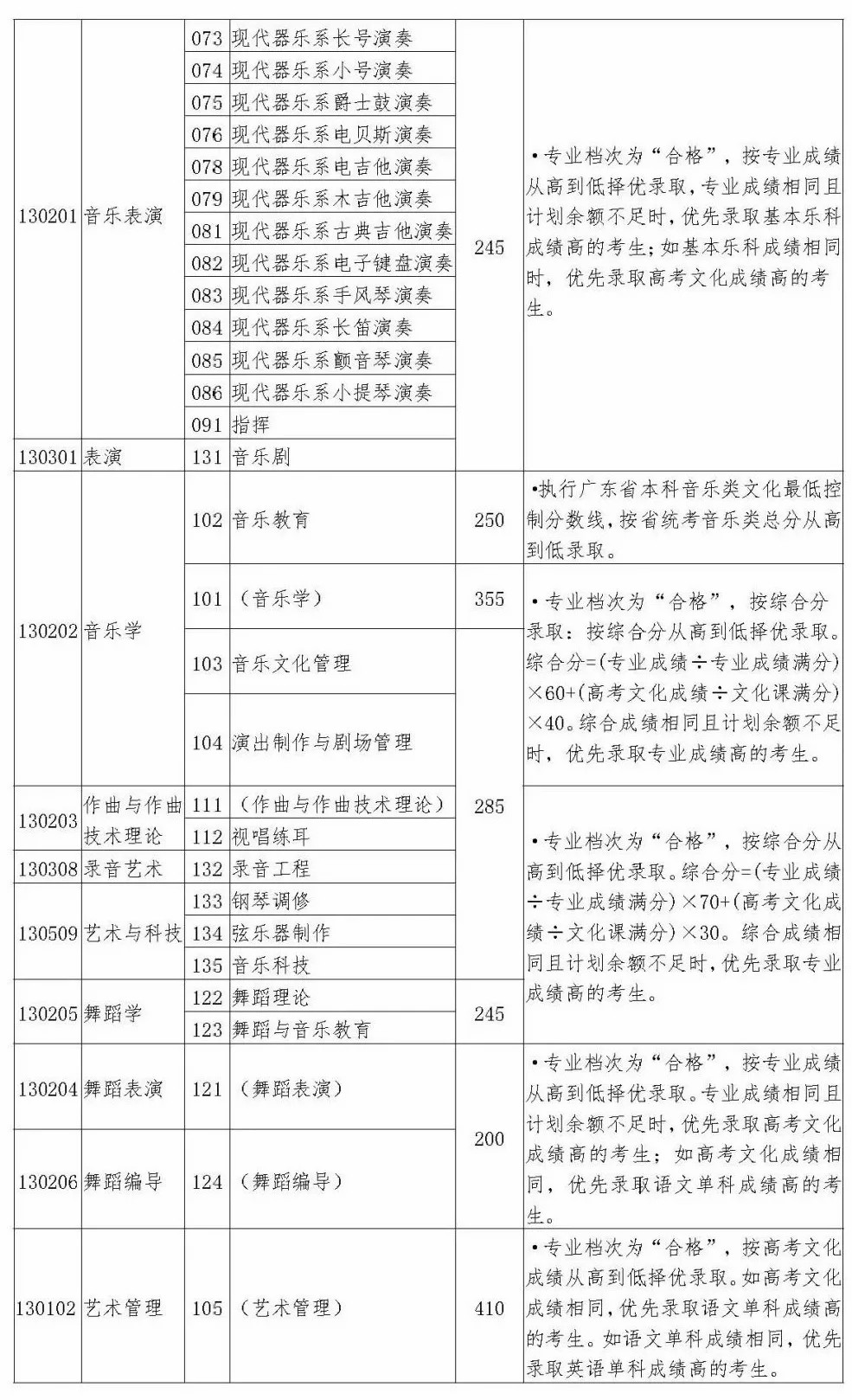
中国音乐学院2021年面向计划招生315人,文理兼招。北京市师范生计划招收50名(声乐25、钢琴25),面向北京市常住户口考生,文理兼招。


中国音乐学院2020年本科招生录取情况(音乐学、作曲与作曲技术理论、音乐表演)












上海音乐学院
复试报名缴费时间:2月4日-2月28日(正在进行中)
上海音乐学院2021年面向招收本科生399人,文理兼招。

天津音乐学院
天津音乐学院2021年面向招收本科音乐生570人,文理兼招。


四川音乐学院
四川音乐学院2021年面向招生,使用统考成绩录取,各专业招生计划暂未公布。
四川音乐学院2020年文化录取分数线




四川音乐学院2020年省外
艺术类各专业录取较低分




星海音乐学院
网上报名时间:2月5日-2月20日(正在进行中)
星海音乐学院2021年面向招收音乐生1031人,文理兼收。
星海音乐学院2020年文化录取分数线



西安音乐学院
网上报名时间:2月1日12:00时-2月15日12:00(正在进行中)
西安音乐学院2021年面向招收音乐生793人,文理兼收。
西安音乐学院2020年文化录取分数线
按照教学司【2019】10号文件《关于做好2020年普通高校部分特殊类型招生工作的通知》要求,西安音乐学院2020年本科招生各专业高考文化课录取控制分数线划定如下:
一、陕西省:音乐学、音乐表演、作曲与作曲技术理论、录音艺术、舞蹈编导、舞蹈学、舞蹈表演、艺术与科技专业高考文化课录取控制分数线艺术类文科为304分,艺术类理科为263分。
二、陕西省外:音乐学、音乐表演、作曲与作曲技术理论、录音艺术、舞蹈编导、舞蹈学、舞蹈表演、艺术与科技专业高考文化课录取控制分数线,在未合并普通本科第二、第三批次的省份,按照该省(区、市)普通本科第二批次录取控制分数线的70划定;在合并普通本科第二、第三批次的省份,按照该省(区、市)普通本科第二批次录取控制分数线的75划定。
三、艺术史论及艺术管理专业,在达到各省文化课录取控制分数线的条件下,按照专业审核合格并且志愿填报我校考生的高考文化课成绩由高到低依次录取。
附:西安音乐学院2021年本科招生简章
武汉音乐学院
武汉音乐学院2021年面向计划暂未公布。
武汉音乐学院2020年文化录取分数线
经武汉音乐学院招生委员会讨论通过,并报湖北省高等学校招生委员会办公室批准,我校2020年普通本科招生各专业高考文化课录取控制分数线(750分制)如下:
1、非湖北省音乐学专业(音乐教育、音乐学理论、音乐管理、音乐心理与治疗、戏曲音乐、钢琴调律)方向340分;
2、湖北省音乐学专业(音乐教育、戏曲音乐、钢琴调律)方向340分;
3、作曲与作曲技术理论专业、音乐表演专业(指挥)方向315分;
4、录音艺术专业(音乐音响导演、音乐编辑与制作)方向305分;
5、音乐表演专业(除指挥方向外)295分;
6、舞蹈表演专业245分;
7、舞蹈编导专业295分;
8、湖北省音乐学专业(音乐学理论、音乐管理、音乐心理与治疗)方向按照《省招委关于湖北省2020年普通高校招生录取控制分数线的通知》中艺术类本科分数线执行。
浙江音乐学院
线上考试时间:2月3日9:00-2月8日12:00(正在进行中)
浙江音乐学院2021年面向招收音乐生518人,文理兼收。
浙江音乐学院2020年本科录取分数线

沈阳音乐学院
线上考试时间:2月3日9:00-2月8日12:00(正在进行中)
沈阳音乐学院2021年除艺术史论专业仅招辽宁、黑龙江、吉林、山东,其他音乐类专业均面向招生,招生计划暂未公布。
沈阳音乐学院2020年文化录取分数线
按照和辽宁省教育厅相关文件要求,沈阳音乐学院2020年本科招生艺术类各专业高考文化课录取分数线执行各生源所在省级招生考试机构划定的艺术类本科专业较低录取控制分数线;艺术史论专业在普通类相应批次录取,执行相应批次各省文化课录取控制分数线。
哈尔滨音乐学院
复试报名缴费:2月6日8:00-2月10日16:00
哈尔滨音乐学院2021年面向招生,文化课成绩不低于生源省份2020年艺术类省控线。
音乐学院历年都是艺考生关注并报考的重点,考上中国的音乐学院,学习专业音乐文化,感受音乐学院的学术氛围,是每个艺术生的理想目标。想考音乐学院专业合格的同时,要了解院校的文化录取分数线,专业文化双过线才能成功录取。
2022/2023届艺考生可以提前了解艺考信息,来 提前校考集训班名额,抢先预定专业老师,享受一对一考学规划服务,如果你想考这11大音乐学院,现在就可以准备了,详情可以咨询 哦!
本文系 网站编辑转载,转载目的在于传递更多信息。如涉及作品内容、版权和其它问题,请在30日内与本网联系,我们将在第一时间删除内容!































































