难以置信?钢琴十级=央音附小四年级水平!真相扎心了
- 预约测评
- 提交
明天,也就是4月7日,正是中央音乐学院附中、附小招生考试现场确认的时间。本届考生千万不要错过现场确认。下一届想要上央音附中、附小的考生及家长也要开始准备了。
经常会有人问:“是不是孩子考过钢琴十级就能举办专场音乐会?”今天小音借此机会必须好好给大家科普一下钢琴十级到底是个什么水平?
“钢琴十级”通俗说就和大学英语4、6级一样,你能说英语过了4、6级,就可以当翻译官了吗?外行人总是这么“可爱”,如果音乐会这么简单就能举办的话,大家都能去当钢琴家了。那么,钢琴十级到底是什么样的水平呢?
有钢琴专业人士给出了回答:业余十级大概相当于中央音乐学院附小四年级入学考试的水平……
神马?小学四年级水平?是不是有人怀疑小音在开玩笑?不,小音讲话从来都是有理有据!

中央音乐学院附中、附小是很多孩子的梦想,其办学历史悠久,拥有着深厚的教育文化底蕴和精英教学团队,是名副其实的音乐家摇篮,日后培养出来的学生都是业内的。许多优秀的音乐家都是从这里走出来的,如郎朗、王羽佳、吕思清等。在这里学音乐,孩子们将能获得国内较好的师资,享受各种国内外的演出机会。
铺垫了这么多,那么央音附小的孩子究竟是什么水平?先来围观一下下面这位“开挂”小女孩的演奏视频。
视频中的女孩名叫恩赫吉诺,2008年出生,4岁半开始学习钢琴,2017年考入中央音乐学院附小,先后师从于中央音乐学院黄宇眉教授,黄亚蒙教授。
看完小姑娘演奏的视频,我只想用现在流行的一句话表达我的内心,“伤害性不高,侮辱性极强”,不愧是央音附小的。
小姑娘能够在这个年龄,弹奏这样有一定技巧性的作品已经很厉害了。况且她在处理乐曲的强弱关系,乐句间的连接时非常成熟,就算是快速跑动也能音符间清晰的颗粒性。
别说是同龄人了,就连很多已经学了段时间的人,都要对这个小女孩甘拜下风。

接下来,小音就结合着今年的招生简章,看看附小的学生水平都有多强。
央音附小只招收三、四年级的学生,年龄分别要求在11、12岁,且出生日期在9月1日之后。以招生对象及要求为基础,我们继续看看各专业考试内容和要求。

以钢琴专业为例:初试的要求之一是弹一首克拉莫练习曲,或以上程度的练习曲。

克拉莫练习曲与车尔尼练习曲相比,就是299与740的过渡。在央音考级中属于6-8级不等。
下图是克拉莫练习曲其中的一首,

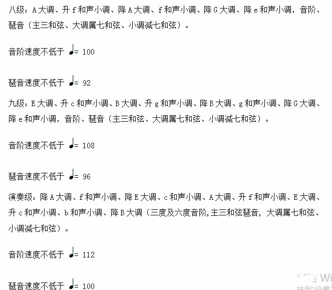
我们来对比一下中央音乐学院校外音乐水平考级《考级细则》(2021年版通用)中对于速度的要求。

很容易就能看出来,报考央音附小的孩子至少也有8级的水平。
除了刚刚说的,初试要求还有一条,就是弹一首复调作品(须完整演奏):选自巴赫《三部创意曲》或《平均律钢琴曲集》。
《三部创意曲》一般收录在6-8级的考级曲目里,其中第八首就被列入中国音协钢琴考级的八级曲目中。
在较后的三试中,学校还会考察学生的综合音乐文化素质。这说明了央音附小不是单纯在招收技巧性人才,而是渴望着热爱音乐、享受音乐的学生,并努力地让他们真正地学会音乐、学懂音乐。

怎么样,看了上面的弹奏视频,加上对招生简章的大致了解与分析,是不是觉得这帮小孩真是开挂般的存在呢?说业余十级是央音附小四年级水平,不过分吧!
在大多数外行人眼里,考级就像进入钢琴专业的通行证,认为考级练到了满级就掌握了很高的音乐水平。可是这样的业余考级真的不是很有说服力的。
其实十级就是钢琴的开始,十级的曲目代表钢琴的中级水准,十级只能说明具备了基本识谱弹奏的一般能力,专业的琴童本身并不会在乎这样的证书,只会在乎自身的提升,大舞台才是专业琴童的目标。对于不太懂钢琴的家长,认为孩子考完十级就一切OK啦,考过了十级永远是家长在这个阶段炫耀的资本。

小音在此提醒广大家长,如果孩子的考过了十级,那就应该恭喜各位琴童家长了,你的孩子踏上了新的征途。考级、证书,只不过是一场考试,一场表演、一页纸,一种个人成长经历罢了,想要真正走音乐艺术这条专业路,就要从小培养专业的意识,按照专业的规划走,跟随专业的老师,进军专业的音乐院校,领略学习和创造音乐的快乐。
艺术教育,通往音乐高校附中、附小的桥梁。在这里,每年都有很多考生通过 走进央音附中、附小,取得专业、第二的优异成绩。中音阶梯专注艺考教学多年,拥有强大的师资力量,新颖科学的教学方法,连年提高的,严格的监管制度,优美舒适的学习环境,乐趣横生的学校活动以及外出活动,让你真切感受到良好的学习氛围和艺术气息,接受专业、有效的学习。还等什么?赶快咨询我们吧,专业艺考规划师与你面对面谈梦想!
本文系 网站编辑转载,转载目的在于传递更多信息。如涉及作品内容、版权和其它问题,请在30日内与本网联系,我们将在第一时间删除内容!































































