新消息!2022年音乐艺考要求出台,不同专业准备几首曲目?
- 预约测评
- 提交
暑假是新一届艺考生进行专业备考很重要的时期,你知道各音乐专业分别要准备几首作品吗?
各省音乐统考
省统考是每个艺考生必须参加的考试,2022年,除了北京市,其他30个省市都会组织音乐省考。
有的省统考分为声乐类和器乐类,如天津市。考生选择其中一项,准备演唱/演奏作品2首。器乐类为乐曲、练习曲各1首。
有的省统考按音乐专业分类,有音乐学、音乐表演、作曲与作曲技术理论等。考生选择其中一项,准备作品2首。
天津市2022年音乐省统考说明▼

湖南省2022年音乐省统考说明▼


辽宁省2022年音乐省统考说明▼

院校音乐校考
相比统考,各大院校校考难度层次更高,专业方向划分更细致,考试内容更多,对考生专业能力要求更高。
院校校考有的只有一试,有的分初试和复试,还有的分为初试、复试和三试。中央音乐学院、上海音乐学院、南京艺术学院、中国传媒大学、中央民族大学等重点音乐院校为二试或三试。
不同音乐专业方向需要准备的曲目数量也不同,这里以较少和较多的为例,考生可作参考。
音乐学
只有一试的准备1至2首,分初复试的准备4至5首。
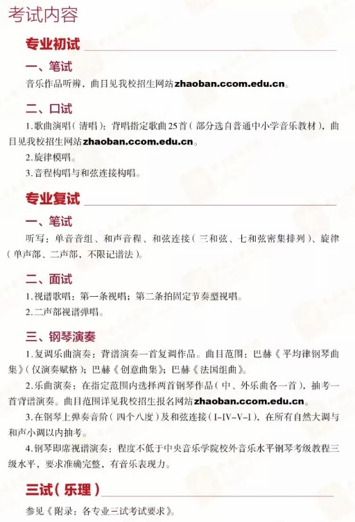
中国音乐学院2021年本科招生简章▼

中央音乐学院2021年本科招生简章▼


沈阳音乐学院2021年本科招生简章▼

天津音乐学院2021年本科招生简章▼

音乐表演
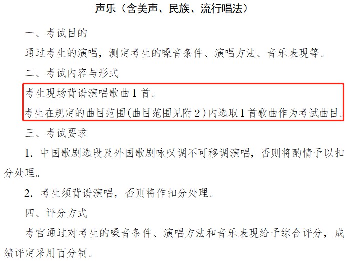
以声乐表演方向为例,只有一试的准备1至3首,分初复试的准备4至6首。
天津音乐学院2021年本科招生简章▼

上海音乐学院2021年本科招生简章▼

中央音乐学院2021年本科招生简章▼



音乐教育
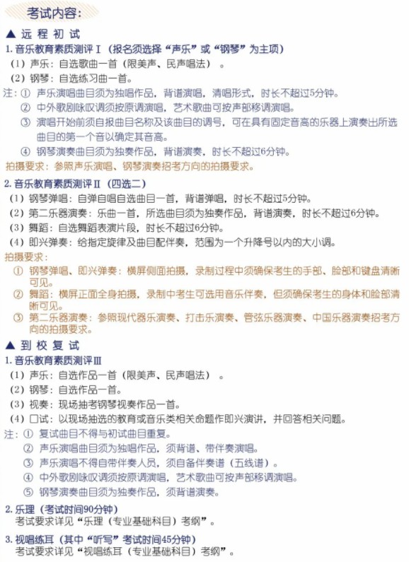
音乐教育在校考里有的会分声乐或器乐主副项,两项都要考。只有一试的准备1至3首,分初复试的准备6首以上,包括声乐和器乐作品在内。
中央音乐学院2021年本科招生简章▼

中国音乐学院2021年本科招生简章▼


天津音乐学院2021年本科招生简章▼

上海音乐学院2021年本科招生简章▼

以上只是大致列举了几所重点音乐院校考试的曲目数量,其他音乐院校情况可以咨询专业老师了解更多哦。
综上,仅考试曲目,原则上是统考大纲和学校简章里要求几首,学生准备几首,但小音建议你至少多准备2首,以备不时之需。比如要求4首,自己按照6首准备。
且曲目表现完整,熟练程度达标,音准节奏准确,对作品的理解,音乐表现力,情感情绪的表达,语言风格把握到位。

曲目只是专业备考的一小部分,还要学习视唱练耳、乐理、音乐理论基础知识、面试等内容。2022届艺考生备考抓紧,不知道怎么选择音乐专业,不清楚该怎样系统备考,专业艺考规划师为你量身制定学习计划,确定报考院校,让大家在艺考的道路上少走弯路。
本文系 网站编辑转载,转载目的在于传递更多信息。如涉及作品内容、版权和其它问题,请在30日内与本网联系,我们将在第一时间删除内容!































































