你被录取了吗?31省音乐类录取查询时间及方式要记牢
- 预约测评
- 提交
2021年,多地采用新高考、优化调整高考志愿结构。报完志愿的你,是不是迫切想知道能被哪所大学录取?心急的同学可能每天查一遍,现在查到的状态是什么意思?什么时候可以查到录取结果?
2021年高考录取6种状态
注意,各省录取状态可能有差异,各位准大学生们要以各省级招生办官网上显示为准。

小音给大家汇总了31省市艺术类录取时间及结果查询入口。在此,特别提醒各位同学留意各省招生办征集志愿填报时间,院校在批录取时名额未满,会择期补录,批未被录取的同学仍有机会。
31省高考录取时间及查询入口
北京
录取时间安排
7月6日至14日:本科提前批录取
7月15日:特殊类型招生录取
7月16日至21日:本科普通批录取
录取结果查询
北京教育考试院:www.bjeea.cn
天津
录取时间安排
1.艺术类、体育类本科批次
7月初至中旬进行投档录取,7月中旬公布录取结果。
2.普通类提前本科批次(含A、B阶段)
7月初至中旬进行投档录取,7月中旬公布录取结果。
3.普通类本科批次A阶段
7月中旬至下旬进行投档录取,7月下旬公布录取结果。
4.普通类本科批次A阶段及艺术类、体育类本科批次征询
志愿填报时间:7月22日9时至7月23日17时;
志愿填报结束后即进行投档录取,7月下旬公布录取结果。
5.普通类本科批次B阶段
普通类本科批次A阶段及艺术类、体育类本科批次征询录取结束后即进行普通类本科批次B阶段投档录取,7月底公布录取结果。
录取结果查询
天津教育考试院:http://www.zhaokao.net/
河北
录取时间安排

录取结果查询
河北省教育考试院:www.hebeea.edu.cn
山西
录取时间安排

录取结果查询入口
山西招生考试网:http://www.sxkszx.cn/index.html
内蒙古
录取时间安排

录取结果查询入口
内蒙古招生考试信息网:https://www.nm.zsks.cn/
辽宁
录取时间安排
暂未公布。
往年辽宁高考提前批一般在7月10日左右发放录取通知书,一本一般在7月15日左右发放录取通知书,二本一般在7月21日左右发放录取通知书,三本一般在7月27日左右发放录取通知书,高职高专要到7月底8月初才能开始录取,正常情况下应该在8月就能陆续发放录取通知书,有的要到中下旬才能发放通知书。
录取结果查询入口
辽宁招生考试之窗:http://www.lnzsks.com/
吉林
录取时间安排



录取结果查询入口
吉林省教育考试院:http://www.jleea.edu.cn/
黑龙江
录取时间安排
二、艺术类分3个录取批次并按排列顺序录取
艺术类本科提前批次录取的高校
A段:经批准的部分独立设置的本科艺术院校(含部分艺术类本科专业参照执行的少数高校)的艺术类本科专业,设置1个高校志愿。录取时间:7月5日-7日。
B段:原“211工程”和“985工程”院校以及经省招委会批准的使用艺术类校考成绩进行录取的艺术类本科专业,设置1个高校志愿。录取时间:7月8日。
艺术类本科批次录取高校
A段:使用我省艺术类专业课省级统考成绩进行录取的艺术类本科专业。音乐学类设置32个平行的高校志愿。录取时间:7月13日-17日,其中7月13日进行平行志愿模拟信息交互,7月16日-17日征集志愿录取。
B段:除艺术类本科批A 段涵盖的艺术类本科专业外的艺术类本科专业或招生专业有特殊要求无法实行平行志愿投档模式的艺术类本科专业。录取时间:7月18日-22日,其中7月21-22日征集志愿录取。
录取结果查询入口
黑龙江省招生考试信息港:https://www.lzk.hl.cn/
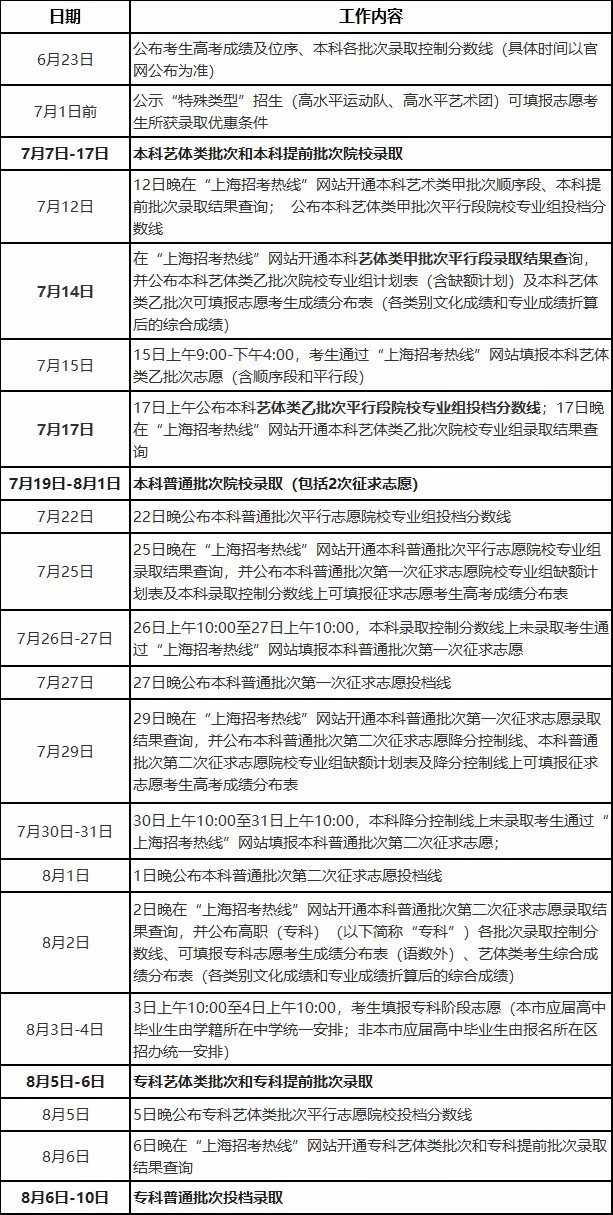
上海
录取时间安排

录取结果查询入口
上海招考热线:http://www.shmeea.edu.cn/
江苏
录取时间安排

录取结果查询入口
江苏省教育考试院:www.jseea.cn
浙江
录取时间安排
6月29日8:30-6月30日17:30符合要求考生填报艺术类批及三位一体招生院校、第二批段平行投档志愿。
(一)艺术类三位一体招生
提供志愿考生信息:7月1日8:30
三位一体招生录取结束:7月1日16:30
(二)艺术类批
志愿投档:7月11日8:30
退档录检结束:7月12日11:00
第二志愿投档:7月14日8:30
退档录检结束:7月14日16:30
(三)艺术类第二批
段平行投档录取:
平行志愿投档:7月15日14:30
退档录检结束:7月16日16:30
公布剩余计划:7月22日上午
第二段志愿填报:
7月24日8:30-7月25日17:30
第二段平行投档录取:
平行志愿投档:7月27日14:30
退档录检结束:7月28日16:30
录取结果查询入口
浙江省教育考试:https://www.zjzs.net/moban/index/index.html
安徽
录取时间安排

录取结果查询入口
安徽教育招生考试院:https://www.ahzsks.cn/index.htm
福建
录取时间安排

录取结果查询入口
福建省教育考试院:http://www.eeafj.cn/
江西
录取时间安排

录取结果查询入口:
江西省教育考试院:http://www.jxeea.cn/
山东
录取时间安排

录取结果查询
山东省教育考试院:http://www.sdzk.cn/
河南
录取时间安排

录取结果查询入口
河南省招生办公室网站:http://www.heao.com.cn
湖北
录取时间安排

录取结果查询入口
湖北省教育考试院:http://www.hbksw.com/
湖南
录取时间安排

录取结果查询入口
湖南招生考试信息港:www.hneab.cn
广东
录取时间安排
7月7日开始,8月11日截止。
录取结果查询入口
广东省教育考试服务网:http://eea.gd.gov.cn/
广西
录取时间安排
6月24日10:00-28日10:00本科提前批、高职高志提前批
6月28日15:00-7月2日10:00其他批次
录取结果查询入口
广西教育考试院:https://www.gxeea.cn/
海南
录取时间安排

录取结果查询入口
登录海南考试局:http://ea.hainan.gov.cn/
陕西
录取时间安排
6月24日12:00-27日12:00 提前批次、单设本科批次、本科一批、普通高校职业教育单独招生
录取结果查询入口
陕西招生考试信息网:https://www.sneea.cn/
甘肃
录取时间安排

录取结果查询入口
甘肃省教育考试院:https://www.ganseea.cn/
青海
录取时间安排
网上集中填报志愿时间为2021年6月29日9:00-7月3日9:00,在此期间,必须一次性完成所有批次志愿的填报,逾期系统将自动关闭无法补报。
征集志愿填报时间以省教育招生考试院发布的各批次征集志愿填报时段的公告为准。未在规定时间内填报当次征集志愿的,将视为自行放弃。
录取结果查询入口
青海省教育考试网:http://www.qhjyks.com/
宁夏
录取时间安排

录取结果查询入口
宁夏教育考试院:https://www.nxjyks.cn/
新疆
录取时间安排
暂未公布
录取结果查询入口
新疆招生网站:http://www.xjzk.gov.cn/
重庆
录取时间安排
重庆市2021年普通高校考试招生志愿填报时间安排在:6月27日9:00至6月30日18:00。

录取结果查询入口
重庆市教育考试院:http://www.cqksy.cn/site/index.html
四川
录取时间安排

录取结果查询入口
四川省教育考试院:www.sceea.cn
贵州
录取时间安排
志愿填报:6月29日0:00至7月2日18:00
开展录取工作:7月9日至8月22日
录取结果查询入口
贵州省招生考试院:http://www.eaagz.org.cn/
云南
录取时间安排

录取结果查询入口
云南省招考频道:https://www.ynzs.cn/index.html
西藏
录取时间安排
暂未公布
录取结果查询入口
西藏教育考试院官方网站:http://zsks.edu.xizang.gov.cn/
艺术类录取结果查询方法
【方法一】直接到你当地的教育局服务大厅查询,全省任一地县教育局招生办公室均可查询。查询的时候带上高考准考证和自己的身份证。
【方法二】可登录各省考试院官方网站录取查询系统,查看本人档案的运行状态。
【方法三】通过考试院官方的软件进行查询。还有很多考试院为方便考生使用手机查询高考相关信息开发了相关app,会提供各种高考相关资讯,并也提供高考录取结果查询,考生可以下载查询。
【方法四】直接拨打省招办电话查询。基本上每个省市都会提电话的查询办法,是一个传统的查询录取结果的方法。
(注:数据来自各省市教育考试院,仅供参考,如有变动以教育院信息为准。)
预祝2021届艺考生能够被理想院校录取。

2022届艺考生你们也要努力了,无论学什么专业,学校都是择优录取。各大院校对考生的综合能力提出更高的要求,没有系统规划备考,不了解艺考招生规则,一味死学专业,早已行不通。选择适合自己的考学方式,树立目标,提高自身的竞争优势,拒绝做艺考炮灰,才能圆梦。
本文系 网站编辑转载,转载目的在于传递更多信息。如涉及作品内容、版权和其它问题,请在30日内与本网联系,我们将在第一时间删除内容!































































