录取专业不满意?音乐学院转专业指南来了!
- 预约测评
- 提交
音乐艺考生在选择校考专业时,一般会根据自己的实际情况,如专业课、文化课水平,个人兴趣爱好,社会就业情况等等因素进行综合性考虑。但也有部分考生,在选择专业时是以提高录取人数为条件,在报考时,采用了院校优先原则,服从调剂或者填报了冷门的专业,实际上对于自己被录取的专业并不感兴趣,因此就会考虑转专业相关事宜。
一般来说,艺术生转专业的可能性较小,各学科和专业方向之间的差别较大,但并不是不能转。今天小音就为大家盘点一下各大音乐学院转专业的必要条件,便于有这部分需求的考生及家长参考。当然,小音也想提醒大家,在报考和学习时尽可能,免去后续不必要的麻烦。
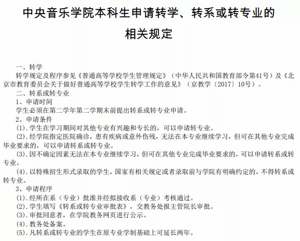
中央音乐学院01
中央音乐学院本科管理制度规定,转系或转专业申请条件如下:
(1)学生在学习期间对其他专业有兴趣和专长的,可以申请转专业。
(2)经学院指定医院确诊,患有疾病或意外伤残,无法在本专业继续学习,但可在其他专业完成毕业要求的,可以申请转系或转专业。
(3)因不确定因素无法在本专业继续学习,但可在其他专业完成毕业要求的,可以申请转系或转专业。
(4)以特殊招生形式录取的学生,国家有相关规定或者录取前与学院有明确约定的,不得转系或转专业。


中国音乐学院02
学生本人可根据自己学校的培养政策申请调整学专业(方向)。学生在校期间只能申请办理一次所转专业(方向),不得转回。专业(方向)调整的学生不喜欢学习专业(方向)。年限,可以降级并要求补贴。

此外,中国音乐学院学生还可以申请辅修第二专业(方向),条件如下:本专业平均学分成绩点须在3.3以上;主课成绩应在90分(含)以上,如全系同年级主课成绩均未达到90分,申请者报名须在前30(含)内,如辅导系(部)低年级没有主,以系(部)指定的专业基础课程作为审核依据。


上海音乐学院03
一、转专业限定
1.只接受艺术类专业之间(中外合作除外)及普通类专业之间的互转;
2.本科一、二年级的学生可申请转专业,且在读期间仅限一次;
3.申请转专业的学生在读期间不得出现三门(及以上)不及格。
二、转专业办法
1. 由本人提出申请,填写《上海音乐学院转专业申请表》(见附录)(学年学期后面二十个工作日前),经学生所在教学部门、教务处批准,参加当年申请转入专业的本科招生专业考试(艺术类)或专业水平评定考试(普通类);
2.学生取得转入专业的本科招生专业考试或专业水平评定考试合格资格后,于下一学年转入新专业一年级学习,修读新专业教学计划规定课程,已修毕的课程可申请免修;
3.已在本科招生专业考试中取得所申请转入专业合格资格的学生,予以免考。
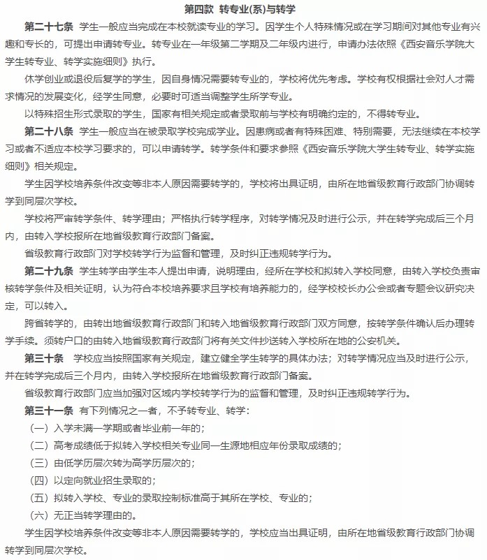
西安音乐学院04
学生一般应当完成在本校就读专业的学习。因学生个人特殊情况或在学习期间对其他专业有兴趣和专长的,可提出申请转专业。转专业在一年级第二学期及二年级内进行,申请办法依照《西安音乐学院大学生转专业、转学实施细则》执行。
休学创业或退役后复学的学生,因自身情况需要转专业的,学校将优先考虑。学校有权根据社会对人才需求情况的发展变化,经学生同意,必要时可适当调整学生所学专业。


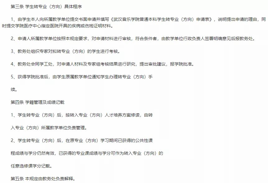
武汉音乐学院05
艺术类专业(方向)学生转专业(方向),限于因疾病、伤残等不可抗拒的客观原因造成身体条件不允许而无法继续本专业(方向)的学习,但尚可在其他专业(方向)学习的,经考核认定,可在同批次录取范围内申请转专业(方向)。经同意转专业(方向)的学生,应能在学院规定的长时限内获得转入专业(方向)人才培养方案规定的全部学分,达到毕业标准。

天津音乐学院06
学生在学习期间一般不能转专业。确有其他专业突出才能,或因意外伤病等特殊困难无法完成本专业学习的,可以申请转专业。


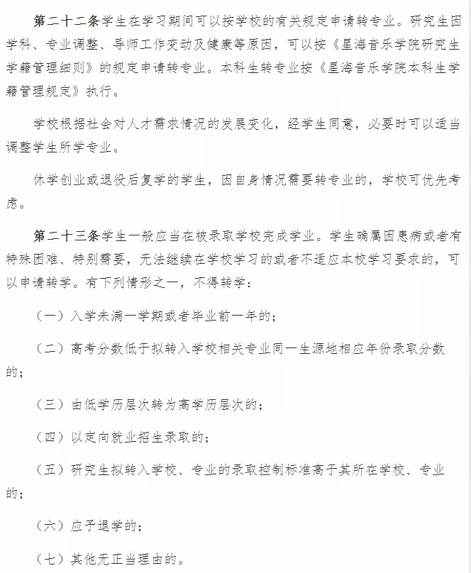
星海音乐学院07
学生在学习期间可以按学校的有关规定申请转专业。研究生因学科、专业调整、导师工作变动及健康等原因,可以按《星海音乐学院研究生学籍管理细则》的规定申请转专业。本科生转专业按《星海音乐学院本科生学籍管理规定》执行。

浙江音乐学院08
申请转专业者须为我院全日制在校、在籍本科一年级、二年级学生,三年级及以上学生原则上不予转专业。
确因身体健康等原因无法继续原专业学习的学生,由本人提出申请,并提供三甲医院有效证明,经转出、转入系、教务处批准同意,可以申请转专业。

想要转专业的同学不仅要学好当前的专业内容,将要转去的专业知识也要学习,这样一来学习压力就会变得非常的大。所以转专业并非易事,要付出很多的时间和精力,另外能否成功也是未知数。而且有很多同学在转完专业之后发现新专业还不及自己之前的专业,甚至有的同学仍然觉得这个专业不适合自己。
转专业不是小事,大家一定要做好充足的调查后再做决定。另外,作为考生,特别是音乐艺考生,小音还是建议大家在备考阶段,选取专业方向时,要根据个人实际情况,结合自己的兴趣爱好、职业规划等多方面综合考量,在了解自己实力的基础上,充分调研目标专业的情况,然后选择适合自己的专业备考、报考。
本文系 网站编辑转载,转载目的在于传递更多信息。如涉及作品内容、版权和其它问题,请在30日内与本网联系,我们将在第一时间删除内容!































































