内蒙古艺术学院2023年本科艺术类专业招生考试公告(内蒙古自治区区外考生适用)
- 预约测评
- 提交
内蒙古艺术学院2023年本科艺术类专业招生考试公告(内蒙古自治区区外考生适用)
内蒙古自治区区外考生:
我校2023年本科艺术类专业招生考试(以下简称校考)继续采取网络报名和网络考试,请考生仔细阅读《内蒙古艺术学院2023年本科校考专业实施方案》《内蒙古艺术学院2023年本科校考考生须知》《内蒙古艺术学院2023年本科校考网络报名操作说明》《内蒙古艺术学院2023年本科校考网络考试操作说明》,欢迎广大考生踊跃报考。
具体事宜如下:
一、招生对象及报考条件
2023年我校艺术类专业面向北京、天津、河北、山西、陕西、山东、宁夏、甘肃、青海、新疆等10个省区招生,凡是符合上述省区规定的2023年普通高等学校招生报名条件者均可报考。
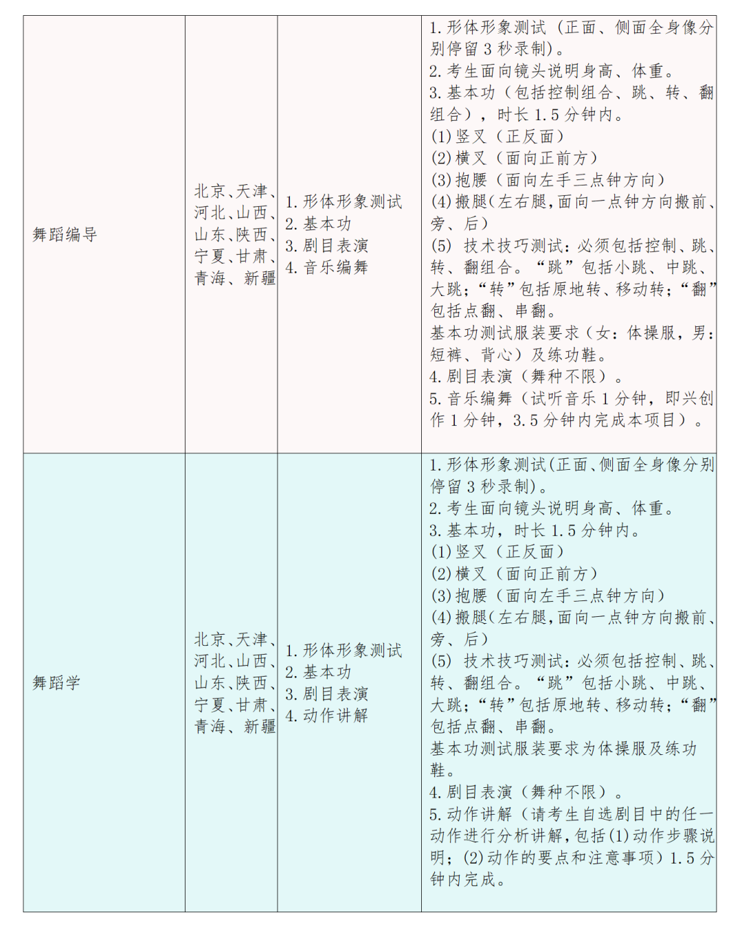
具体专业及考试内容见附件一(部分专业只针对上述部分省区有招生计划)。
报考表演(服装表演)专业的考生,要求男生身高1.82米以上,女生身高1.68米以上。
二、报名办法
(一)报考我校艺术类专业的考生必须持有各省区2023年普通高校艺术类专业考试准考证。
考生报考专业涉及到所属省级统考(或联考)有达标要求的,必须参加省级统考(或联考),且成绩合格。
省级统考(或联考)不合格的考生,招生部门在录取时不予投档,即使参加我校专业考试,成绩合格也将不予录取。
(二)报名及考试网址:
https://www.artstudent.cn
请考生务必认真阅读《内蒙古艺术学院2023年网络报名及考试操作说明》。
1.报名时间:
2023年1月31日—— 2023年2月11日
2.提交视频时间:
播音与主持艺术,广播电视编导专业需所有省区报名结束后在指定时间段抽题进行考试,这两个专业的考生请先行报名,考试时间为2023年2月8日——2023年2月9日。
音乐表演(声乐)、音乐表演(器乐)、舞蹈表演、舞蹈表演(国际标准舞)、舞蹈编导、舞蹈学、表演(戏剧影视表演)、表演(音乐剧表演)、表演(二人台表演)、表演(服装表演)提交视频作品时间为:
2023年2月1日—— 2023年2月12日。
三、收费标准
根据内蒙古自治区发展改革委、财政厅相关规定,报名费为每专业测试费400元/人次。
四、兼报原则
考生可兼报多个专业。
五、注意事项
1.不允许在考试环节透漏与考生本人有关的任何信息(包括展示身份证,报姓名等),否则按违规处理,不予评分。
2.考生在提交前请认真核对个人报考信息,一旦提交成功并完成支付后,无法修改且不退报名费。
如需增报专业或报考方向(需另缴纳报名费),可在网上报名有效时间段内登录已有账户进行相关操作。
3.考生因填报虚假或错误信息、未完成缴费、未确认等情况,导致无法参加考试、专业考试成绩作废等后果,均由考生本人承担全部责任。
4.考生在完成报名缴费后,方可参加考试。
5.内蒙古自治区区外公布艺术类专业招生计划区分艺术(文)、艺术(理)的省区,我校只接受艺术(文)考生报考。
六、咨询电话
(专业测试内容请咨询相关学院,录制问题请咨询艺术升平台客服)
招生办公室:
0471-4978356
音乐学院:
0471-4928107
舞蹈学院:
0471-4973165
设计学院:
0471-4970997
影视戏剧学院:
0471-4996468
附件一





本文系 网站编辑转载,转载目的在于传递更多信息。如涉及作品内容、版权和其它问题,请在30日内与本网联系,我们将在第一时间删除内容!































































