云南艺术学院文华学院2023校考时间延期公告(省外)
- 预约测评
- 提交
云南艺术学院文华学院2023年艺术类校考时间延期公告(省外)
一、适用省份
广东、河北、内蒙古、山西、辽宁、吉林、江苏、江西、黑龙江、广西、重庆、四川、贵州、陕西、上海、安徽
二、报名安排
1.报名时间延长至2023年2月23日
2.报名方式使用“小艺帮”APP报名
3.报名操作流程详见:云南艺术学院文华学院2023年艺术类专业校考报名及考试公告(省外)网址:https://mp.weixin.qq.com/s/q9UFSeWmjrORgZhLtx4v_g
或扫描下列二维码查看:

三、考试安排
(一)考试时间
1.正式考试时间延长至2023年3月5日
2.模拟考试时间延长至2023年3月4日
(二)考试方式使用“小艺帮”APP进行线上考试
(三)考试操作流程详见:云南艺术学院文华学院2023年艺术类专业校考“小艺帮”考试流程
网址:https://mp.weixin.qq.com/s/kT34XpF29P0JIO1iOmGjAQ
或扫描下列二维码查看:

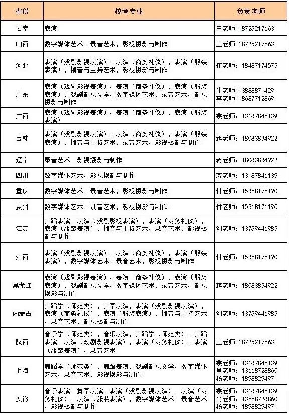
四、2023校考省份及专业

五、联系方式
地 址:云南省昆明市呈贡区七甸街道广博路57号
电 话:0871—68876543、68303466、68358333、68306444、68876606
传 真:0871—68876543
官 网:http://www.whxyart.cn
官 微:云南艺术学院文华学院官方
本文系 网站编辑转载,转载目的在于传递更多信息。如涉及作品内容、版权和其它问题,请在30日内与本网联系,我们将在第一时间删除内容!































































