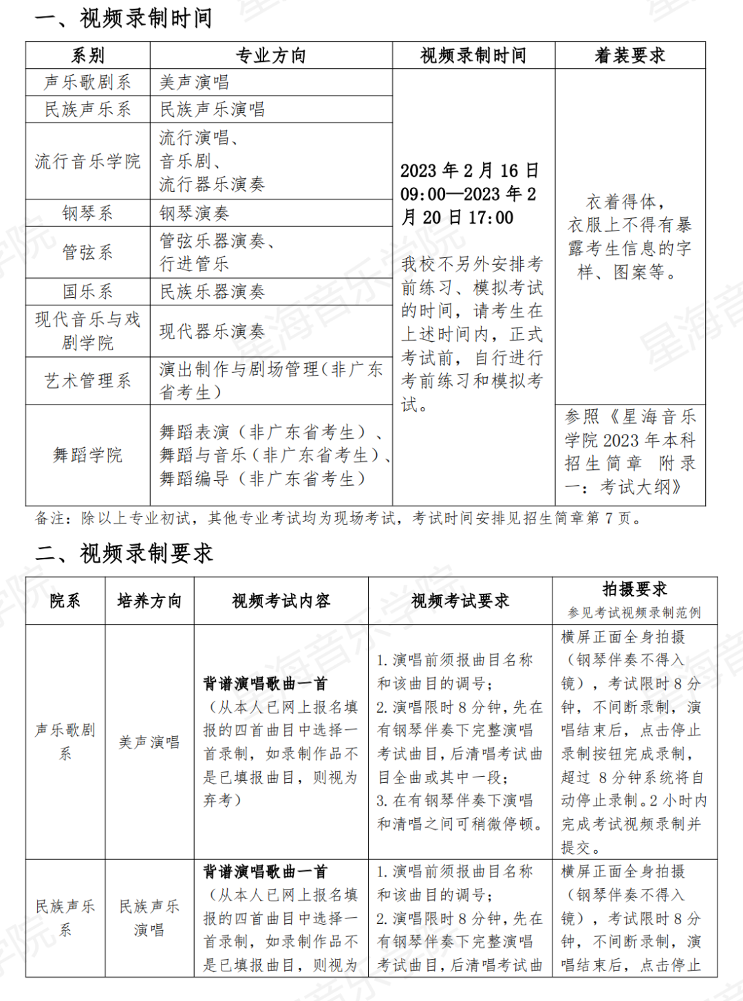
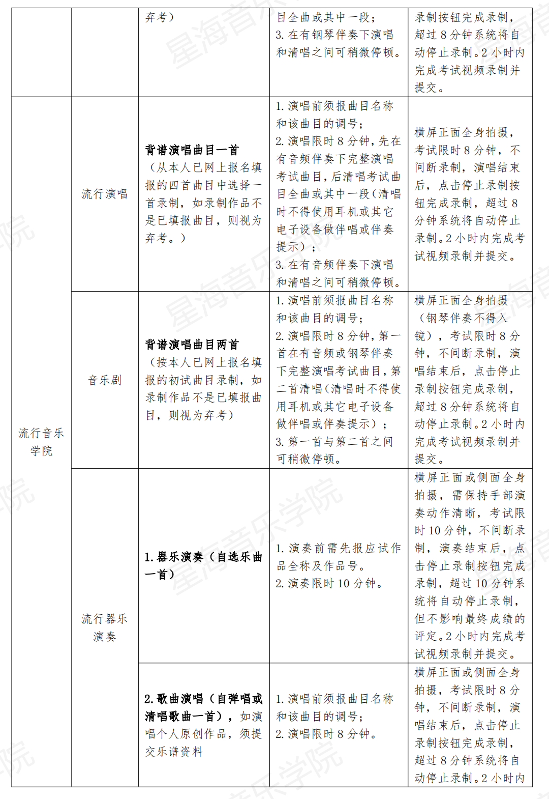
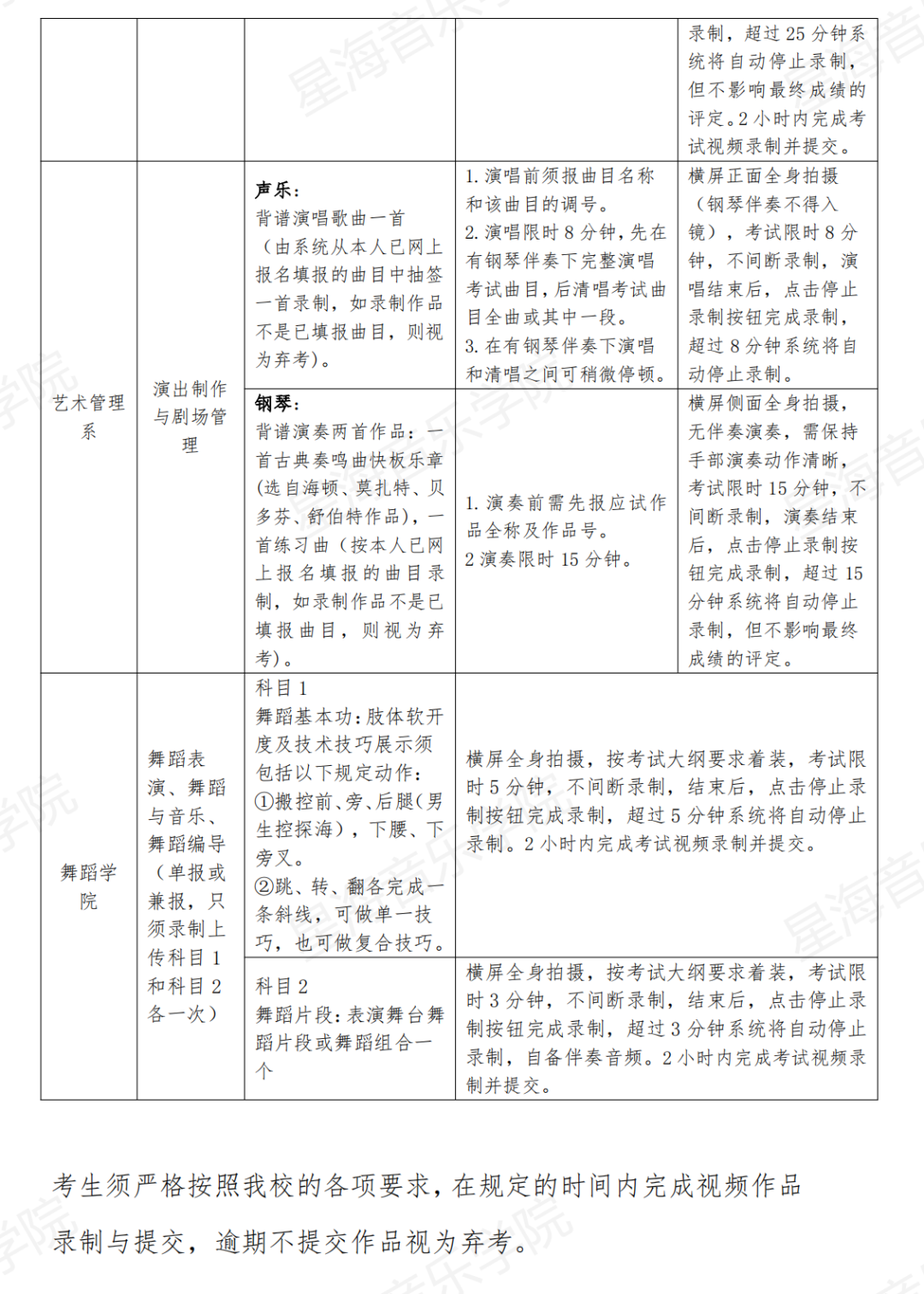
星海音乐学院2023年本科招生考试视频录制指引通知
- 预约测评
- 提交
星海音乐学院2023年本科招生考试视频录制指引通知







本文系 网站编辑转载,转载目的在于传递更多信息。如涉及作品内容、版权和其它问题,请在30日内与本网联系,我们将在第一时间删除内容!







本文系 网站编辑转载,转载目的在于传递更多信息。如涉及作品内容、版权和其它问题,请在30日内与本网联系,我们将在第一时间删除内容!
电子音乐艺考导师
中央音乐学院博士
电子音乐艺考培训导师米文博:中央音乐学院作曲博士,电子音乐制作、录音教师;创作数部影视剧、电影音乐作品,得到一致好评,连续数年荣获国际电子音乐作曲比赛最高奖项,教学经验丰富,众多学员考入理想音乐院校。
点点taptapBET下载
指挥艺考导师
中央音乐学院硕士
指挥艺考培训导师马老师:中央音乐学院青年指挥教师;先后与中央民族乐团、中国歌剧舞剧院交响乐团、上海民族乐团等职业乐团合作。并多次带领北京大学民族乐团、中国人民大学民族乐团、北京三十五中金帆乐团获得北京市艺术展演比赛一等奖。
点点taptapBET下载