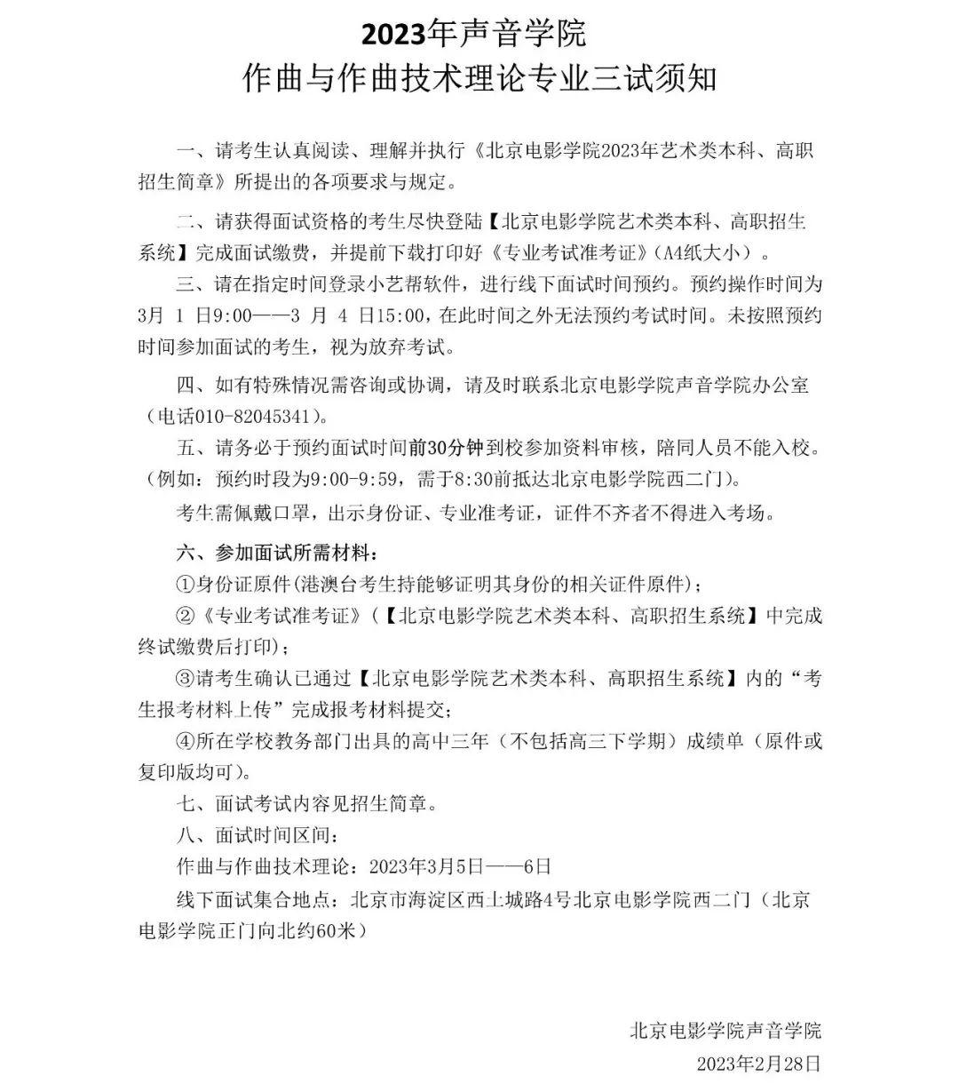
【北京电影学院】作曲与作曲技术理论专业三试榜单及须知
- 预约测评
- 提交
北京电影学院的前身是1950年创建的中央电影局表演艺术研究所。该所1951年更名为中央人民政府文化部电影局电影学校,1953年更名为北京电影学校,1956年改制为北京电影学院。
截至2021年9月,学校有在校生4139人,其中本科生2332人。全校在编教职工共计599人,外返聘教师103人。
下辖19个教学实施单位,是一所能独立进行故事片长片、动画片长片创作的院校。开办19个本科专业,具有3个一级学科博士学位授权点、3个一级学科硕士学位授权点、2个硕士专业学位授权类别。



24年艺考新政是什么?有哪些变化?
音乐艺考生该如何做好备考规划?
你是否有冲击好大学或专业音乐院校的潜力?
你现在的音乐水平处在全国音乐艺考生的什么位置?
现在的音乐水平有哪些对口专业可以选择?经过集训能报考到什么院校?未来就业可以做什么?
带着这些疑问,填报 2024/2025届音乐考学1v1测评&规划,一站式解决!还有11大音乐学院校考真题、各省统考试题/真题、11大音乐学院白皮书&6大艺术院校白皮书等超全备考资料可以领取!
如何预约考学1v1测评&规划?领取音乐艺考资料包等超全备考资料
直接拨打免费热线电话:4008018817
本文系 网站编辑转载,转载目的在于传递更多信息。如涉及作品内容、版权和其它问题,请在30日内与本网联系,我们将在第一时间删除内容!































































