2024年统考马上开始,12所音乐学院文化录取分数线
- 预约测评
- 提交
简介
最近有一些院校发布了各省统考的子科目对照表,已经是确定要组织校考了。所以我这边就对这几所院校的录取分数线进行了一个统计。这几所院校分别是:中国音乐学院、中央音乐学院、上海音乐学院、星海音乐学院、浙江音乐学院、沈阳音乐学院、西安音乐学院、天津音乐学院、沈阳音乐学院、哈尔滨音乐学院。
音乐学院的文化录取分数线
这几所音乐院校各专业的文化录取分数线路各不相同,不过可以根据我们对这几所院校的专业文化分值和统考录取分数线做一个比较。
如果报考的是同一个学院的同一个专业,如果以校考成绩来说比统考的文化成绩其实要低的,除了央音/国音/上音/这三所特招之外,其他院校对省内考生设置统考的招生名额。
总的来说就是文化成绩这一块如果能够考上统考,那么校考成绩相对来说就没有太多的问题了。
中央音乐学院2023年本科招生高考录取分数线音乐学专业
(含音乐学、音乐艺术管理、音乐教育、音乐治疗招考方向)
中国音乐学院
中国音乐学院2023年本科招生录取文化课控制分数线
上海音乐学院
上海音乐学院2023年本科艺术专业,高考文化成绩录取控制分数线
浙江音乐学院
浙江音乐学院2023年全日制本科招生文化成绩录取控制分数线
沈阳音乐学院
2023年沈阳音乐学院本科艺术类专业录取各省文化课最低控制分数线


星海音乐学院
西安音乐学院
西安音乐学院2023年本科招生各省份高考文化课录取最低控制分数线:

武汉音乐学院
经学校研究通过,并报湖北省高等学校招生委员会办公室批准,我校2023年普通本科招生各专业高中文化课录取控制分数线如下:
湖北省音乐学专业(音乐学理论、音乐管理、钢琴调律)方向、音乐治疗专业、舞蹈学专业按照《省招委关于湖北省2023年普通高校招生录取控制分数线的通知》中艺术类本科分数西安执行。
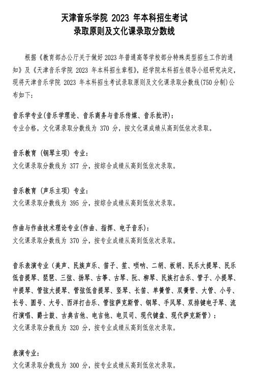
天津音乐学院
哈尔滨音乐学院
四川音乐学院
深圳音乐学院
以上就是本次为大家整理的12所音乐学院的录取分数线。
本文系 网站编辑转载,转载目的在于传递更多信息。如涉及作品内容、版权和其它问题,请在30日内与本网联系,我们将在第一时间删除内容!































































