曝光!不同专业报录比相差近8倍,24年上海音乐学院这些专业较好考!-

测试引导图片
  • 预约测评
  • 提交

简介

凭借独特的地理优势,与国际专业与文化交流频繁的优势,上海音乐学院一直被誉为“音乐家的摇篮”,同时也是国内第一所独立建制的国立高等音乐学府。2024年上海音乐学院校考合格名单已经发布(详见今日推文4条),今年上海音乐学院报录比有哪些变动需要注意?考学难度变化如何?下面跟随小音老师一起来看。nOA音乐培训_音乐艺考培训学校-

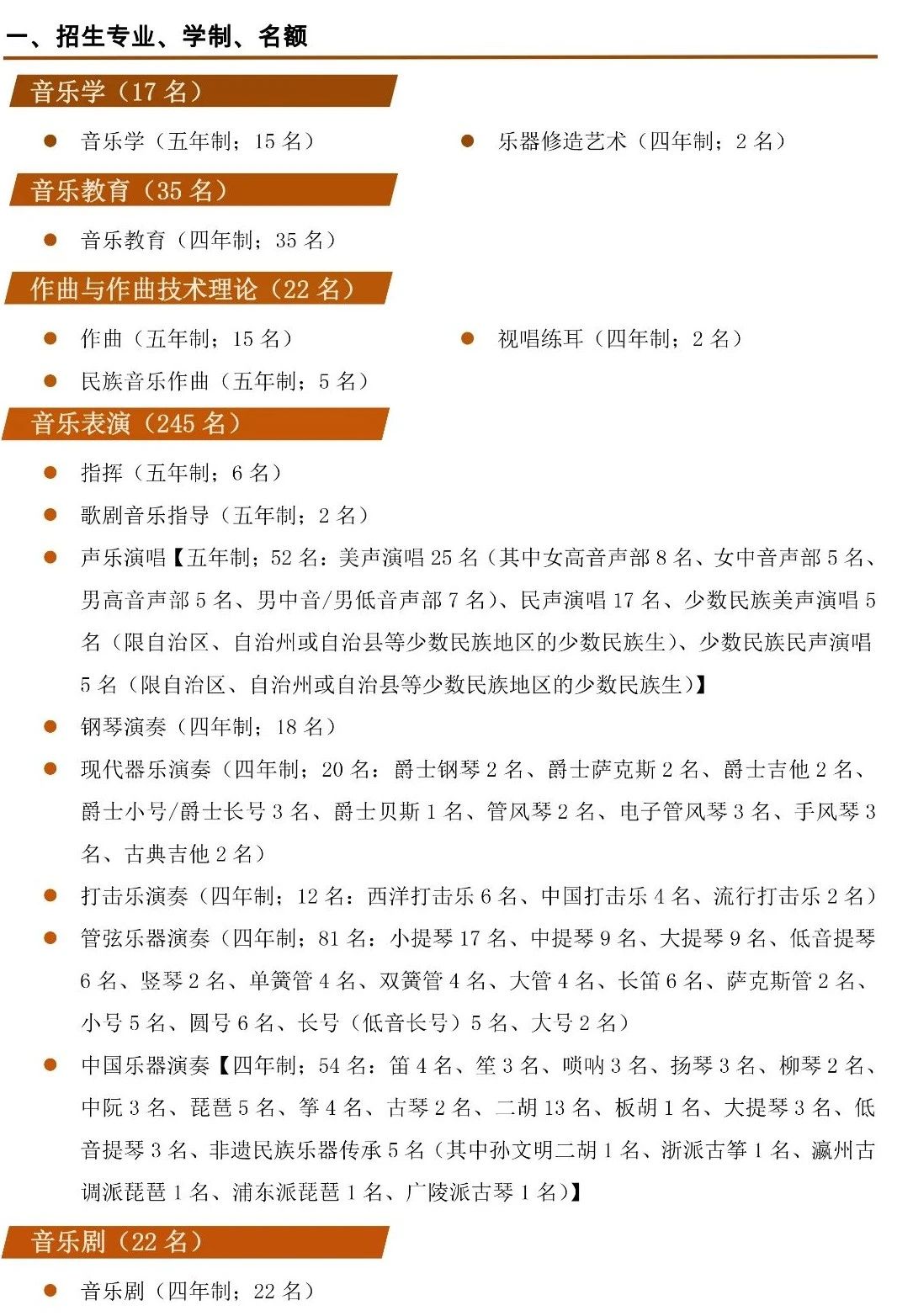
上海音乐学院24年校考招生计划

nOA音乐培训_音乐艺考培训学校-

上海音乐学院24年各专业报录比

由上表可知,2024年上海音乐学院报名人数约3838人,共计招生计划人数396人,港澳台计划招生5人。综合报录比为:9.69:1nOA音乐培训_音乐艺考培训学校-

音乐学系(音乐学)

初试报名人数:111人+nOA音乐培训_音乐艺考培训学校-

计划招录人数:15人nOA音乐培训_音乐艺考培训学校-

专业报录比为:7.4:1nOA音乐培训_音乐艺考培训学校-
nOA音乐培训_音乐艺考培训学校-
nOA音乐培训_音乐艺考培训学校-
nOA音乐培训_音乐艺考培训学校-
 nOA音乐培训_音乐艺考培训学校-

音乐教育(音乐教育&音乐康疗)

初试报名人数:617人+nOA音乐培训_音乐艺考培训学校-

计划招录人数:35人nOA音乐培训_音乐艺考培训学校-

专业报录比为:17.63:1nOA音乐培训_音乐艺考培训学校-

nOA音乐培训_音乐艺考培训学校-
nOA音乐培训_音乐艺考培训学校-
nOA音乐培训_音乐艺考培训学校-
nOA音乐培训_音乐艺考培训学校-

作曲指挥系(作曲&视唱练耳)

初试报名人数:100人+nOA音乐培训_音乐艺考培训学校-

计划招录人数:17人nOA音乐培训_音乐艺考培训学校-

专业报录比为:5.88:1nOA音乐培训_音乐艺考培训学校-
nOA音乐培训_音乐艺考培训学校-
nOA音乐培训_音乐艺考培训学校-
nOA音乐培训_音乐艺考培训学校-
 nOA音乐培训_音乐艺考培训学校-

作曲指挥系(指挥&音乐歌剧指导)

初试报名人数:28人+nOA音乐培训_音乐艺考培训学校-

计划招录人数:8人nOA音乐培训_音乐艺考培训学校-

专业报录比为:3.5:1nOA音乐培训_音乐艺考培训学校-
nOA音乐培训_音乐艺考培训学校-
nOA音乐培训_音乐艺考培训学校-

音乐工程系-音乐设计与制作

初试报名人数:97人+nOA音乐培训_音乐艺考培训学校-

计划招录人数:15人nOA音乐培训_音乐艺考培训学校-

专业报录比为:6.47:1nOA音乐培训_音乐艺考培训学校-
nOA音乐培训_音乐艺考培训学校-
nOA音乐培训_音乐艺考培训学校-
nOA音乐培训_音乐艺考培训学校-
nOA音乐培训_音乐艺考培训学校-
 nOA音乐培训_音乐艺考培训学校-

音乐表演(钢琴演奏)

初试报名人数:151人+nOA音乐培训_音乐艺考培训学校-

计划招录人数:18人nOA音乐培训_音乐艺考培训学校-

专业报录比为:8.39:1nOA音乐培训_音乐艺考培训学校-

nOA音乐培训_音乐艺考培训学校-

管弦系(大提琴、低音提琴、竖琴\小提琴、中提琴\乐器修造艺术)

 

初试报名人数:189人nOA音乐培训_音乐艺考培训学校-

计划招录人数:45人nOA音乐培训_音乐艺考培训学校-

专业报录比为:4.2:1nOA音乐培训_音乐艺考培训学校-

nOA音乐培训_音乐艺考培训学校-
nOA音乐培训_音乐艺考培训学校-
nOA音乐培训_音乐艺考培训学校-

nOA音乐培训_音乐艺考培训学校-
管弦系(木管&铜管nOA音乐培训_音乐艺考培训学校-
 

木管(长笛、双簧管、单簧管、大管、萨克斯管)nOA音乐培训_音乐艺考培训学校-

铜管(小号、圆号、长号、大号)nOA音乐培训_音乐艺考培训学校-

初试报名人数:154+人nOA音乐培训_音乐艺考培训学校-

计划招录人数:38人nOA音乐培训_音乐艺考培训学校-

专业报录比为:4.05:1nOA音乐培训_音乐艺考培训学校-
nOA音乐培训_音乐艺考培训学校-
nOA音乐培训_音乐艺考培训学校-
nOA音乐培训_音乐艺考培训学校-
nOA音乐培训_音乐艺考培训学校-
nOA音乐培训_音乐艺考培训学校-
 nOA音乐培训_音乐艺考培训学校-

民乐系

民族音乐作曲/吹管(笙、唢呐、笛)/大提琴、低音提琴/弹拨(扬琴、中阮、柳琴、琵琶、古琴、筝)/拉弦(二胡)、板胡nOA音乐培训_音乐艺考培训学校-

24年初试报名人数:300人+nOA音乐培训_音乐艺考培训学校-

24年计划招录人数:54人nOA音乐培训_音乐艺考培训学校-

专业报录比为:5.55:1nOA音乐培训_音乐艺考培训学校-
nOA音乐培训_音乐艺考培训学校-
nOA音乐培训_音乐艺考培训学校-
nOA音乐培训_音乐艺考培训学校-
 nOA音乐培训_音乐艺考培训学校-

声乐歌剧系(美声/少民美声、民族/少民民族)

初试报名人数:1015人+nOA音乐培训_音乐艺考培训学校-

计划招录人数:52人nOA音乐培训_音乐艺考培训学校-

专业报录比为:19.52:1nOA音乐培训_音乐艺考培训学校-
nOA音乐培训_音乐艺考培训学校-
nOA音乐培训_音乐艺考培训学校-
nOA音乐培训_音乐艺考培训学校-
nOA音乐培训_音乐艺考培训学校-
 nOA音乐培训_音乐艺考培训学校-

音乐剧

 

初试报名人数:514人+nOA音乐培训_音乐艺考培训学校-

计划招录人数:22人nOA音乐培训_音乐艺考培训学校-

专业报录比为:23.36:1nOA音乐培训_音乐艺考培训学校-

nOA音乐培训_音乐艺考培训学校-
nOA音乐培训_音乐艺考培训学校-
nOA音乐培训_音乐艺考培训学校-
 

现代器乐与打击乐系

初试报名人数:137人+nOA音乐培训_音乐艺考培训学校-

计划招录人数:32人nOA音乐培训_音乐艺考培训学校-

专业报录比为:4.28:1nOA音乐培训_音乐艺考培训学校-
nOA音乐培训_音乐艺考培训学校-
nOA音乐培训_音乐艺考培训学校-
nOA音乐培训_音乐艺考培训学校-

数字媒体艺术学院(多媒体艺术设计&音乐融媒体)

初试报名人数:464人+nOA音乐培训_音乐艺考培训学校-

计划招录人数:40人nOA音乐培训_音乐艺考培训学校-

专业报录比为:11.6:1nOA音乐培训_音乐艺考培训学校-
nOA音乐培训_音乐艺考培训学校-
nOA音乐培训_音乐艺考培训学校-
nOA音乐培训_音乐艺考培训学校-
nOA音乐培训_音乐艺考培训学校-
 nOA音乐培训_音乐艺考培训学校-

根据2024年上海音乐学院报录比统计整理来看,2024年上音各个校考专业考学难度差异较大。其中指挥&歌剧音乐指导报录比最低,考学竞争度没有那么激烈,但是此类专业考试内容及难度较大,音乐艺考生们一定要提前准备。音乐教育、声乐歌剧、音乐剧报名人数较多、竞争压力较大,2025届音乐艺考生一定要提前规划,选择适合自己的专业精选备考。
25届艺考帷幕正式拉开,成功都是留给有准备的人,提前明确考学目标,早一点对于自己的专业方向有清晰的认知,更早知道自己的薄弱点,抢跑同届音乐生显得尤为重要。正值艺考开学季, 史无前例推出惊爆课程-7天春季体验营费用拦腰1折,师资不打折!图片nOA音乐培训_音乐艺考培训学校-
nOA音乐培训_音乐艺考培训学校-
如果你对自己的能力不是很了解,那么你可以找我们 老师免费给你们测评,联系电话:400-801-8817

nOA音乐培训_音乐艺考培训学校-
nOA音乐培训_音乐艺考培训学校-
nOA音乐培训_音乐艺考培训学校-
nOA音乐培训_音乐艺考培训学校-
nOA音乐培训_音乐艺考培训学校-
nOA音乐培训_音乐艺考培训学校-
 nOA音乐培训_音乐艺考培训学校-

 

nOA音乐培训_音乐艺考培训学校-
nOA音乐培训_音乐艺考培训学校-
 

 

本文系 网站编辑转载,转载目的在于传递更多信息。如涉及作品内容、版权和其它问题,请在30日内与本网联系,我们将在第一时间删除内容!