中央戏剧学院2024年本科招生专业考试初试结果查询及复试安排
- 预约测评
- 提交
初试结果查询
报考戏剧影视美术设计专业的考生即日起可登录中央戏剧学院报名系统(手机端登录微信公众号“中央戏剧学院本科招生”)查询初试结果。
报考其他专业的考生可于3月5日起查询初试结果。
复试形式
现场考试
复试地点
中央戏剧学院昌平校区(北京市昌平区宏福中路4号)
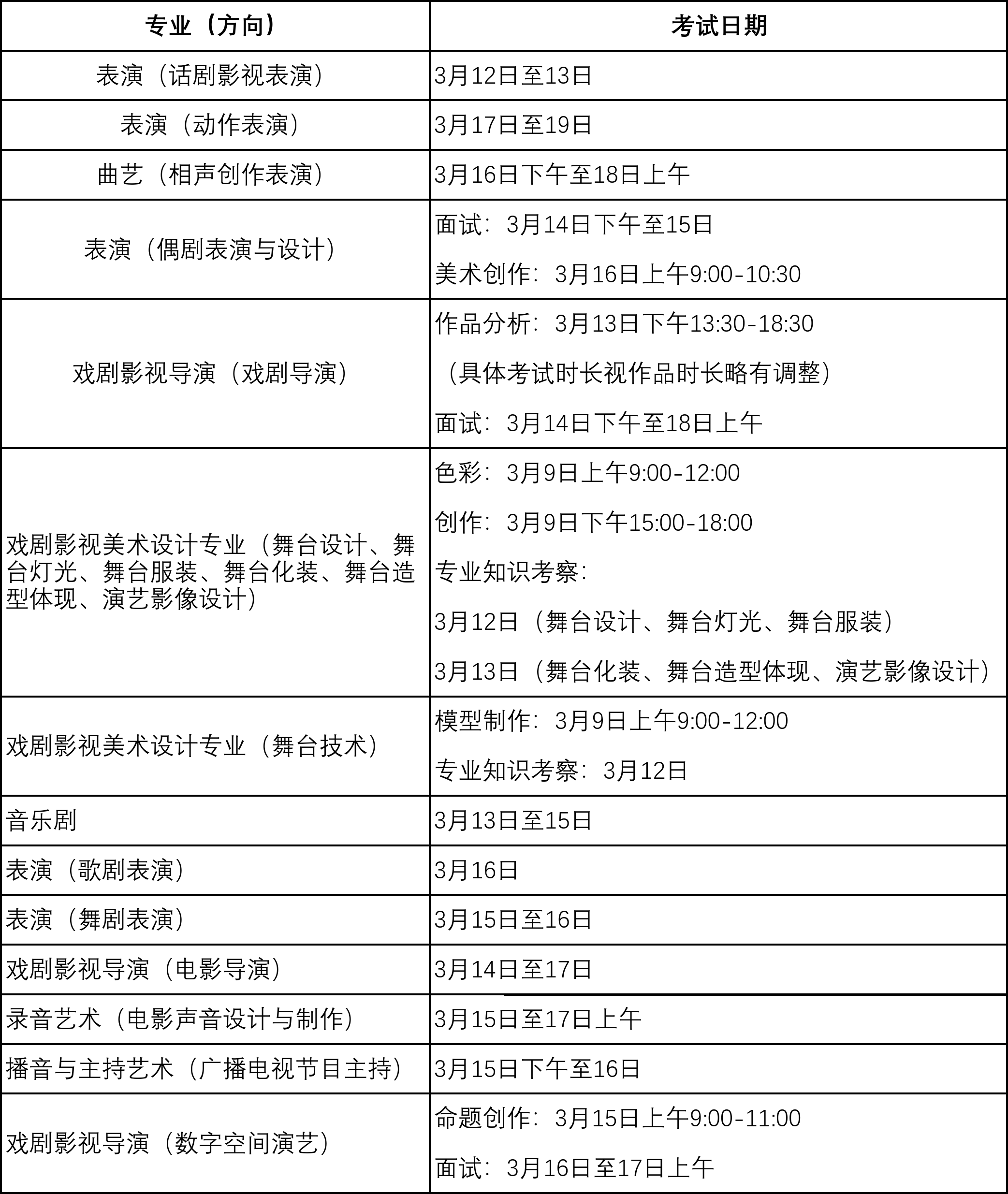
复试时间
特别提醒:1. 非面试类科目在指定时段进行;
2. 面试类科目考试时间考生可在规定时段内自选,或系统随机分配,一经确定,无法更改。
复试手续办理流程及相关说明
办理流程见下图:

*考生可在“中央戏剧学院本科招生微信公众号”-“我的”-“报名记录”中重复查看准考证
说明:
1. 戏剧影视美术设计专业:即日起至3月7日中午12:00,考生可在各招考方向规定的考试时段内自行预约面试时间并打印准考证。未在规定时间内完成预约的,系统将随机分配面试时间,此类考生可于3月8日上午8:00后查看并打印准考证。
2. 其他专业:考生可于3月5日至3月10日中午12:00在各招考方向规定的考试时段内自行预约面试时间并打印准考证。已完成复试缴费但未在规定时间内预约面试的,系统将随机分配,此类考生可于3月11日上午8:00后查看并打印准考证。
六、复试科目及要求
参见《中央戏剧学院2024年本科招生专业考试简章》
七、考试须知
1. 考生须持专业复试准考证、身份证参加考试;
2. 考生须按检录时间准时到达考点,非面试类科目开考20分钟后,迟到考生不得入场;
3. 除考试用品外,禁止携带书籍、纸张、电子产品进入考场,考生进入考区后须关闭一切移动通讯工具;
4. 考生禁止在考区拍照;
5. 考生须遵守考场纪律,不得在考试过程中透露个人信息,如有违纪、作弊行为,将被取消考试资格。
6. 考试结束后要及时离开考场,不得在考场周边逗留喧哗。
八、专业考试相关部门联系方式
表 演 系:56620453 导 演 系:56620463 舞台美术系:56620461
音 乐 剧 系:56620481 歌 剧 系:56620474 舞 剧 系:56620533
电影电视系:56620456 数字戏剧系:56620506
招生监察办公室:56620371
北京地区区号:010
中央戏剧学院昌平校区地址:北京市昌平区宏福中路4号
学院网址:http://www.chntheatre.edu.cn(网络实名:中央戏剧学院)
本科招生咨询电话:56620655、56620656
本科招生咨询邮箱:zhaosheng@zhongxi.cn
本科招生网:http://zhaosheng.zhongxi.cn
本文系 网站编辑转载,转载目的在于传递更多信息。如涉及作品内容、版权和其它问题,请在30日内与本网联系,我们将在第一时间删除内容!































































