中央音乐学院2024年校考真题大曝光!多专业新增曲目要求,难度加大?!
- 预约测评
- 提交
简介
中央音乐学院作为我国音乐专业的高等学府,一直以来都是众多音乐生们梦想进入的高校。如果能够考入中央音乐学院,考生们将会迎来更大的舞台、以及更多的机遇,还有各专业内顶尖专家的指导,可以说前途一片光明。
与之相应的,就是中央音乐学院的考试对于考生来说非常严格,尤其是在2024年校考改革影响下,中央音乐学院校考考试内容出现重大调整!
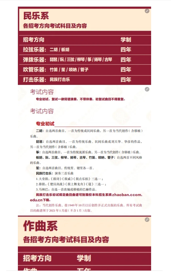
央音在24年不仅精减了考试轮次(只有初试和复试,三试(视唱练耳、乐理)合并到复试中进行考察),而且初试、复试均需音乐生背谱演奏;音乐表演、音乐教育、音乐学、作曲与作曲技术理论专业考试内容也均发生了重大调整。
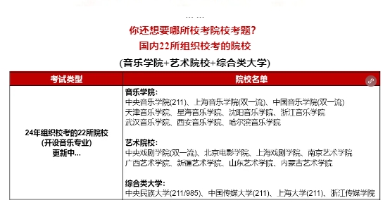
今天小音为大家整理了中央音乐学院近3年的校考考题,很多地方音乐院校也会将央音题库作为自己院校出题内容的风向标,报考音乐学院的考生可以对照各专业查看难易程度,做到知己知彼。
中央音乐学院,2022-2024校考真题汇总












请拨打热线:400-801-8817, 有专业的老师提供免费的测评,测评的流程是声乐(音准|节奏|气息|咬字|音色|发声|曲目)、器乐(音符|节奏|弹奏方法|旋律线条|乐曲完整|强弱处理|呼吸处理)、小三门(音准、节奏、不识谱、流程、完整、乐理程度、音乐表现力)
本文系 网站编辑转载,转载目的在于传递更多信息。如涉及作品内容、版权和其它问题,请在30日内与本网联系,我们将在第一时间删除内容!































































