2025年音乐艺考考研新增1924个硕士点
- 预约测评
- 提交
简介
今年,国务院学位委员会公布了《2024年新增博士硕士学位授权审核专家核查及评议结果公示》,新增6个学位授权自主审核单位,831个博士学位授权点、1924个硕士学位授权点。这个对于未来考研的音乐艺考生来说无疑是一个天大的好消息,希望学子们都顺利上岸。
要知道如今社会对学历的要求越来越高,音乐生想进央企、国企、乐团、事业编、中学老师、大学老师等等基本都要求硕士甚至博士学历。现在北京、上海、广州等大城市针对研究生还有人才引进政策,企业也对其有着较多的需求。研究生似乎成了考体制、进大厂的标配。学历的重要性不言而喻。
那近几年音乐生考研难度如何?哪些院校有音乐类专业硕士点?哪些本科院校有保研资格?可以拨打400-801-8817,专业给您解答音乐艺考考研的热点问题和最新新闻。
2024年考研人数下降了
根据教育部的统计,2024年考研的人数与去年相比确实是有所下降。但是考研的人是来自于本科生的人数,如果本科生的人数减少了,那么自然而然考研的人数也会变少。其实这个和我们目前的社会现状有很大的关系,目前的社会现状是人口在逐渐变少,学生在变少,自然考研的人肯定也是会变少的。
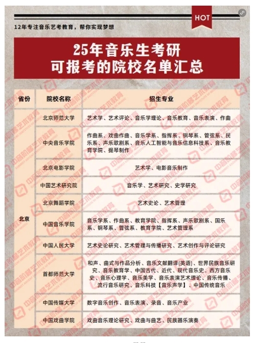
2024年31省音乐艺考哪些学校是可以报考?
下边图是31省报考的图:

当然除了31省报考的学校之外,还有一些学校是可以保研的,关于保研这一块我就不细说了。如果您这边关于保研这一块有要了解的地方可以拨打我们
的热线:400-801-8817。
音乐考研如何复习呢?
早做准备,早做打算,我们 有系统的音乐艺考艺考资料,你可以拨打我们 热线400-801-8817,然后由我们的老师给你发送资料。
音乐考研具体的报考时间是:
预报名时间:2024年9月24日-9月27日,每天9:00-22:00网上报名时间:2024年10月8日-10月25日,每天9:00-22:00初试时间:2024年12月21日-12月22日(上午8:30-11:30、下午14:00-17:00)。
本文系 网站编辑转载,转载目的在于传递更多信息。如涉及作品内容、版权和其它问题,请在30日内与本网联系,我们将在第一时间删除内容!































































