浙江音乐学院2025年全日制本科招生专业目录及考试大纲发布
- 预约测评
- 提交
简介
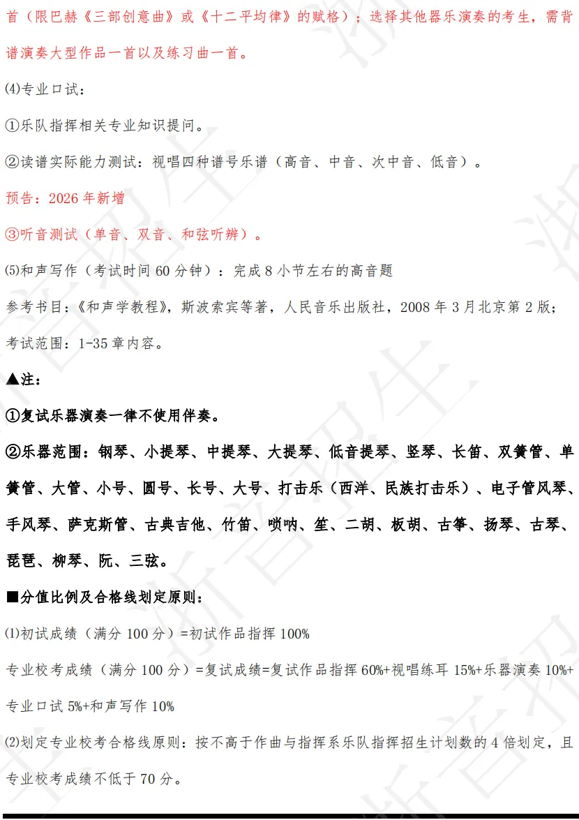
浙江音乐学院2025年音乐校考*校考招生专业:作曲与作曲技术理论、音乐表演、音乐学(音乐理论)、音乐学(师范)、音乐设计与制作*省统考招生专业:艺术与科技*重要提示:初试为线上录制、上传视频,且初试成绩不计入总分*预告:2026年浙江音乐学院对部分专业考试内容进行调整(详见正文内容红色标识文字)。








等等,剩下的内容可以联系我们 电话,专业的咨询老师给您解答,联系电话:400-801-8817 或者填写表单预约我们老师,我们老师回电给您解答。
本文系 网站编辑转载,转载目的在于传递更多信息。如涉及作品内容、版权和其它问题,请在30日内与本网联系,我们将在第一时间删除内容!































































