音乐生用Deepseek的视角打开艺考
- 预约测评
- 提交
音乐生用Deepseek的视角打开艺考
要说2025开年讨论度最高的话题之一,国产AI软件DeepSeek当之无愧。自1月20日发布以来,DeepSeek便以“中国速度”席卷全网,并迅速成为现象级APP。各行各业开始纷纷加入到这场AI智能体验的浪潮当中。
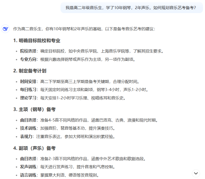
既然Deepseek 如此强大,那么当音乐生用DeepSeek的视角开启自己的艺考之旅,会呈现出什么样的景象呢?小音老师以音乐生的身份与Deepseek进行了一次虚拟对话,来看看它是怎么说的?


根据上述DeepSeek的分析结果显示,作为一名高二年级的音乐生,可以从明确目标院校和专业、制定备考计划、主副项&小三门&文化课等方面进行备考规划,并给出了计划细节。这一套操作下来,小音老师也不得不感叹AI技术的确强大,但是仔细发现还是存在一些问题。
DeepSeek只能根据已有的设问条件进行回答,比如年级、专业、音乐艺考。但是全国有“钢琴十年,声乐两年”经验的音乐生并不在少数,而且每一位音乐生有着不同的成长和学习经历,由此形成各不相同的个人特点和优势,这些是DeepSeek无法得知,并且可能学生家长乃至学生本人都不知晓的地方。小音老师想告诉每一位音乐生,如果你想根据自身的情况去找到一条适合自己的艺考之路,不仅要结合自身的外在因素,还要了解自己的内部优势,而这需要“身经百战"的专业艺考规划老师为您敏锐捕捉。
本文系 网站编辑转载,转载目的在于传递更多信息。如涉及作品内容、版权和其它问题,请在30日内与本网联系,我们将在第一时间删除内容!































































