26届音乐艺考全流程
- 预约测评
- 提交
26届音乐艺考全流程
26届音乐艺考生看过来了
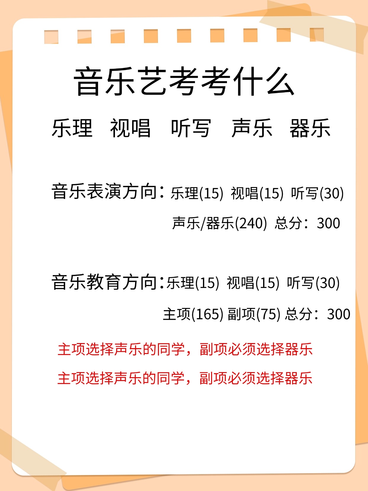
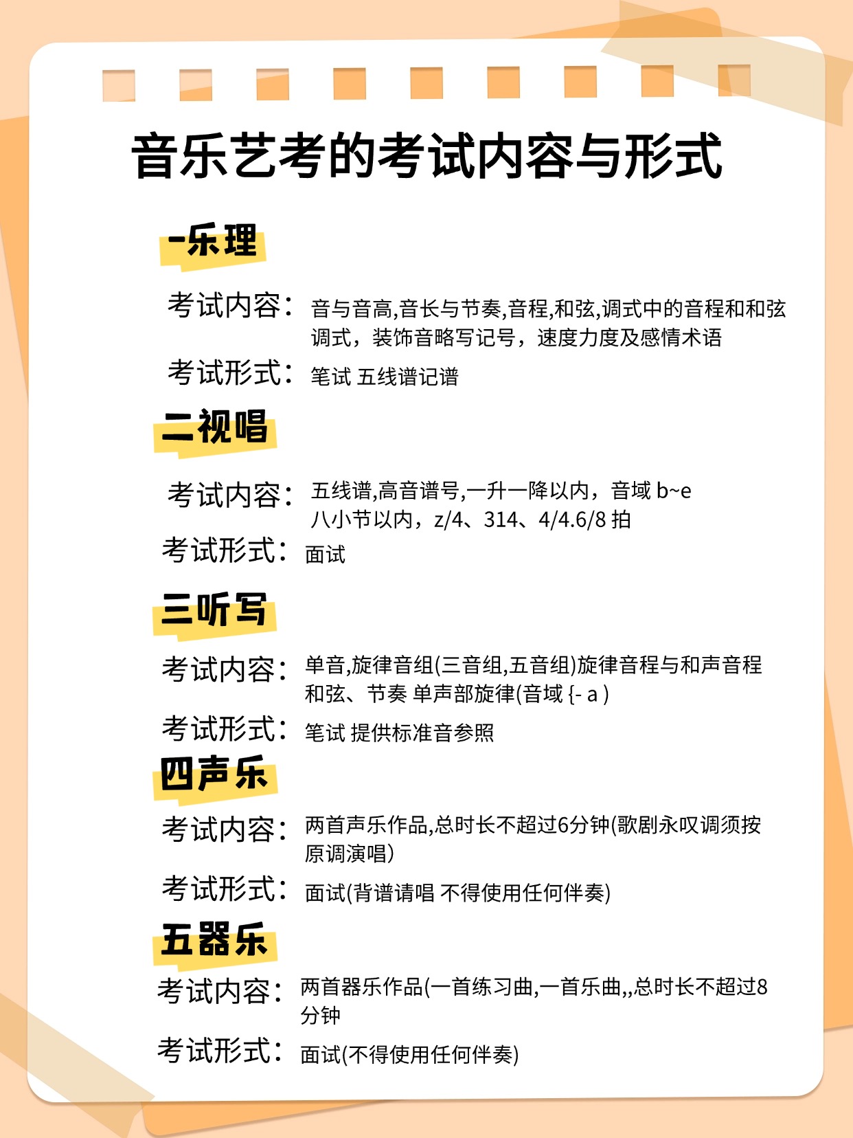
音乐艺考到底考什么?该怎么准备?很多同学有想走音乐艺考的路,但摸不着头脑,首先艺考分为统考和校考,一般统考时间在每年冬天的11月-12月,校考时间一般在次年的1月-4月,具体考试时间以每个院校发布在官网的招生通知为准,校考需要参加考试的考生自行前往报考院校进行考试。
为方便大家更好的理解和提早做准备,我详细列出了艺考的时间规划以及音乐艺考全流程,希望音乐艺考生都可以成功迈进理想学府。



本文系 网站编辑转载,转载目的在于传递更多信息。如涉及作品内容、版权和其它问题,请在30日内与本网联系,我们将在第一时间删除内容!































































