上海师范大学2023年艺术类专业招生简章已发布
- 预约测评
- 提交
上海师范大学2023年艺术类专业招生简章已发布
高等院校艺术类专业招生考试工作,是国家高等教育入学考试的重要组成部分。为了进一步深入贯彻落实《国务院关于深化考试招生制度改革的实施意见》,统筹做好考试招生和常态化新冠肺炎疫情防控工作,学校招生办公室按照教育部《关于做好2023年普通高等学校部分特殊类型招生工作的通知》(教学厅〔2022〕8号)相关指示精神,制订2023年艺术类专业招生简章。
一、招生专业及计划
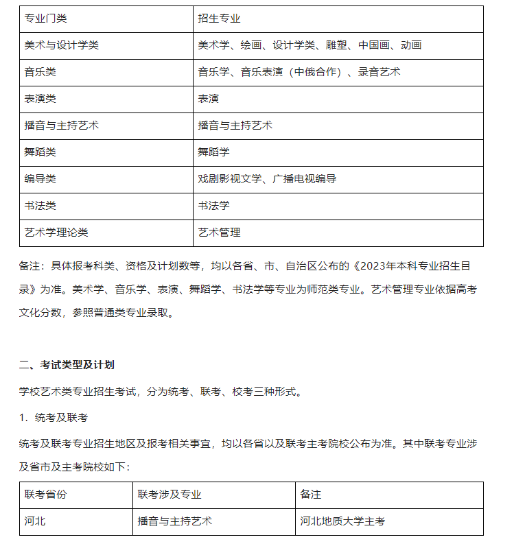
2023年,我校美术学院、音乐学院、影视传媒学院共有16个专业(大类)及方向,涵盖音乐、美术、书法、表演、播音、舞蹈、编导、艺术学理论等众多艺术门类。详见下表所示:


备注:1. 2023年艺术类校考采用线上考核的方式。校考专业招考省份、考核时间、方式、科目、计划等具体信息,最终以学校招办公布的《2023年上海师范大学艺术类专业校考实施办法》为准(12月底公布)。
2.对于艺术类校考招生文理科分开投档的省份,只招文科;对于高考综合改革实行“3+3”模式的省份,选考科目要求不限;对于高考综合改革实行“3+1+2”模式的省份,首选考试科目须选历史;其他省份文理兼招。不满足以上条件的考生不得报名参加我校艺术类专业校考,如执意报名参加考试,责任自负。
三、报考条件
1.符合《2023年普通高等学校招生工作规定》确定的报考条件、具有一定艺术基础的艺术类考生;
2.身体要求:按教育部、原卫生部等颁发的《普通高等学校招生体检工作指导意见》执行;
3.音乐学、音乐表演(中俄合作)专业通俗(流行)唱法不招;音乐表演(中俄合作)专业民乐专长不建议报考。
四、收费标准
我校所有艺术类专业,除音乐表演(中俄合作)专业学费为30000元/每生每学年外,其余均为10000元/每生每学年。
表演、播音与主持艺术、广播电视编导三个专业,采取自愿签订协议的方式,另收取教学实践费4000元/每生每学年。
五、录取规则
(一)考生须取得相应艺术类专业合格证或填报资格,并参加2023年普通高校招生全国统一文化考试,达到各省(市)规定的相应艺术类本科录取最低控制线。
(二)使用各省市统考(联考)成绩的专业,其所在批次(科类)采用平行志愿投档模式的省市,进档考生,根据“分数优先、遵循志愿”原则,按各省市投档成绩(综合分)从高到低择优录取。采用非平行志愿投档模式的(如全部投档)统考或联考专业,参照校考专业录取规则录取。
(三)校考专业录取规则,详见学校招办公布的《2023年上海师范大学艺术类专业校考实施办法》。
六、联系方式
学校官网:http://www.shnu.edu.cn
学校招生办官网:http://ssdzsb.shnu.edu.cn
学校招办咨询电话:021-64322695
七、监督机制及举报电话
学校招生工作全程接受本校纪委办、监督检查室监督。举报电话:021-64322204
本文系 网站编辑转载,转载目的在于传递更多信息。如涉及作品内容、版权和其它问题,请在30日内与本网联系,我们将在第一时间删除内容!































































