事关上岸!解读17大校考院校24年录取规则,破格录取成上岸关键!
- 预约测评
- 提交
背景
24年音乐校考正在紧锣密鼓报名中,其中上海音乐学院1月25日初试正式开考,为方便大家理解各院校的校考政策,小音老师整理了校考院校的报名时间、考试时间、考试形式及招生计划和录取方式,音乐生可根据自身切实情况查看信息。
校考院校共计17所,包含:中央音乐学院、中国音乐学院、上海音乐学院、浙江音乐学院、武汉音乐学院、西安音乐学院、沈阳音乐学院、哈尔滨音乐学院、四川音乐学院、天津音乐学院(考试大纲)、中央戏剧学院、北京电影学院、中国传媒大学、中央民族大学、上海戏剧学院、上海大学、浙江传媒学院。
中央音乐学院
中央音乐学院24年校考本科招生简章中央音乐学院24年艺术类可报考专业与考试大纲
中央音乐学院2024年校考专业和各省子科类对照表发布!

录取规则:
第一,中央音乐学院24年校考录取生源原则上需要满足两个条件:拿到校考合格证,文化录取分数线需要达到普通本科分数线。
第二,录取按照文过专排。
第三,破格录取的专业:音乐表演,作曲与作曲技术理论专业。
注:普本线的人数没录取够名额,音表和作曲才会按照破格录取规则录取生源。
音乐表演和作曲与作曲技术理论专业的考生想要通过破格录取顺利上岸央音,需满足以下条件:
(一)参加国内外具有较大影响力的比赛获奖的音乐生,文化成绩达到艺术类专业分数线的90%以上
,按照专业成绩从高到低依次破格录取。
(二)在省统考成绩合格、拿到校考合格证、文化成绩达到本省艺术类最低控制分数线的考生,按照专业成绩从高到低依次破格录取。

中国音乐学院
中国音乐学院24年校考本科招生简章中国音乐学院24年校考专业和各省统考子科目对照表

录取规则:
第一,中国音乐学院24年校考录取生源原则上需要满足两个条件:拿到校考合格证,文化录取分数线需要达到普通本科分数线。
第二,录取按照文过专排。
第三,破格录取的专业:音乐表演,作曲与作曲技术理论专业。
注:普本线的人数没录取够名额,音表和作曲才会按照破格录取规则录取生源。
音乐表演和作曲与作曲技术理论专业的考生想要通过破格录取顺利上岸国音,需满足以下条件:
(一)参加国内外具有较大影响力的比赛获奖的音乐生,文化成绩达到艺术类专业分数线的90%以上,按照专业成绩从高到低依次破格录取。
上海音乐学院
上海音乐学院24年校考本科招生简章
上海音乐学院24年艺术类可报考专业与考试大纲
上海音乐学院24年校考专业和各省统考子科目对照表
校考重要时间点:
各专业招生计划:
录取规则:
第一,上海音乐学院24年校考录取生源原则上需要满足两个条件:拿到校考合格证,文化录取分数线需要达到普通本科分数线。
第二,录取按照文过专排。
第三,破格录取的专业:音乐表演,作曲与作曲技术理论专业、音乐剧。
注:普本线的人数没录取够名额,音表和作曲才会按照破格录取规则录取生源。
音乐表演、作曲与作曲技术理论专业考生想要被破格录取,音乐生需要具备以下两种能力中的一种:
(二)上音较其他院校录取要求相对严格些,合格证数量控制,再加上24年音乐生在拿到校考合格证的基础上,文化成绩需要达到本省艺术类最低控制分数线,按照专业成绩从高到低依次破格录取。
音乐剧专业破格录取需要达到:校考成绩优秀,文化成绩达到本科批次线80%,在校考录取未满的情况下,按照专业成绩从高到低依次录取。

浙江音乐学院
浙江音乐学院24年本科校考招生简章
浙江音乐学院24年艺术类可报考专业与考试大纲
浙江音乐学院24年校考专业和各省统考子科目对照表
校考重要时间点:

各专业招生计划:

录取规则:
第一,浙江音乐学院24年校考录取生源原则上需要满足两个条件:拿到校考合格证,文化录取分数线需要达到普通本科分数线。
第二,录取按照文过专排。
第三,录取不做文理的要求,不做单科成绩的限制。
第四,原则上仅录取第一志愿报考浙音的学生。
第五,破格录取的专业:音乐表演,作曲与作曲技术理论专业、音乐学。
注:普本线的人数没录取够名额,音表和作曲、音乐学专业才会按照破格录取规则录取生源。
音乐表演、作曲与作曲技术理论、音乐学专业考生想要被破格录取,音乐生需要具备以下两种能力中的一种:
(一)参加国内外具有较大影响力的比赛获奖的音乐生,文化成绩达到艺术类专业分数线的90%以上,按照专业成绩从高到低依次破格录取。
(二)浙音较其他院校录取要求相对严格些,合格证数量控制,再加上24年音乐生在拿到校考合格证的基础上,文化成绩需要达到本省艺术类最低控制分数线,按照专业成绩从高到低依次破格录取。
注:例浙音音乐学专业计划招生18人,实际发放校考合格证54个,部分学生文化成绩没达到要求被剔除破格录取行列,剩下的学生文化成绩过艺术类分数线,按照专业排名依次被破格录取。
星海音乐学院
星海音乐学院24年校考本科招生简章星海音乐学院24年校考专业和各省统考子科目对照表
星海音乐学院24年校考本科招生考试曲目库
校考重要时间点

录取规则:
第一,星海音乐学院24年校考录取生源原则上需要满足两个条件:拿到校考合格证,文化录取分数线需要达到普通本科分数线。
第二,录取按照文过专排。
第三,录取不做文理的要求,不做单科成绩的限制。
第四,破格录取的专业:音乐表演,作曲与作曲技术理论专业、音乐学、音乐教育、录音艺术、艺术与科技。
注:普本线的人数没录取够名额,上述专业才会按照破格录取规则录取生源。
考生想要被破格录取,音乐生需要具备以下两种能力中的一种:
(一)参加国内外具有较大影响力的比赛获奖的音乐生,文化成绩达到艺术类专业分数线的90%以上,按照专业成绩从高到低依次破格录取。
(二)星海较其他院校录取不做校考合格证比例限制,24年音乐生在拿到校考合格证的基础上,文化成绩需要达到本省艺术类最低控制分数线,按照专业成绩从高到低依次破格录取。
沈阳音乐学院
沈阳音乐学院24年本科校考招生简章沈阳音乐学院24年校考专业和各省统考子科目对照表
校考重要时间点:

各专业招生计划:




录取规则:
第一,沈阳音乐学院24年校考录取生源原则上需要满足两个条件:拿到校考合格证,文化录取分数线需要达到普通本科分数线。
第二,录取按照文过专排。
第三,录取不做文理的要求,不做单科成绩的限制。
第四,原则上仅录取第一志愿报考沈音的学生。
第五,破格录取的专业:音乐表演,作曲与作曲技术理论专业、音乐学、录音艺术、音乐表演(中外合作办学)
注:普本线的人数没录取够名额,上述专业才会按照破格录取规则录取生源。
考生想要被破格录取,音乐生需要具备以下两种能力中的一种:
(一)参加国内外具有较大影响力的比赛获奖的音乐生,文化成绩达到艺术类专业分数线的90%以上,按照专业成绩从高到低依次破格录取。
(二)沈音较其他院校录取不做校考合格证比例限制,24年音乐生在拿到校考合格证的基础上,文化成绩需要达到本省艺术类最低控制分数线,按照专业成绩从高到低依次破格录取。
西安音乐学院
西安音乐学院24年本科校考招生简章西安音乐学院24年校考专业和各省统考子科目对照表
校考重要时间点:

各专业招生计划:


录取规则:
第一,西安音乐学院24年校考录取生源原则上需要满足两个条件:拿到校考合格证,文化录取分数线需要达到普通本科分数线。
第二,录取按照文过专排。
第三,破格录取的专业:音乐表演,作曲与作曲技术理论专业、音乐学、录音艺术。
注:普本线的人数没录取够名额,上述专业才会按照破格录取规则录取生源。
音乐表演(除陕北民歌方向),作曲与作曲技术理论专业、音乐学、录音艺术。考生想要被破格录取,音乐生需要具备以下两种能力中的一种:
(一)参加国内外具有较大影响力的比赛获奖的音乐生,文化成绩达到艺术类专业分数线的90%以上,按照专业成绩从高到低依次破格录取。

武汉音乐学院
武汉音乐学院24年本科校考招生简章武汉音乐学院24年校考专业和各省统考子科目对照表
校考重要时间点:
各专业招生计划:

录取规则:
第一,武汉音乐学院24年校考录取生源原则上需要满足两个条件:拿到校考合格证,文化录取分数线需要达到普通本科分数线。
第二,录取按照文过专排。
第三,不承认高考加分。
第四,原则上仅录取第一志愿报考武音的学生。
第五,破格录取的专业:音乐表演,作曲与作曲技术理论专业、音乐学、录音艺术、音乐治疗、音乐教育。
注:普本线的人数没录取够名额,上述专业才会按照破格录取规则录取生源。
考生想要被破格录取,音乐生需要具备以下两种能力中的一种:
(一)参加国内外具有较大影响力的比赛获奖的音乐生,文化成绩达到艺术类专业分数线的90%以上,按照专业成绩从高到低依次破格录取。
哈尔滨音乐学院
哈尔滨音乐学院24年本科校考招生简章
哈尔滨音乐学院24年艺术类可报考专业与考试大纲
哈尔滨音乐学院24年校考专业和各省统考子科目对照表
校考重要时间点:
各专业招生计划:

录取规则:
第一,哈尔滨音乐学院24年校考录取生源原则上需要满足两个条件:拿到校考合格证,文化录取分数线需要达到普通本科分数线。
第二,录取按照文过专排。
第三,不承认高考加分。
第四,破格录取的专业:音乐表演,作曲与作曲技术理论专业、音乐学
注:普本线的人数没录取够名额,上述专业才会按照破格录取规则录取生源。
音乐表演考生想要被破格录取,音乐生需要具备以下两种能力中的一种:

(二)哈音较其他院校录取不做校考合格证比例限制,24年音乐生在拿到校考合格证的基础上,文化成绩需要达到本省艺术类最低控制分数线,按照专业成绩从高到低依次破格录取。
第五,音乐学、作曲与作曲技术理论专业在校考录取规则未录满的情况下,文科课成绩需要达到24年本科艺术类专业最低控制分数线(不含加分政策),按照校考成绩,从高到低依次破格录取。

四川音乐学院
四川音乐学院24年本科招生简章
各专业招生计划:


天津音乐学院
天津音乐学院24年艺术类可报考专业与考试大纲
各专业招生计划:

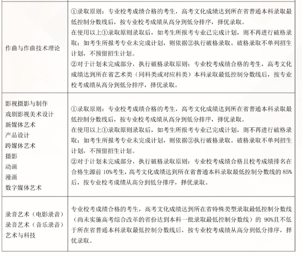
中央戏曲学院
中央戏剧学院24年本科校考招生简章
校考重要时间点:
各专业招生计划:
录取规则:
第一,中央戏剧学院24年校考上岸原则上需要满足两个条件:拿到校考合格证+达到该专业要求的分数线。
歌剧表演专业、音乐剧专业文化分数线需要达到本科录取分数线。
录音艺术专业文化分数线需要达到特殊类型(本科分数线未合并的省份,按照本科一批分数线)分数线的90%,如该分数线低于普本线则按普本线录取生源。

第二,录取按照文过专排。
第三,不承认高考加分。
第四,破格录取的专业:音乐剧、歌舞剧系。
注:普本线的人数没录取够名额,上述专业才会按照破格录取规则录取生源。
考生想要被破格录取,音乐生需要满足以下条件:
(1)音乐剧专业,校考合格,文化分数线不低于普本线的80%,按照专业成绩从高到低录取。
(2)歌剧表演专业,校考合格,文化分数线需要达到24年本科艺术类相应专业最低控制分数线,按照专业成绩从高到低录取。
北京电影学院
北京电影学院24年招生简章
校考重要时间点:
各专业招生计划:
录取规则:
第一,北京电影学院24年校考上岸原则上需要满足两个条件:拿到校考合格证+达到该专业要求的分数线。
作曲与作曲技术理论专业、录音艺术专业文化分数线需要达到本科录取分数线。
录音艺术专业、艺术与科技专业考生文化分数线需要达到特殊类型(本科分数线未合并的省份,按照本科一批分数线)分数线的90%,如该分数线低于普本线则按普本线录取生源。
第二,录取按照文过专排。
第三,不承认高考加分。
第四,破格录取的专业:作曲与作曲技术理论专业。
注:普本线的人数没录取够名额,上述专业才会按照破格录取规则录取生源。
考生想要被破格录取,音乐生需要满足校考成绩合格,文化成绩达到艺术类本科录取分数线,按照校考成绩从高到低依次录取。
中央民族大学音乐学院
中央民族大学音乐学院24年招生简章
校考重要时间点:
各专业招生计划:
录取规则:
第一,中央民族大学的校考合格证将按照专业成绩排名,发放比例为1:4。
第二,录取基本原则:文化成绩达到普通本科最低控制线,且拿到校考合格证。
第三,录取按照文过专排。
第四,不承认高考加分。
第五,破格录取的专业:音乐教育、音乐表演、作曲与作曲技术理论专业。音乐学专业无破格录取。
注:普本线的人数没录取够名额,上述专业才会按照破格录取规则录取生源。
考生想要被破格录取,音乐生需要满足校考成绩合格,文化成绩达到艺术类本科录取分数线,按照校考成绩从高到低依次录取。

中国传媒大学
中国传媒大学24年本科校考招生简章
校考重要时间点:
各专业招生计划:
录取规则:
第一,中国传媒大学的校考合格证将按照专业成绩排名,发放比例为1:4。
第二,录取基本原则:文化成绩达到普通本科最低控制线,且拿到校考合格证。
第三,录取按照文过专排。
第四,不承认高考加分。
第五,破格录取的专业:音乐表演(声乐演唱方向)表演(中韩联合培养)、作曲与作曲技术理论(电子音乐方向)专业。
注:普本线的人数没录取够名额,上述专业才会按照破格录取规则录取生源。
(一)表演(中韩联合培养)考生想要被破格录取,音乐生需要满足校考成绩合格,文化成绩达到普通本科录取分数线80%,按照校考成绩从高到低依次录取。
(二)作曲与作曲技术理论专业(电子音乐方向)考生的校考成绩位于合格生源的前25%以内、音乐表演(声乐演唱方向)考生校考成绩位于合格生源的50%以内可以根据以下条件录取生源。
(1)参加国内外顶尖奖项并且获奖,校考成绩按照生源所属省份本科艺术类分数线的90%,按照校考成绩从高到低依次破格录取。
(2)校考成绩排名符合要求,文化成绩达到生源所属省份的本科艺术类专业录取分数线,按照校考成绩从高到低依次破格录取。

上海大学音乐学院
上海大学音乐学院24年艺术类本科招生简章 //m.mpl99.com/zsjz-bk/17053.html
校考重要时间点:
各专业招生计划:


录取规则:
第一,录取基本原则:文化成绩达到普通本科最低控制线,且拿到校考合格证。
第二,录取按照文过专排。
第三,校考成绩计算方式:校考成绩=初试成绩30%(演唱/演奏)+复试70%(演唱/演奏*70%+乐理成绩15%+视唱练耳15%)
第四,破格录取的专业:音乐表演。
注:普本线的人数没录取够名额,上述专业才会按照破格录取规则录取生源。
(1)参加国内外顶尖奖项并且获奖,校考成绩按照生源所属省份本科艺术类分数线的90%,按照校考成绩从高到低依次破格录取。
(2)校考成绩排名符合要求,文化成绩达到生源所属省份的本科艺术类专业录取分数线,按照校考成绩从高到低依次破格录取。
上海戏剧学院
上海戏剧学院2024年艺术类统考招生专业简章 //m.mpl99.com/zsjz-bk/17054.html
校考重要时间点:
各专业招生计划:
第一,录取基本原则:文化成绩达到普通本科最低控制线,且拿到校考合格证。
第二,录取按照文过专排。
第三,破格录取的专业:音乐剧。
注:普本线的人数没录取够名额,上述专业才会按照破格录取规则录取生源。
校考成绩排名符合要求,文化成绩达到生源所属省份的普通本科专业录取分数线85%以上,按照校考成绩从高到低依次破格录取。
浙江传媒大学
浙江传媒大学24年本科招生简章 //m.mpl99.com/zsjz-bk/17055.html
校考重要时间点:
各专业招生计划:
录取规则:
浙江传媒学院音乐表演专业按照省统考成绩录取生源。
可报考省份:音乐表演(声乐)面向浙江、安徽、福建、河北、黑龙江、湖北、湖南、江苏、江西、山东、山西、四川等12个省份招生。
音乐表演(钢琴)面向浙江、河北、河南、黑龙江、湖南、吉林、江西、辽宁、山东、四川等10个省份招生。
艺术与科技面向浙江、安徽、甘肃、河北、河南、黑龙江、湖北、湖南、吉林、江苏、江西、山西、上海等13个省份。
本文系 网站编辑转载,转载目的在于传递更多信息。如涉及作品内容、版权和其它问题,请在30日内与本网联系,我们将在第一时间删除内容!































































