南京艺术学院附属中等艺术学校2024年招生简章
- 预约测评
- 提交
学校简介
南京艺术学院附属中等艺术学校建于1958年,隶属南京艺术学院,是一所办学历史悠久、艺术氛围浓郁、师资力量雄厚、教学资源丰富、设备条件优良、办学机制灵活、教育管理规范,育人成果丰硕的中等艺术学校。
浸润于南艺“闳约深美”的育人环境,学校立足校园文化建设,稳步发展,学制分三年和六年,现有在校生千余名;开设音乐表演、舞蹈表演、绘画等多个专业及方向;拥有一支教学经验丰富、责任心强的教师队伍;建有交响乐团、民乐团、合唱团和舞蹈团,其中附中合唱团于2023年成为首批江苏省高水平中学生艺术团联盟成员单位。
学校始终以“培养优秀艺术人才,为国内外高等艺术院校输送优质生源”为办学目标,依托南艺优质艺术资源,共享大学部专家教授,多年来取得良好的办学效果,培养出一批享誉国内外的艺术名家,众多毕业生进入中央音乐学院、中国音乐学院、上海音乐学院、北京舞蹈学院、中央民族大学、中央戏剧学院、上海戏剧学院、中央美术学院、中国美术学院、南京艺术学院、东华大学、茱莉亚音乐学院、旧金山音乐学院、伯克利音乐学院、曼哈顿音乐学院、英国皇家音乐学院、魏玛李斯特音乐学院、比利时皇家音乐学院等国内外知名高等艺术学府深造。
近年来,学校师生先后在中国音乐“金钟奖”、全国舞蹈展演、全国青少年民族器乐教育教学成果展示、桃李杯舞蹈教育教学成果展示、CCTV中国器乐电视大赛、全国职业院校技能大赛(中职组)、江苏省文艺大奖、江苏省“莲花奖”(舞蹈类最高奖)等重大艺术专业赛事中取得优异成绩。
报考条件
1.热爱祖国,遵纪守法,努力学习,尊敬师长;
2.具备学习相关专业的基本素质及条件;
3.部分专业身体条件要求:
① 音乐表演专业:身心健康,无任何不适宜集体学习、生活的疾病与缺陷。中国乐器演奏、管弦与打击乐器演奏、钢琴与键盘乐器演奏、作曲方向,听觉器官无疾病;声乐演唱方向,听觉及发声器官无疾病;
② 舞蹈表演专业:身心健康,无任何不适宜从事舞蹈训练和集体学习、生活的疾病与缺陷。音乐剧方向考生听觉及发声器官无疾病;
③ 绘画专业:身心健康,无任何不适宜集体学习、生活的疾病与缺陷。视觉器官无疾病,无色盲和色弱;
4.遵守学校相关教学管理规定,舞蹈表演专业教学小班分配、音乐表演专业课教师分配,均由学校统一指定,学生不得自行挑选。
招生年级、专业方向、名额等
器乐演奏方向招收乐器种类
2024年音乐表演专业各年级方向对应招收乐器种类如下,凡未列出种类该年不接受报考:
1. 管弦与打击乐器演奏:
①管乐(初一、高一年级均招):长笛、单簧管、双簧管、大管、小号、中音号、大号、长号、圆号;
②弦乐(仅招初一年级):小提琴、中提琴、大提琴、低音提琴、爵士贝斯、竖琴、古典吉他;
③西洋打击乐(仅招初一年级,不含爵士鼓等流行打击乐);
2. 中国乐器演奏:
①弹拨乐(仅招初一年级):古筝、琵琶、中阮、古琴、扬琴;
②拉弦乐(仅招初一年级):二胡;
③吹管乐(初一、高一年级均招):竹笛、唢呐、笙;
3. 钢琴与键盘乐器演奏:
①钢琴(初一、高一年级均招);
②爵士钢琴(初一、高一年级均招);
③电子管风琴(双排键)(初一、高一年级均招)。
报考规定
1.学校面向全国招生,考生均须参加我校组织的专业及文化考试。
2.凡参加学校2024年招生考试线上报名者,均视为已详细阅读《南京艺术学院附属中等艺术学校2024年招生简章》,了解报考信息以及线上报名有关说明,并充分理解及认可本简章中所述的各项规定、考试方式、录取原则等要求。
3.考生须如实填报本人信息,符合条件者方可报名,不得跳级报考。如报名信息不实,一经发现将取消各阶段考试、录取、入学资格,相关责任由考生本人承担。
4.学校各专业方向(含乐器)可兼报,年级不可兼报;凡兼报多个专业或方向考生,文化考试均只参加一次,费用全额缴纳,成绩通用。
5.学校招生实行线上报名、线上缴费,一律不接受现场报名。
6.音乐表演、舞蹈表演专业初试采取线上提交考试视频形式,专业初试成绩达最低控制分数线者参加线下文化考试及专业复试,文化考试及专业复试具体安排以考前公告为准。
7.绘画专业不分初复试,考生须在规定时间、地点参加文化及专业考试。
8.音乐表演、舞蹈表演初试及绘画专业报名时间:
2024年3月11日14:00-3月25日16:00。
9.报名流程:
①下载“小艺帮”App:根据系统提示要求以考生本人真实信息进行注册(考生身份选择“其他”)及认证;
②信息填报及缴费:如实填报考生本人信息,上传考生本人三个月内免冠彩色证件照电子版(原图),考生身份证件(须包含正、反面,港澳台地区及外籍考生可用相关通行证、居留证代替),考生户口簿(本人页及监护人页,港澳台地区及外籍考生可用相关通行证、居留证代替),加盖学籍管理部门公章的考生学籍证明(见下方模板链接),并按规定完成缴费;
(点上方链接下载)
③资格审核:学校将进行报名资格审核,考生务必规范填写,因信息缺失、错误或虚假等因素导致审核不通过、报名失败,相关责任由考生本人承担;
④打印准考证:3月25日报名结束后,系统将统一生成准考证。准考证考试全程通用。
10. 考试日程(具体安排以考前公告为准)

退费
因考务组织工作需要,初试报名结束后除不可抗力因素(不含交通)外不予退费,考生应综合考虑交通、住宿、个人健康等因素,慎重决定缴费。3月25日16:00前提出的退费申请经审核通过后将统一处理,逾期或不按规定程序申请视为放弃退费。弃考或因条件不符被取消考试资格者,一律不予退费。
考点设置

考试科目及内容
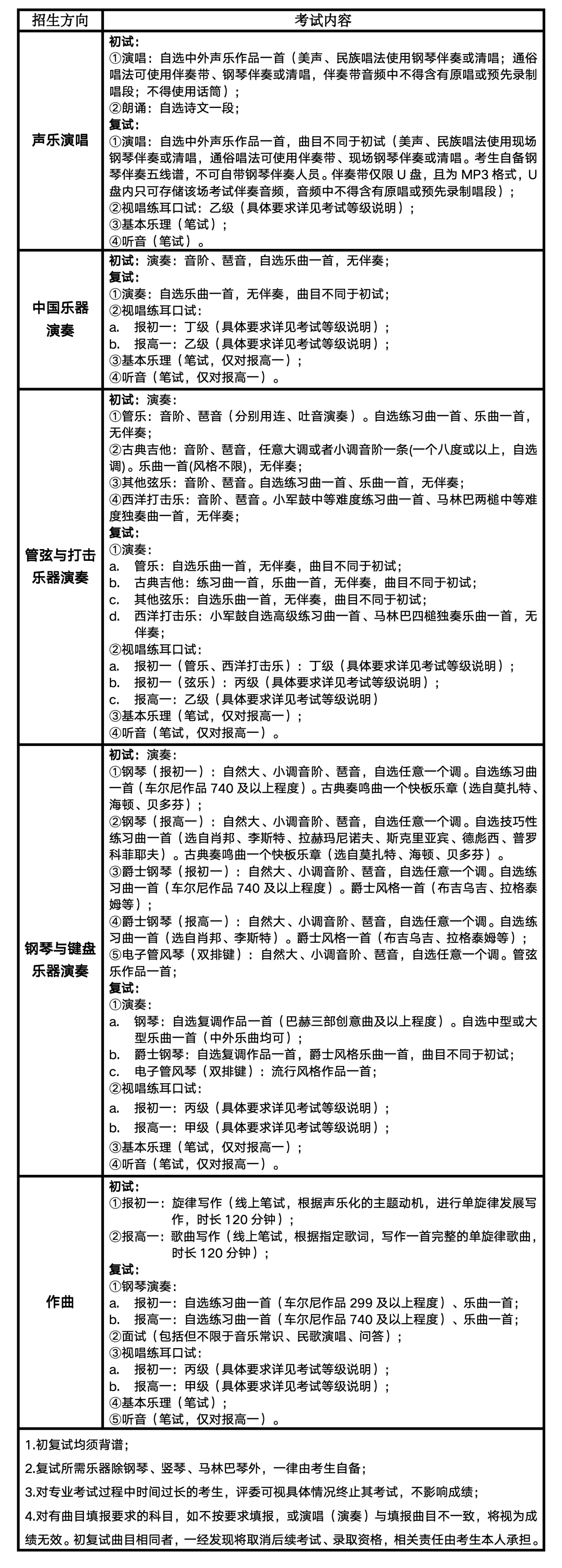
1. 音乐表演专业考试科目及内容
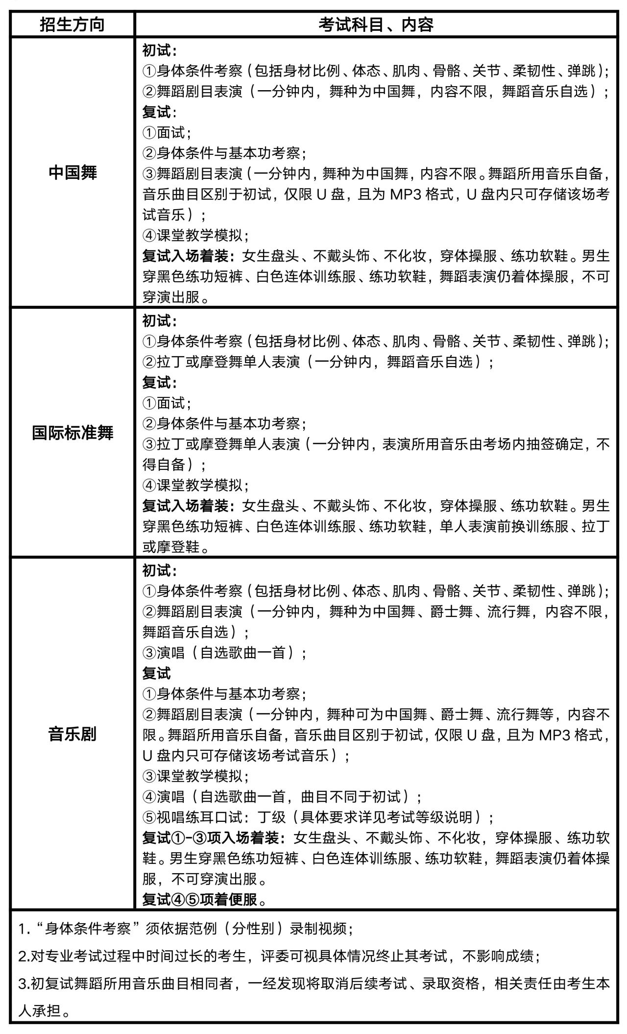
舞蹈表演专业考试科目及内容
视唱练耳口试考试等级说明
视唱练耳口试考试等级说明
笔试科目、分值及范围
特别提示
①听音科目迟到考生一律不得入场。其余笔试科目开考15分钟后考生不得进场;
②各笔试科目均为闭卷考试,英语均含听力,须使用2B铅笔填涂答题卡,文化考试各科目均计入文化总成绩;
③各笔试科目考试时长如下:

录取原则
1.坚持“公开、公平、公正”的录取原则;
2.初一、初二年级分别划定文化、专业复试总成绩最低控制分数线,均达最低控制分数线者,按专业复试总成绩(分方向、性别等)从高到低择优录取,专业复试总成绩保留到小数点后两位;
3.高一年级音乐表演专业分别划定文化、专业复试总成绩最低控制分数线,均达最低控制分数线者,按综合成绩(分方向)从高到低择优录取,综合成绩(满分100分)=文化总成绩/3.6*50%+专业复试总成绩*50%,保留到小数点后两位;
4.高一年级绘画专业分别划定文化、专业总成绩最低控制分数线,均达最低控制分数线者,按综合成绩从高到低择优录取,综合成绩(满分560分)=文化总成绩+专业总成绩,保留到小数点后两位。
港澳台地区及外籍考生报考要求
1.学校各专业均面向港澳台地区及外籍考生招生;
2.港澳台地区及外籍考生必须参加学校组织的专业及文化考试;
3.港澳台地区及外籍考生报名、考试科目、考试内容、录取原则等要求均与内地户籍考生一致;
4.港澳台地区及外籍考生招生计划单列;
5.港澳台地区考生参加考试时须携带准考证和本人身份证明:港澳地区考生持香港或澳门居民身份证和《港澳居民往来内地通行证》;台湾地区考生持在台湾居住有效身份证明和《台湾居民往来大陆通行证》;外籍考生须持公安机关签发的《中华人民共和国外国人永久居留身份证》和所在籍国家护照。
其他注意事项
1.内地户籍考生在录制提交视频前须通过身份证信息进行人脸识别,凡因未及时办理考生本人居民身份证导致未在规定时间内录制提交视频,相关责任由考生本人承担;
2.考生须于规定候考时间前到达候考点,服从考务人员安排,凭本人身份证明原件及准考证参加相应阶段考试,因证件不齐,导致考生无法参加线下考试,相关责任由考生本人承担;
3.凡通过对应阶段考试考生,须在规定时间内进行下一阶段报名缴费。凡未在规定时间内报名缴费者,视为自动放弃下一阶段考试资格,不予补报;
4.考生报考期间旅费、食宿一律自理;
5.2024级音乐表演、舞蹈表演专业新生,凡户籍为南京六城区(鼓楼、玄武、秦淮、建邺、雨花台、栖霞),原则上实行走读,不安排住宿,非六城区户籍新生鼓励走读;
6.2024级绘画专业目前实行走读,不安排住宿;
7.非江苏省生源,由监护人了解户籍所在地与江苏省高考报名政策差异后,自主决定入学后是否迁移户籍;
8.学校保留为应对特殊情况调整考试科目、内容及时间安排的权利,请考生及家长密切关注学校官方发布,对非官方发布的招生信息,学校不承担任何法律责任;
9.本简章最终解释权归南京艺术学院附属中等艺术学校所有。
南京艺术学院附属中等艺术学校官方网址:http://nyfzh.nua.edu.cn
南京艺术学院附属中等艺术学校官方微信公众号:nyfz1958
南京艺术学院附属中等艺术学校招生咨询电话:025-83498196
咨询电话受理时间:
工作日9:00-11:00,14:00-16:00
南京艺术学院附属中等艺术学校招生监督电话:025-83312663
南京艺术学院附属中等艺术学校地址:南京市鼓楼区石头城路100号(南艺西门),邮政编码:210013
在关于音乐艺考的问题都可以联系我们
,如果需要免费测评自己的能力也是可以联系我们
的,联系电话:400-801-8817
本文系 网站编辑转载,转载目的在于传递更多信息。如涉及作品内容、版权和其它问题,请在30日内与本网联系,我们将在第一时间删除内容!































































