山东艺术学院2020年招生简章(省内)
- 预约测评
- 提交
山东艺术学院2020年招生简章(省内)公布,为方便考生及时查看其招生考试要求, 音乐艺考培训班小音现将其分享如下,准备参加山东艺术学院艺术考试的同学可以参考下。

山东艺术学院2020年招生简章(省内)
一、报考条件
凡符合山东省规定的2020年普通高等学校招生报名条件者,均可报考。
下列人员不能报考:
1.具有高等学历教育资格的高等学校的在校生;
2.高中段学校非应届毕业的在校生(高中一、二年级在校生);
3.在高中段非应届毕业年份以弄虚作假手段报名并违规参加普通高校招生考试(包括统考、省级统考和高校单独组织的招生考试)的应届毕业生;
4.因违反国家教育考试规定,被给予暂停参加高校招生考试处理且在停考期内的考生;
5.因触犯刑法已被有关部门采取强制措施或正在服刑者。
二、报名
(一)专业报考条件
1.报考我校艺术类专业的考生必须持有《山东省2020年普通高校招生夏季高考报名信息确认单及专业测试报考证》。
2.选考科目要求:
(1)艺术类本科专业:艺术史论专业要求考生必须选考历史方可报考,其它专业不提选考科目要求;艺术类专科专业,均不提选考科目要求。
(2)非艺术类本科专业:我校文化产业管理专业为非艺术类专业,考生必须选考历史方可填报志愿。
3.性别要求:
(1)表演、音乐学(师范类)、音乐表演(音乐剧)、舞蹈表演本科专业有男女比例要求;
(2)戏剧影视美术设计(中外合作办学)(化妆美容设计)本科专业、人物形象设计(中外合作办学)专科专业只招收女生;
(3)其他专业无性别要求。
(二)艺术类本科专业考试形式及统考成绩要求

(三)报名须知
我校实行网络报名,请考生登录山东艺术学院网上报名系统(网址:http://zsbgs.sdca.edu.cn),认真阅读考生注意事项,准确填写报考信息。网上缴费后打印《2020年山东艺术学院艺术类专业考试准考证》。无需现场确认。
考生进行网上报名前,请务必认真阅读考生注意事项,准确填写报考信息。不按要求报名,误填、错填报考信息或填报虚假信息而导致不能考试及录取的,后果由考生本人承担。
(四)报名时间
我校报名时间为1月13日至1月17日,每天上午9:00至下午17:00。
三、考试
(一)考试证件
考生需持本人身份证、《山东省2020年普通高校招生夏季高考报名信息确认单及专业测试报考证》、《2020年山东艺术学院艺术类专业考试准考证》参加考试,三证不全或与本人信息不符者不得参加考试。
(二)考试时间及考试地点

(三)本科专业计划及考试内容

(四)专科专业计划及报考要求

(五)文化考试
专业合格考生按规定参加普通高等学校文化考试。文化考试外语语种不限,但我校只提供英语教学(国际艺术交流学院中俄、中韩相关项目的专业除外),请考生斟酌。
四、打印专业成绩单
我校将根据专业成绩及合格比例划定专业合格线[划线原则:按计划数的4倍划定专业合格线,其中基本乐科(含乐理、练耳、简谱视唱)未过线,单科成绩为“0”分,专业总成绩不足60分,考试违纪或作弊的不在合格范围之内]。
4月中旬考生可登陆网址http://zsbgs.sdca.edu.cn进入“校考成绩查询系统”查询考试结果,打印成绩单。合格考生不寄发专业合格证。
五、录取办法
我校按照专业志愿优先原则进行录取。
●本科录取办法
按照及山东省有关规定,我校为独立设置的本科艺术院校,可自行划定文化录取控制分数线。
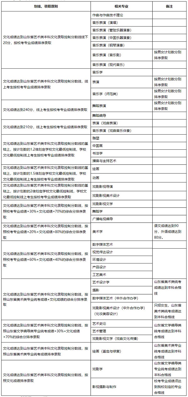
(一)本科划线、录取原则

(二)科类批次录取说明
1.艺术类专业,录取批次在艺术类的本科提前批。
2.文化产业管理专业,录取批次在普通类的常规本科批。
●专科录取办法
我校所有专科专业不组织专业考试,按山东省教育招生考试院公布的录取原则进行录取。其中美术类专业按照综合分数录取(综合分数折算办法按照山东省教育招生考试院规定执行);其它专业认可相同或相近本科专业校考合格成绩,按照文化成绩录取。
●备注
以上本、专科录取过程中,如较后一名出现成绩并列现象,将按照以下录取原则执行:
1.以专业成绩排序录取为原则的相关专业,如出现并列现象,取文化成绩高者。
2.以综合分成绩排序录取为原则的相关专业,如出现并列现象,取文化成绩高者。
六、其他几项规定
1.在我校专业考试中有违规行为者,严格按照《国家教育考试违规处理办法》(令第33号)等相关规定进行处理。
2.本科专业(不含中外合作办学专业)实行学分制收费,收费标准按照山东省物价局鲁价费函〔2018〕72号文件执行。
3.新生入学后,由我校组织新生入学资格审查,对不符合条件或有徇私舞弊等行为者按相关规定处理。
4.2020年招生计划如有变动,以山东省发改委和山东省教育厅较终下达的计划为准。
七、2021年专业招生变化
1、2021年起,音乐与舞蹈类部分专业初试将采用网络上传录像的方式组织报名考试。
2、2021年起,报考影视摄影与制作专业的考生,须参加山东省文学编导类专业统考,且统考成绩达到本科合格线。
八、本校招生信息暂以本简章和学校本专科招生信息网公布的信息为准,如遇有上级政策调整及其他变化,以本校2020年发布的招生章程为准。我校未成立除本校招生办公室以外的任何招生咨询机构,未委托任何社会机构或校外人员代为发布招生广告、宣传资料或代理招生。2020年招生专业考试信息,均以我校官方网站公布信息为准(http://zsbgs.sdca.edu.cn)。未经许可,谢绝摘录、转载,违者必究。
九、招生咨询电话:0531-86423303;0531-86423300。
本文系 网站编辑转载,转载目的在于传递更多信息。如涉及作品内容、版权和其它问题,请在30日内与本网联系,我们将在第一时间删除内容!































































