山东艺术学院2020年艺术类招生简章(省外)
- 预约测评
- 提交
山东艺术学院2020年艺术类招生简章(省外)公布,为方便考生及时查看其招生考试要求, 音乐艺考培训班小音现将其分享如下,准备参加山东艺术学院艺术考试的同学可以参考下。

山东艺术学院2020年艺术类招生简章(省外)
一、报考条件
我校面向招生,凡符合各省(自治区、直辖市)规定的2020年普通高等学校招生报名条件者,均可报考。
下列人员不能报考:
1.具有高等学历教育资格的高等学校的在校生;
2.高中段学校非应届毕业的在校生(高中一、二年级在校生);
3.在高中段非应届毕业年份以弄虚作假手段报名并违规参加普通高校招生考试(包括统考、省级统考和高校单独组织的招生考试)的应届毕业生;
4.因违反国家教育考试规定,被给予暂停参加高校招生考试处理且在停考期内的考生;
5.因触犯刑法已被有关部门采取强制措施或正在服刑者。
二、我校省外考试要求
我校2020年在湖南、江苏、安徽、河南、浙江、四川、辽宁、山西、河北省设立美术类,以上省份的美术类(不含书法学)考生只能在本省参加校考,对在其他参加考试的成绩不予承认。
四川、辽宁、河南允许非本省考生参加考试,未设省份的美术类(不含书法学)考生可在上述三个中任选一个参加考试。
省外未涉及的专业,考生需到校本部参加考试。
三、报名
(一)山东省考生不得在省外参加报名考试。否则在省外考试取得的专业成绩视为无效。
(二)专业报考条件
1.报考我校艺术类专业的考生必须持有各省2020年普通高校专业报考证(或普通高等学校艺术类专业校考准考证)。
2.我校所有本科专业文理兼收,不限选考科目。
3.因各省对艺术类专业统考政策要求不尽相同,考生应依据所在省份的报考要求慎重报考;如考生违反所在省份文件政策及我校报考要求,致使校考成绩无效的,后果自负;考生报考专业涉及到所属省级统考有达标要求的,考生必须参加省级统考,且成绩合格,省级统考不合格的考生,参加我校专业考试成绩无效。
4.我校各专业与各省统考科类对应关系详见后续说明。
5.考生不得在多个报考同一专业,否则以次成绩为准。
(三)报名方式
1.湖南省、安徽省、河南省、江苏省、辽宁省、河北省、山西省:考生请根据各要求及报名时间安排进行网上报名。
2.浙江省、四川省:考生需登录山东艺术学院网上报名系统(网址:http://zsbgs.sdca.edu.cn)报考,网上缴费后打印《山东艺术学院2020年本科招生校考准考证》。无需现场确认,直接持证到考试即可。
3.校本部:考生需登录山东艺术学院网上报名系统(网址:http://zsbgs.sdca.edu.cn)报考,网上缴费后打印《山东艺术学院2020年本科招生校考准考证》。无需现场确认,直接持证到考试即可。
考生进行网上报名前,请务必认真阅读考生注意事项,准确填写报考信息。不按要求报名,误填、错填报考信息或填报虚假信息而导致不能考试及录取的,后果由考生本人承担。
四、安排及报考时间
(一)省外:

(二)校本部:

五、专业计划及考试内容

六、打印专业成绩单
我校将根据专业成绩及合格比例划定专业合格线[划线原则:按计划数的4倍划定专业合格线,其中基本乐科(含乐理、练耳、简谱视唱)未过线,单科成绩为“0”分,专业总成绩不足60分,考试违纪或作弊的不在合格范围之内]。
4月中旬考生可登陆网址http://zsbgs.sdca.edu.cn进入“校考成绩查询系统”查询考试结果,打印成绩单。合格考生不寄发专业合格证。
七、录取办法
我校按照专业志愿优先原则进行录取。
按照有关文件规定,我校为独立设置的本科艺术院校,可自行划定文化录取控制分数线。如有部分省份要求文化录取控制线不得低于当地艺术类较低文化控制线,按各省份文件规定执行。
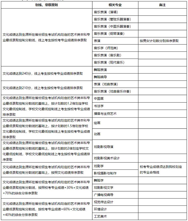
(一)本科划线、录取原则

(二)分数计算
针对各省高考总分和单科成绩不统一的问题,我校均将根据山东省高考文化成绩标准进行折算。
(三)专业录取过程中,如较后一名出现并列现象将按照以下录取原则执行:
1.以专业成绩排序录取为原则的相关专业,如出现并列现象,取文化成绩高者。
2.以综合分成绩排序录取为原则的相关专业,如出现并列现象,取文化成绩高者。
3.以文化成绩排序录取为原则的相关专业,如出现并列现象,取语文成绩高者。
八、2021年专业招生变化
2021年起,音乐与舞蹈类部分专业初试将采用网络上传录像的方式组织报名考试。
九、其他几项规定
1.根据文件精神,对在我校艺术专业考试中被认定为违规的考生,我校将其违规情况书面报生源所在省级招生主管部门,由省级招生主管部门按照相关规定进行处理。
2.本科专业实行学分制收费,收费标准按照山东省物价局鲁价费函〔2018〕72号文件执行。
3.新生入学后,由学校组织新生入学资格审查,对不符合条件或有徇私舞弊等行为者按相关规定处理。
4.2020年招生计划如有变动,以山东省发改委和山东省教育厅较终下达的计划为准。
十、本校招生信息暂以本简章和学校本专科招生信息网公布的信息为准,如遇有上级政策调整及其他变化,以本校2020年发布的招生章程为准。我校未成立除本校招生办公室以外的任何招生咨询机构,未委托任何社会机构或校外人员代为发布招生广告、宣传资料或代理招生。2020年招生专业考试信息,均以我校官方网站公布信息为准(http://zsbgs.sdca.edu.cn)。未经许可,谢绝摘录、转载,违者必究。
十一、招生咨询电话:0531-86423303;0531-86423300。
本文系 网站编辑转载,转载目的在于传递更多信息。如涉及作品内容、版权和其它问题,请在30日内与本网联系,我们将在第一时间删除内容!































































