南京艺术学院2020年艺术类招生简章
- 预约测评
- 提交
南京艺术学院2020年艺术类招生简章公布,为方便考生及时查看其招生考试要求, 音乐艺考培训班小音现将其分享如下,准备参加南京艺术学院艺术类考试的同学可以参考下。

南京艺术学院2020年艺术类招生简章
报考条件
1、符合普通高等学校招生工作规定中报名条件者均可报考:
遵守中华人民共和国宪法和法律;身体健康,符合、卫生部、中国残疾人联合会颁发的《普通高等学校招生体检工作指导意见》标准,同时要求心理健康,五官端正,符合专业体检要求;中等教育学校毕业或具有同等学历者。
2、下列人员不能报考:
具有高等学历教育资格的高校在校生或已被高等学校录取并保留入学资格的学生;中等教育学校非应届毕业的在校生(高中一、二年级在校生);因违反国家教育考试规定,被给予暂停参加普通高校招生考试(包括统考、省级统考和高校单独组织的招生考试,以下简称“高校招生考试”)处理且在停考期内的人员;因触犯刑法已被有关部门采取强制措施或正在服刑者。
3、部分专业身体条件要求:
①音乐表演(声乐演唱、流行音乐演唱、音乐剧)专业:发声器官无疾病,听觉器官无疾病,男身高1.70米以上、女身高1.60米以上,专业特别优秀者,条件可适当放宽;
②音乐表演(中国乐器演奏、管弦与打击乐器演奏、钢琴与键盘乐器演奏、流行音乐演奏)专业:听觉器官无疾病;
③表演、播音与主持艺术专业:口齿清楚、发声器官无疾病,男身高1.73米以上、女身高1.63米以上,专业特别优秀者,条件可适当放宽;
④舞蹈表演专业:男身高1.75米以上、女身高1.65米以上,专业特别优秀者,条件可适当放宽;
⑤录音艺术专业:听觉器官无疾病。
报考规定
1、江苏省考生
①我校高等职业教育学院各专业只面向江苏招收对口单招考生,考生只需参加江苏省对口单招艺术类相关专业统考。
报考其他学院的绘画、中国画、雕塑、公共艺术、环境设计、视觉传达设计、服装与服饰设计、工艺美术(含与苏工艺联合培养4+0项目)、产品设计、艺术与科技、戏剧影视美术设计、摄影、动画、数字媒体艺术(含中外合作办学)专业的江苏省考生,只需参加江苏省美术专业统考。
美术学、艺术设计学、文物保护与修复、美术学(文遗研究)、广告学、艺术史论、艺术教育、公共事业管理、文化产业管理、艺术管理专业,只招收普通类(非艺术类)或艺术兼文科、艺术兼理科考生,考生直接参加江苏省文化高考,专业免试,依据江苏省普通类本二文科或理科分数线,按考生高考文化成绩择优录取。
②报考除以上专业外其它在艺术类批次录取专业的江苏省考生,必须参加南京艺术学院组织的专业考试(即:校考)。参加校考的考生必须于2019年12月20日-30日关注“南京艺术学院招生考试”微信公众号进行报名、缴费(微信报名、缴费系统关闭维护时间为每天的00:00—4:00)。缴费前请认真核对报考信息,因信息填写错误造成的后果由考生自负。
缴费成功后,无面试考试科目的考生于2020年1月8日至所报专业开考前一天,登录微信报名系统自行下载并打印准考证。笔试科目开考前一天考生可来校查看考场区域,并在开考前半小时进入考场参加考试,笔试科目开考15分钟后,考生不得进入考场。
有面试考试科目的考生必须于2020年1月5-6日,登陆微信报名系统预约面试考试时间,预约完成后,1月8日至所报专业开考前一天,登录微信报名系统自行下载并打印准考证。有面试科目考试的考生必须于开考前一小时到达专业考试指定信息确认点候考,并进行考试。
考生参加专业考试时须携带本人身份证原件、省考试院发给的《江苏
省2020年普通高校招生艺术专业考试通知书》原件、网上打印的南京艺术学院专业考试准考证。参加校考的江苏省考生只能在南艺校内考试,在校外考试的,成绩无效。
网上报名、选报专业及网上缴费时间截止至2019年12月30日18:00,逾期不予补报(现场不接受报名及现金缴费)。考生网上确认缴费后不予退费。预约面试时间截止至2020年1月6日18:00,报考专业需要预约面试考试时间的考生,未在规定时间内进行网上预约考试时间,对考生参加考试造成影响的,后果由考生自行承担。
③报考音乐表演(声乐演唱、中国乐器演奏、管弦与打击乐器演奏、钢琴与键盘乐器演奏、音乐剧、流行演唱、流行演奏)、作曲与作曲技术理论、作曲与作曲技术理论(计算机作曲、流行创作)、音乐学、音乐学(师范)、音乐学(音乐传播、乐器修造)专业的江苏省考生,均须参加音乐专业江苏省统考,且成绩合格,否则,上述专业校考成绩无效。
④报考广播电视编导、广播电视编导(高校中外学分互认联合培养项目)专业的江苏省考生,须参加广播电视编导专业江苏省统考,且成绩合格,否则,上述专业校考成绩无效。
⑤数字媒体艺术(中外合作办学)、广播电视编导(高校中外学分互认联合培养项目)、影视摄影与制作(高校中外学分互认联合培养项目)、工艺美术(与苏工艺联合培养4+0项目)的专业只招收江苏考生。
⑥广播电视编导、广播电视编导(高校中外学分互认联合培养项目)专业为合并考试,专业成绩通用;影视摄影与制作、影视摄影与制作(高校中外学分互认联合培养项目)专业为合并考试,专业成绩通用。江苏省考生在专业考试报名时,选择其中一个专业,默认两个专业兼报,在填报高考志愿时,须区分报考。
2、外省考生
①报考我校在艺术类批次录取专业的外省考生,均须参加我校组织的专业校考。我校除南艺校内外,美术设计类、书法学专业在外省设有专业,各进行考试的时间安排不同,外省考生请根据拟报考的专业以及各的相关规定,选择相应参加专业考试。凡考生高考所在省设有,考生只能在本省参加专业考试。
②报考南京艺术学院的外省考生,如选择在南艺校内参加考试的,必须远程网上报名,考生于2019年12月20日-30日关注“南京艺术学院招生考试”微信公众号进行报名、缴费(微信报名、缴费系统关闭维护时间为每天的00:00—4:00)。缴费前请认真核对报考信息,因信息填写错误造成的后果由考生自负。
缴费成功后,无面试考试科目的考生于2020年1月8日至所报专业开考前一天,登录微信报名系统自行下载并打印准考证。笔试科目开考前一天考生可来校查看考场区域,并在开考前半小时进入考场参加考试,笔试科目开考15分钟后,考生不得进入考场。
有面试考试科目的考生必须于2020年1月5-6日,登陆微信报名系统预约面试考试时间,预约完成后,1月8日至所报专业开考前一天,登录微信报名系统自行下载并打印准考证。有面试科目考试的考生必须于开考前一小时到达专业考试指定信息确认点候考,并进行考试。
考生参加专业考试时须携带本人身份证原件、所在省(市、区)招生办高考报名后发给的“艺术类专业报考证”原件、网上打印的南京艺术学院专业考试准考证。
南艺校内网上报名、选报专业及网上缴费时间截止至2019年12
月30日18:00,逾期不予补报(现场不接受报名及现金缴费)。考生网上确认缴费后不予退费。预约面试时间截止至2020年1月6日18:00,报考专业需要预约面试考试时间的考生,未在规定时间内进行网上预约考试时间,对考生参加考试造成影响的,后果由考生自行承担。
如选择校外参加考试的外省考生,必须按所选择规定的时间、报名方式等要求进行报名、考试。
③福建考生凡报考我校设在福州的专业,只能在福州进行专业考试,该只允许福建省考生参加考试,不接受其他省份的考生报考。
④山西考生凡报考我校设在太原的专业,只能在太原进行专业考试。该只允许山西省考生参加考试,不接受其他省份的考生报考。
⑤浙江考生凡报考我校设在杭州的专业,只能在杭州进行专业考试。该只允许浙江省考生参加考试,不接受其他省份的考生报考。
⑥四川考生凡报考我校设在成都的专业,只能在成都进行专业考试。该只允许四川省考生参加考试,不接受其他省份的考生报考。
⑦山东考生凡报考我校设在青岛的专业,只能在青岛进行专业考试。该只允许山东省考生参加考试,不接受其他省份的考生报考。
⑧安徽考生凡报考我校设在合肥的专业,只能在合肥进行专业考试,在其它考试的成绩无效。该只允许安徽省考生参加考试,不接受其他省份的考生报考。
⑨湖南考生凡报考我校设在长沙的专业,只能在长沙进行专业考试。该只允许湖南省考生参加考试,不接受其他省份的考生报考。
⑩湖北考生凡报考我校设在武汉的专业,只能在武汉进行专业考试。该只允许湖北省考生参加考试,不接受其他省份的考生报考。
⑾甘肃考生凡报考我校设在兰州的专业,只能在兰州进行专业考试。该只允许甘肃省、宁夏回族自治区、新疆维吾尔自治区考生参加考试,不接受其他省份的考生报考。
⑿河南考生凡报考我校设在郑州的专业,只能在郑州进行专业考试,在其它考试的成绩无效。该只允许河南省考生参加考试,不接受其他省份的考生报考。
⒀河北考生凡报考我校设在石家庄的专业,只能在石家庄进行专业考试,在其它考试的成绩无效。该只允许河北省考生参加考试,不接受其他省份的考生报考。
⒁我校在外省招生的所有艺术类专业,艺术兼文科、艺术兼理科考生均可报考。
⒂我校各专业在新疆维吾尔自治区,只接受计划类型为“普通类”的考生报考(即以汉语言参加高考的考生均可报考)。
3、各省考试院对艺术类专业统考有政策要求,考生应依据所在省份的文件要求慎重报考;考生报考专业涉及到所属省级统考(或联考)有达标要求的,考生必须参加省级统考,且成绩合格。省级统考不合格的考生,参加我校专业考试成绩无效。
4、考试交验的材料
①参加考试的考生,需交验身份证原件、南京艺术学院专业考试准考证、考生所在省(市、区)招生办高考报名后发给的“艺术类专业报考证”原件。
②所有考生,均需验证无误后方可参加考试。身份证原件如丢失或未办理需提供临时身份证。
5、考试纪律
根据文件精神,对在我校艺术专业考试中被认定为作弊的考生,我校将其作弊情况书面报生源所在省级招生主管部门,由省级招生主管部门取消其当年艺术类专业报考资格,并将违规事实记入其高考诚信电子档案。
招生名额及录取办法(摘要)

※注:
1、上表中,考试类型为省统考、校考的专业,考生所属省有相关专业省级统考(或联考)的,考生必须参加该专业的省级统考(或联考)和我校校考,省统考成绩合格后,我校校考成绩有效,否则成绩无效。
2、各专业具体录取办法以6月初在南京艺术学院本科招生网站上(http://zhaosheng.nua.edu.cn/)公布的招生章程为准。
3、报考我校艺术类专业的江苏省考生,文化分是指考生语文、数学、外语三门原始分(不含附加分)与政策性奖励分、照顾分之和。
4、“外省考生按文化分择优录取”,即按文化分比值由高到低排序,
文化分比值=考生高考文化成绩÷考生所属省普通类本二文科(或理科)省控线;
“外省考生按文化分和专业分之和择优录取”,即按综合分由高到低排序,综合分=考生高考文化成绩÷考生所属省普通类本二文科(或理科)省控
线×专业值+考生专业分。
5、高等职业教育学院各专业只面向江苏省招收对口单招考生。另数字媒体艺术(中外合作办学)、广播电视编导(高校中外学分互认联合培养项目)、影视摄影与制作(高校中外学分互认联合培养项目)、工艺美术(与苏工艺联合培
养4+0项目)专业只招收江苏省艺术类考生,其他在艺术类批次录取的专业均面向招生。
6、我校2020年乐器演奏类专业只招收各专业所列乐器种类,个别乐种有报考省份限定,凡未列出的乐器种类该年不接受报考,具体如下:
音乐表演(中国乐器演奏)专业招收乐器种类为:二胡、民乐低音(限低音提琴江苏省考生报考)、古筝、扬琴、琵琶、中阮(限江苏省考生报考)、古琴、竹笛、唢呐、笙(限江苏省考生报考);
音乐表演(管弦与打击乐器演奏)专业招收乐器种类为:小提琴、中提琴、大提琴、低音提琴、竖琴(限江苏省考生报考)、长笛、双簧管、单簧管、大管、萨克斯管、小号、圆号、中音号(限江苏省考生报考)、长号、大号(仅限外省考生报考)、打击乐(不含爵士鼓等流行打击乐);
音乐表演(钢琴与键盘乐器演奏)专业招收乐器种类为:钢琴、手风琴;
音乐表演(流行音乐演奏)专业招收乐器种类为:电吉他、电贝司、爵士鼓、爵士低音提琴、萨克斯管、爵士小号、爵士长号、流行键盘、爵士钢琴,双排键电子管风琴、古典吉他。
7、我校2020年舞蹈表演专业招收的舞种为:古典舞(含昆舞)、民间舞。
8、美术学、艺术设计学、广告学、艺术史论、文物保护与修复、美术学(文遗研究)、艺术教育、公共事业管理、文化产业管理、艺术管理专业,只招收普通类(非艺术类)或艺术兼文科、艺术兼理科考生,考生直接参加所属省文化高考,专业免试,依据各省普通类本科文科或理科分数线,按考生高考文化成绩择优录取。美术学、艺术设计学、艺术史论、文物保护与修复、美术学(文遗研究)均按艺术类专业学费标准收费。
9、外省考生绘画、中国画、雕塑、公共艺术、环境设计、视觉传达设计、服装与服饰设计、工艺美术、产品设计、艺术与科技、戏剧影视美术设计、摄影、动画、数字媒体艺术专业,统称为美术设计类专业,为合并考试,专业成绩通用。考生在专业考试报名时,选择美术设计类专业即可。
10、艺术类专业在外省不编制分省计划。各专业招生计划以上级批文为准,详见各省教育主管部门发布的招生计划专刊。
11、学费标准较终以江苏省发展和改革委员会核定的为准。
12、我校有关规定如与和考生生源地所在省招生主管部门关于2020年普通高校招生文件精神相抵触的,均以和考生生源地所在省招生主管部门文件为准。
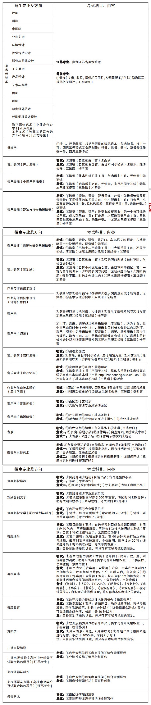
考试科目及内容

※注:
1、凡中央音乐学院、中国音乐学院、上海音乐学院、星海音乐学院、沈阳音乐学院、四川音乐学院、武汉音乐学院、天津音乐学院、西安音乐学院、南京艺术学院附中应届毕业生,毕业当年报考对应的音乐表演类主修专业,具有免专业考试初试资格(如仍参加初试,则视为考生放弃免初试资格,将以初试成绩确定是否进入专业考试复试),但仍需办理网上报名、缴费手续,并在完成网上报名缴费后同步上传所在附中注明主修专业证明材料电子版以便核验。在该专业初试结束前须将材料纸质版交至音乐学院、流行音乐学院考生咨询点,初试结束后按规定办理复试手续。
2、凡自备音乐的考生,请提供U盘,音频播放格式为MP3,并只存有本场考试相关音乐。
3、我校各专业考试科目均为科目,凡有缺考科目的,该专业成绩为不合格。
(表二)南京艺术学院高等职业教育学院在江苏省招生专业考试科目

报考时间及地点
(表二)南京艺术学院高等职业教育学院在江苏省招生报考地点、时间

优录政策
(一)考生报考我校按专业分择优录取的专业,对于外省考试院(或省级招办)投档的考生,凡专业成绩合格,文化高考成绩达所在省(自治区、直辖市)确定的普通类批次本科录取控制分数线,且志愿填报南京艺术学院的,优先录取。对于只设立本科一条线的省份,不享受优录。
考生报考我校按专业分择优录取的专业,对于江苏省考试院投档的考生,凡专业成绩合格,文化高考成绩(即语文、数学、外语三门原始分(不含附加分)与政策性奖励分、照顾分之和)达江苏省普通类本一文科省控线×90,且志愿填报南京艺术学院的,优先录取。
(二)音乐表演(声乐演唱、中国乐器演奏、管弦与打击乐器演奏、钢琴与键盘乐器演奏、流行演唱、流行演奏、音乐剧)、舞蹈表演、舞蹈编导、表演、播音与主持艺术专业前三名考生,志愿填报南京艺术学院,高考文化成绩可分别照顾本专业规定分数线的:名10、第二名8、第三名5。
(三)被南京艺术学院确定为舞蹈表演、音乐表演(声乐演唱、中国乐器演奏、管弦与打击乐器演奏、钢琴与键盘乐器演奏、流行演唱、流行演奏)专业“特优”考生,志愿填报南京艺术学院,高考文化成绩可照顾本专业规定分数线的20。具体报考和选拔及奖励办法见《南京艺术学院本科招生优秀新生选拔办法》。
有关说明
(一)考生于2020年4月中旬登录我校本科招生网(http://zhaosheng.nua.edu.cn/),进入“成绩查询系统”查询本人专业考试结果,打印成绩单。合格考生不再寄发专业合格证;
(二)专业考试合格的考生,按照所在省(自治区、直辖市)艺术类招生考试有关规定,在高考所在地报名,参加普通高等学校统一文化考试;
(三)报考我校的考生必须按照考生所在省的相关要求,填报高考志愿;
(四)报考我校的考生在参加文化考试时,外语语种不限,但进校后我校只提供英语、日语教学;
(五)新生入学进行体检,对患有疾病的新生,经校指定医疗单位诊断不宜在校学习,但短期治疗可达到国家规定的入学体检标准者,经学校批准暂不予注册,保留入学资格一年;
(六)三个月内对新生报考条件进行复查。如发现有虚假信息、隐瞒病史、考试作弊行为等不符合招生条件者,取消其入学资格,退回原地区或原单位;
(七)广播电视编导(高校中外学分互认联合培养项目)、影视摄影与制作(高校中外学分互认联合培养项目)新生入学后须配合学校办理赴美交流手续(两年)。
(八)学校设置多项奖助学金,激励学生勤奋学习。家庭困难的学生可申请勤工助学岗位;特困学生还可按照国家有关规定申请国家助学贷款。以上各项具体规定可登陆我院学生工作处网站查询,网址:http://xgc.nua.edu.cn/;
(九)本校招生信息均以本简章和学校招生网站上公布的信息为准,如遇有国家政策调整及其他变化,本校将于2020年6月初发布招生章程,并较终以国家、省相关规定为准。对非本校网站及宣传材料公布的南京艺术学院招生信息,我校将不承担任何法律责任;
(十)凡未尽事宜参照国家相关规定执行。
香港、澳门、台湾地区考生报考要求
1、港澳台地区考生可报考我校面向外省招生的在艺术类批次录取的专业。
2、报考我校的港澳台地区考生必须参加我校专业考试,考生只能选择南京艺术学院校本部参加考试,在我校其他参加考试的成绩无效。
3、港澳台地区考生专业考试报名、专业考试科目内容等要求均同于内地考生。
4、参加校考的港澳台地区考生必须于2019年12月20日-30日关注“南京艺术学院招生考试”微信公众号进行报名、缴费(微信报名、缴费系统关闭维护时间为每天的00:00—4:00)。缴费前请认真核对报考信息,因信息填写错误造成的后果由考生自负。
缴费成功后,无面试考试科目的考生于2020年1月8日至所报专业开考前一天,登录网上报名系统自行下载并打印准考证。笔试科目开考前一天考生可来校查看考场区域,并在开考前半小时进入考场参加考试,笔试科目开考15分钟后,考生不得进入考场。
有面试考试科目的考生必须于2020年1月5-6日先网上预约面试考试时间,预约完成后,1月9日至所报专业开考前一天,登录网上报名系统自行下载并打印准考证。有面试科目考试的考生必须于开考前一小时到达专业考试指定信息确认点候考,并进行考试。
考生参加专业考试时须携带本人身份证件(港澳地区考生持香港或澳门居民身份证和《港澳居民来往内地通行证》;台湾地区考生持具有在台湾居住的有效身份证明和《台湾居民来往大陆通行证》)、网上打印的南京艺术学院专业考试准考证。
网上报名、选报专业及网上缴费时间截止至2019年12月30日18:00,逾期不予补报(现场不接受报名及现金缴费)。考生网上确认缴费后不予退费。预约面试时间截止至2020年1月7日18:00,报考专业需要预约面试考试时间的考生,未在规定时间内进行网上预约考试时间,对考生参加考试造成影响的,后果由考生自行承担。
5、招生名额及录取办法
招生名额:10人;
录取办法:对参加我校艺术类专业校考专业成绩合格,文化成绩达中华人民共和国普通高等学校联合招收华侨港澳台学生办公室(以下简称“联招办”)划定的普通高等学校联合招收华侨港澳台学生录取较低分数线的考生,按照考生的文化成绩从到低分择优录取。
6、专业考试合格的港澳台地区考生,须按规定时间参加联招办组织的文化课考试。考生可登陆联招办网站(www.ecogd.edu.cn)查看招生简章并进行报名。联招办联系电话:86-20-89338633转7。
外籍人士报考要求
外籍人士报考我校,请与我校国际教育学院联系,联系电话:025—83498218。
本文系 网站编辑转载,转载目的在于传递更多信息。如涉及作品内容、版权和其它问题,请在30日内与本网联系,我们将在第一时间删除内容!































































