天津音乐学院发布2021年本科招生简章
- 预约测评
- 提交
天津音乐学院2021年本科招生简章
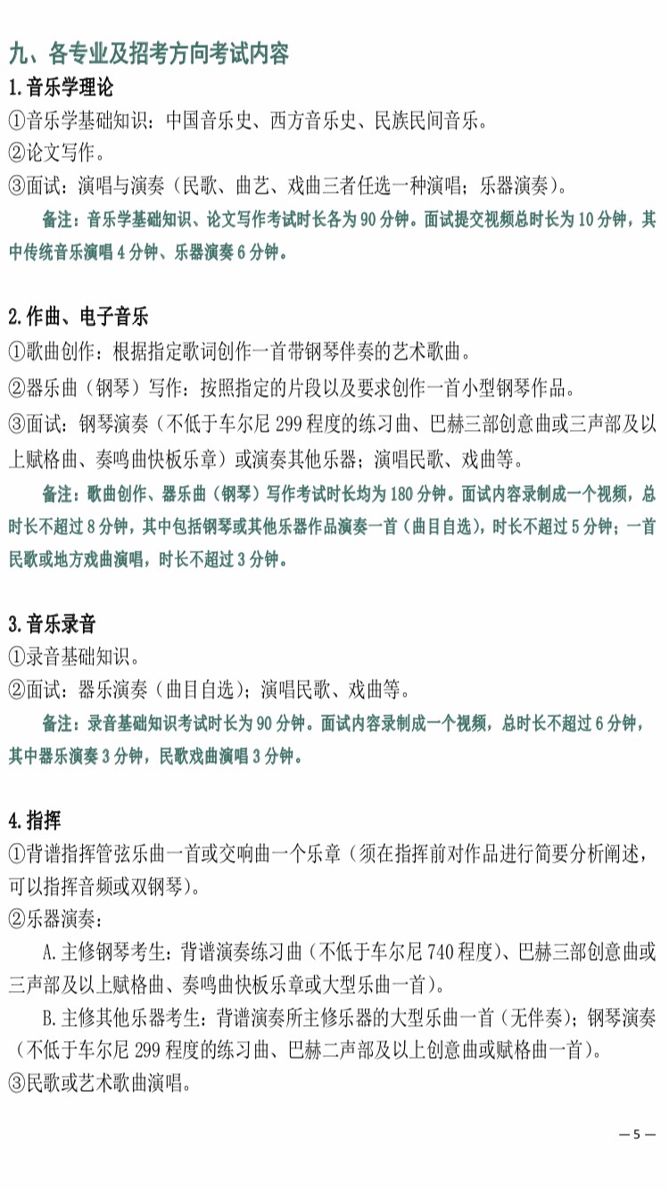
小音解读天津音乐学院
2021年校考变化及重要信息
*2021年校考安排:
考试方式:所有专业与招考方向,均采取线上提交视频、线上笔试的考试方式。
网上报名时间:2021年2月17日9:00-2021年2月20日17:00
时间:2021年2月21日 9:00 - 2021年2月22日17:00
正式考试时间:2021年2月23日9:00-2021年2月27日17:00
视频上传平台及线上笔试要求等暂未公布
*2021年各院系招生人数变化
天津音乐学院2021年招生总人数不变,各专业具体招生人数发生变化,如下:
艺术管理系:总招生人数不变,音乐学(音乐商务与音乐传媒)2020年招生90人,2021年招生88人,减少2人。音乐学(音乐批评)2020年招生5人,2021年招生7人,增加2人。
作曲系:作曲与作曲技术理论(指挥)2021年招生2人,2021年招生3人,增加1人。
管弦系:音乐表演(中提琴)2020年招生6人,2021年招生8人,增加2人。音乐表演(竖琴)2020年招生2人,2021年招生1人,减少1人。
现代音乐系:音乐表演(现代萨克斯管)2020年招生5人,2021年招生3人,减少2人。














本文系 网站编辑转载,转载目的在于传递更多信息。如涉及作品内容、版权和其它问题,请在30日内与本网联系,我们将在第一时间删除内容!































































