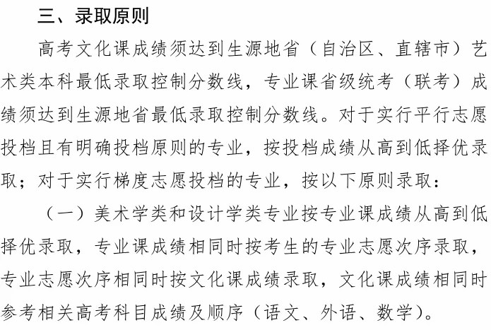
齐齐哈尔大学2021年音乐类招生简章
- 预约测评
- 提交
齐齐哈尔大学2021年音乐类招生简章






本文系 网站编辑转载,转载目的在于传递更多信息。如涉及作品内容、版权和其它问题,请在30日内与本网联系,我们将在第一时间删除内容!
齐齐哈尔大学2021年音乐类招生简章






本文系 网站编辑转载,转载目的在于传递更多信息。如涉及作品内容、版权和其它问题,请在30日内与本网联系,我们将在第一时间删除内容!
琵琶艺考导师
中央音乐学院硕士
琵琶艺考培训导师李叶丹:十大青年琵琶演奏家,美国PIVD国际大赛金奖兼大赛总冠军;熟练掌握琵琶传统平湖派、浦东派、汪派等几大主要流派之经典作品,担任北京联合大学特长生招生考试民乐类评委。
点点taptapBET下载
古琴艺考导师
中央音乐学院硕士
古琴艺考培训导师刘珏萱:中央音乐学院古琴专业硕士;曾获全国首届古琴大赛银奖,美国首届PIVD艺术大赛银奖,北京市艺术大赛一等奖。
点点taptapBET下载