北京师范大学2021年音乐类招生简章
- 预约测评
- 提交
作为培养“人类灵魂工程师”的摇篮,师范类院校一直是有志成为教育工作者的学生的求学圣地。老师也因为稳定性和社会认可度高,很受家长和孩子的青睐。
近日,有很多音乐艺考生和家长都询问关于师范类学校的问题。那么,什么样的师范类院校属于好的高校?音乐生如何选才能成为大赢家?
排名前十的师范类院校

这十所院校实力有目共睹,是目标为师范院校的考生心目中的不二之选,其中2021年仅剩北京师范大学继续组织校考,其他院校使用统考成绩录取。众所周知,使用统考成绩录取的院校,招生名额本身有限再划到招生省份仅有个位数,再加上音乐统考本科平均高达85,要靠统考成绩被以上学校录取,文化成绩要在音乐考生中排50名以内,联考成绩排名要更靠前,可谓难上加难。
相比之下,如果你获得了北京师范大学校考合格证,意味着你较低的录取几率是25,因为合格证与招生计划的比例是4:1。而且一定会有校考合格考生因为不同的原因放弃一些学校,或因获得多所高校的合格证,或因文化成绩、外语成绩没过线,或已经被前面的批次录取了。因此,在高考志愿之后的录取当中,校考院校的竞争比联考院校竞争小很多。如何选择才能成为较后赢家,相信你心里已经有了答案!看看北师大2021年音乐类招生简章。
北京师范大学2021年音乐类招生简章
小音划重点!
报名及初试缴费时间:2021年1月21日11:00前
音乐类校考方式:初试提交视频,复试现场考
初试提交视频时间:2021年1月22日10:00起-1月31日10:00前,详细要求以在线考试系统说明为准
复试考试时间:预计3月中下旬
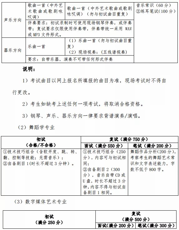
音乐学专业:钢琴、声乐(仅招美声唱法、民族唱法)、 器乐(仅招琵琶、二胡、古筝、笛子)








本文系 网站编辑转载,转载目的在于传递更多信息。如涉及作品内容、版权和其它问题,请在30日内与本网联系,我们将在第一时间删除内容!































































