校考 | 大连艺术学院2022年本科招生简章
- 预约测评
- 提交
大连艺术学院2022年
艺术类专业考试(校考)报名公告




大连艺术学院2022年艺术类招生简介
大连艺术学院是经教育部批准独立设置的全日制普通本科高校,是辽宁省唯一一所综合性全日制高等艺术院校。学校始终坚持社会主义办学方向,以立德树人为根本任务,以办党和人民满意的艺术大学为宗旨,以“明德、精艺、崇实、尚美”为校训、以“三个一切”(一切为了学生、一切为了教学、一切为了学校发展)为办学理念,突出实践育人办学特色,构建了“舞台上、灯光下、一生多师”的创新型艺术人才培养模式。学校注重拓展学生的国际视野,与法国亚眠大学、泰国格乐大学开展国际合作办学,分别设立了“丝路·青春国际艺术学院”,打造了学士、硕士、博士的国内国外一体化人才培养体系。学校在中国校友会网“中国艺术类民办大学排行榜”中位居前列,在国内外享有较高声誉。
学校现有“两区一园”,即同汇路、东北大街两个校区和文化科技创意园,分别位于开发区同汇路19号和开发区东北大街92号,校区总占地面积约72万平方米。教学设施设备完善,馆藏图书资源丰富,建有校内外实习实训基地200余个。学校师资力量雄厚,现有教师1100余人,硕士博士占比为80%以上,高级职称占比30%以上。学校设有音乐学院、乐队学院、戏剧影视与传媒学院、艺术设计学院、美术学院、服装学院、文化艺术管理学院、舞蹈学院、马克思主义学院、创新创业学院、凤凰书院、继续教育学院、国际教育学院13个二级学院,共有艺术学、文学、管理学、工学、教育学等5个学科门类34个本科专业和18个专科专业,在校生规模13000余人。
学校构建了以剧目创作为基础的“学、练、创、演、赛”一体化的艺术实践教学体系。学校与中央广播电视总台及辽宁电视台共建实习实训平台,师生们经常参加央视和辽宁卫视主办的重大节庆晚会节目的录制、采编、导播和演出等顶岗实习实训工作。近年来,持续打造了系列大型原创剧目——“和平三部曲”(《汤若望》《樱之魂》《和平颂》)、“青春三部曲”(《丝路·青春》《追梦·青春》《梦想·青春》),先后登上国家大剧院和人民大会堂的舞台。尤其是思想政治理论课原创音乐剧《追梦·青春》,通过舞台演出与网络直播创造了辽宁省100多所高校师生100余万人在线同上一堂思政大课的盛况。人民日报、新华社、光明日报、经济日报、辽宁日报、中央广播电视总台、辽宁电视台等100多家媒体进行了报道,产生了广泛的社会影响。2020年,学校以“大思政”理念为引领,用抗击疫情激发创新动力,将思想政治教育融入疫情防控全过程。为了向抗疫逝去的英雄和奋战在抗疫一线的医护人员致敬,创作了大型舞台剧《梦想·青春》,该剧于2020年10月5日在大连开发区大剧院成功首演,将抗击新冠疫情过程中发生在大艺校园里的真人、真事、实情、实景搬上了舞台,是一部传承青春与大爱精神的原创抗疫题材思政舞台剧。演出后,不少专家、学者都认为《梦想·青春》是进一步推动高校思想政治工作创新发展的具体举措,是学校多年来坚持思想政治教育与艺术专业教育相结合的优秀成果,体现了高校思想政治工作因事而化、因时而进的要求。中央广播电视总台、新华网、光明日报、人民网、中国教育报等多家媒体进行了报道。
为庆祝中国共产党成立100周年,按照习近平总书记“学党史、悟思想、办实事、开新局”和“要鼓励创作党史题材的文艺作品”的指示精神,大连艺术学院倾力打造了原创音乐剧《信念·青春》。该剧已被中共辽宁省委宣传部、辽宁省文化和旅游厅列入“辽宁省庆祝中国共产党成立100周年优秀舞台艺术作品展演”活动,被中共辽宁省委教育工委列为全省高校党员开展党史学习教育工作安排内容之一,被大连市委宣传部列为全市党史学习教育重点文艺创作项目。该剧于2021年5月14日在大连开发区大剧院成功首演,它从“理想信念”这个共产党人安身立命的根本问题切入,以“演一次英雄,一辈子活出英雄气概”为精神内核,教育引导广大新时代青年学子赓续中国共产党的精神血脉,补精神之钙,荡思想之尘,让红色基因、革命薪火代代传承,为中华民族复兴伟业打牢信念根基。再次创造了100多所高校100多万青年学子同上一堂思政大课的壮举,100多家主流媒体进行了报道。
为了深入贯彻落实习总书记在中国文联十一大、中国作协十大开幕式上的讲话精神,“把有筋骨、有道德、有温度的东西表现出来”,大连艺术学院倾力创排校园抗疫纪实舞台剧《拥抱·青春》。该剧于2021年12月24日在大连开发区大剧院成功首演,剧目以 11 月大连庄河突发疫情,大艺人弘扬伟大的抗疫精神,积极响应习近平总书记对新时代青年提出的要求,“青年一代有理想、有本领、有担当,国家就有前途、民族就有希望”,展示了听党话、感党恩、跟党走,校园抗疫中可信、可爱、可敬的师生精神风貌。12月28日,中央电视台《朝闻天下》栏目报道了我校纪实舞台剧《拥抱·青春》的首演盛况。本剧是全国首部反映高校抗击新冠肺炎疫情主题的纪实舞台剧,也是大连艺术学院继“和平三部曲”“青春四部曲”之后,8年创排的第8部剧目。
学校坚持质量立校,教学与科研成果丰硕。近3年来,获得省级教学成果奖39项,获批省级精品课6门、省级教改项目80余项。国家级一流本科专业建设点1个:文化产业管理;省级一流本科专业建设点8个:音乐表演、服装与服饰设计、艺术设计学、绘画、舞蹈表演、音乐学、环境设计、视觉传达设计。城市文化品牌策划、创意立裁、和声学基础、新闻学概论等24门课程被认定为省级一流本科课程;2人被评为省级本科教学名师;时装与时尚产业学院获批省级现代产业学院;获批省级新文科教改项目2项、入选新文科智库1人。大连艺术学院文化科技创意园入选第五批全国创业孵化示范基地。“互联网+”大赛取得重大突破,获得国赛银奖1项、铜奖1项,省赛金奖1项;获得挑战杯省赛金奖1项、银奖1项、铜奖11项;获批辽宁省校际联合培养项目30项。学校获批国家艺术基金6项、国家社科基金重大课题子课题1项;获批辽宁省高等学校新型智库3项、大连市社科联经济社会发展研究基地2个,教育部、文旅部课题8项;省级课题立项97项;获得专利、著作权共计234项;出版教师个人著作111部;省级以上优秀论文获奖41篇;省级以上艺术作品获奖400余项。在全国大学生艺术展演活动中,获得奖项30个;在全国职业技能大赛中,获得国家级奖项6个、省级奖项29个。获批2个省级实验教学示范中心、9个省级大学生校外实践教育基地、12项校际合作项目。
学校荣获辽宁省“党史教育基地”和中国民办教育协会授予的“党建特色项目建设基地”称号,被中共辽宁省委授予“辽宁省高校先进基层党组织”“辽宁省先进基层党组织”称号。学校在创新创业领域勇于探索,成绩斐然,获评“全国创新创业典型经验高校50强”“辽宁省深化创新创业教育改革示范学校”。学校文化科技创意园被文化和旅游部(原文化部)授予“文化产业双创扶持单位”,被科技部评定为“国家级众创空间”,被辽宁省教育厅授予“辽宁省大学生创新创业示范基地”等荣誉称号,入选全国创业孵化示范基地。
学校传承与弘扬中华优秀文化和美学精神,践行“思政铸魂、立德育人、大爱情怀、守正创新”的大艺精神,着力打造实践教学体系、“大思政”教学体系、创新创业教育体系,致力培养德智体美劳全面发展的社会主义合格建设者和可靠接班人,扎根辽宁、辐射东北、面向全国,按照“十年打基础,二十年出风采,三十年实现大艺梦”的发展规划,努力建成“学生向往、教师幸福、社会尊重”享誉国内外的一流民办高校,为建设高水平应用型艺术大学而不懈努力!
一、招生对象与报名条件
1.热爱祖国,拥护党的四项基本原则,品德优良,遵纪守法,身体健康的普通高中毕业(含艺术中专毕业)或具有同等学历者。艺术类考生须具有一定专业素质和专业基础。
2.本科模特类专业要求考生身高:女172cm以上(平面模特165cm以上),男185cm以上(平面模特182cm以上)。
3.美术类专业要求考生无色盲、色弱。
4.不限语种,学校公共课的外语课程只设英语教学。
二、本科专业介绍
1.音乐表演
设有声乐演唱、乐器演奏、键盘乐器演奏3个招考方向。
音乐表演(声乐演唱):本招考方向培养德、智、体、美、劳全面发展,具备音乐表演(美声唱法、民族唱法)方面的基本知识和专业技能,能在文艺表演团体、文化馆站、艺术院校、中小学从事声乐演唱、专业教学和群众文化管理等工作的应用型创新人才。
专业主干课程:视唱练耳、基本乐理、和声学基础、曲式与作品分析、中国音乐史、西方音乐史、声乐演唱专业课、合唱与指挥基础、钢琴伴奏艺术等。
音乐表演(乐器演奏):本招考方向培养德、智、体、美、劳全面发展,具备音乐表演(西洋管弦、中国民族乐器)方面的基本知识和专业技能,能在文艺表演团体、文化馆站、艺术院校、中小学从事乐器演奏、专业教学和群众文化管理等工作的应用型创新人才。
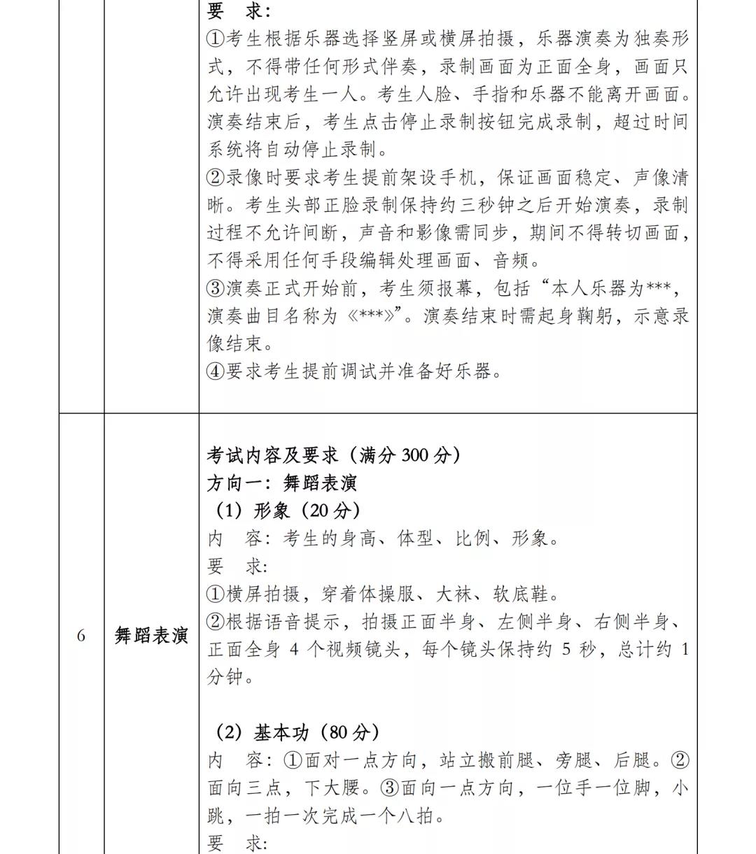
专业主干课程:视唱练耳、基本乐理、和声学基础、曲式与作品分析、中国音乐史、西方音乐史、器乐演奏专业课、小组课、合奏课、第二乐器技能演奏等。
音乐表演(键盘乐器演奏):本招考方向培养德、智、体、美、劳全面发展,具备音乐表演(键盘乐器演奏)方面的基本知识和专业技能,能在文艺表演团体、文化馆站、艺术院校、中小学从事键盘乐器(钢琴、手风琴、巴扬、双排键等)演奏和专业教学等工作的应用型创新人才。
专业主干课程:视唱练耳、基本乐理、和声学基础、曲式与作品分析、中国音乐史、西方音乐史、键盘专业课、钢琴伴奏艺术、钢琴重奏与协奏、钢琴教学法等。
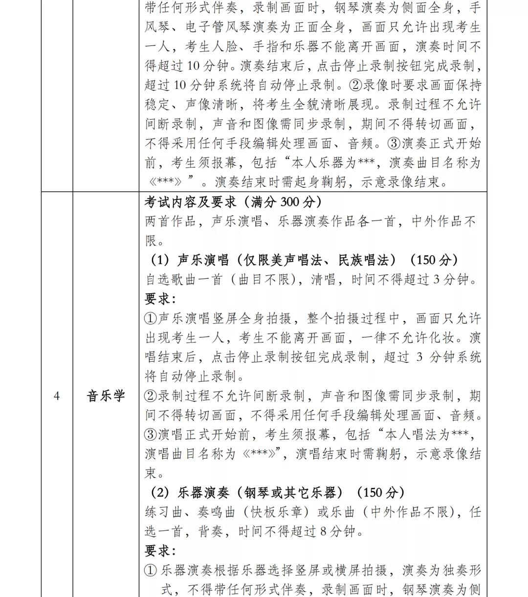
2.音乐学
本专业培养德、智、体、美、劳全面发展,具备音乐教育方面的知识和能力,能在中小学、社会音乐团体、文化馆站、科研单位和出版、广播影视部门从事音乐教学、研究等工作的应用型创新人才。
专业主干课程:视唱练耳、基本乐理、和声学基础、曲式与作品分析、中国音乐史、西方音乐史、声乐/钢琴专业课、音乐律动实践教学、合唱与指挥基础、弹唱、音乐教学法等。
3.流行音乐
本专业培养德、智、体、美、劳全面发展,具备流行音乐专业基本知识和专业表演、教学、创作能力,能在专业文艺团体、艺术院校、文化馆站、传媒机构、社会团体等部门及相关文化艺术企事业单位,从事流行音乐表演、教学、创作等工作的应用型创新人才。
专业主干课程:视唱练耳、基本乐理、和声学基础、曲式与作品分析、流行音乐史、歌曲作法、流行演唱专业课、流行乐器演奏专业课、合奏课、剧目排练、舞蹈、录音实践、流行音乐鉴赏、第二乐器技能演奏、钢琴集体课、合声等。
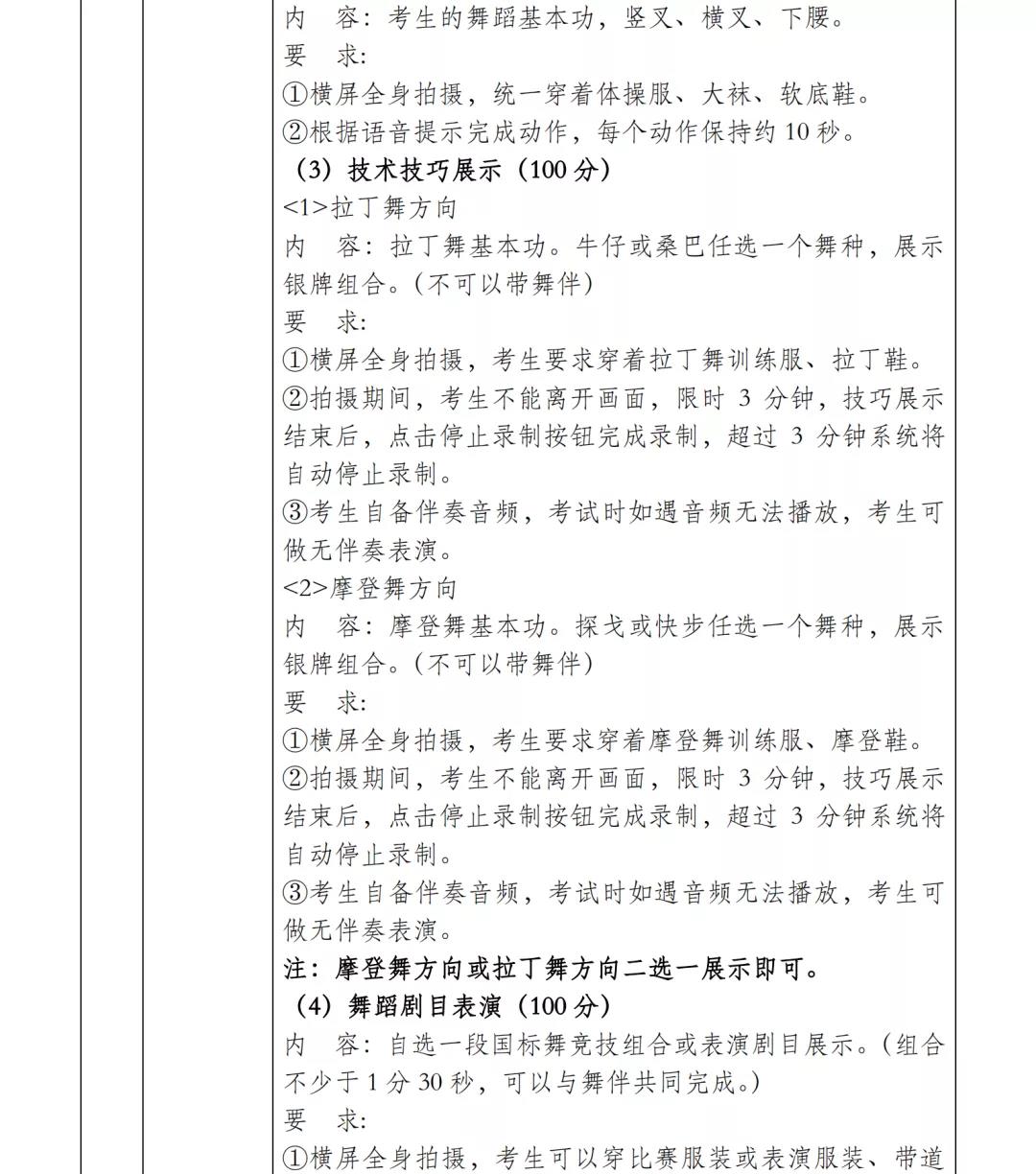
4.舞蹈表演
舞蹈表演专业培养德、智、体、美、劳全面发展,具备舞蹈表演方面的知识和技能,主要从事不同层次的舞蹈表演,以及与舞蹈表演相关的教学、研究等工作,具有较高的文化修养,较强的审美感受力和创造性思维的高素质应用型创新人才。
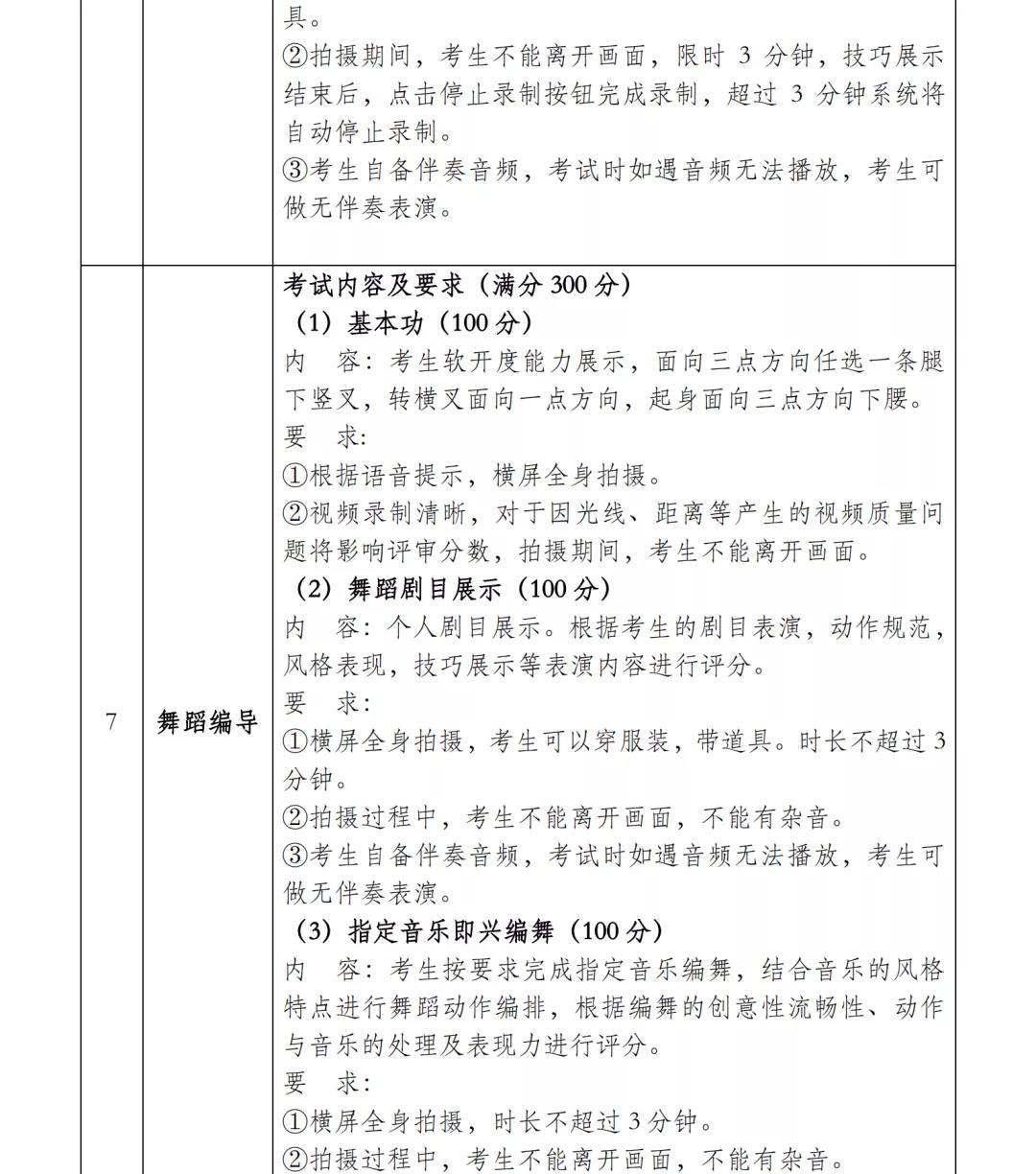
专业主干课程∶基本技能训练课程:芭蕾舞、中国古典舞基本功训练等;舞蹈表演核心课程:民间舞、身韵、教学剧目、国际标准舞(国标舞方向)等不同风格舞种训练课程;基础理论课程:舞蹈概论、舞蹈教学法等课程。对主修不同舞种的学生课设置相应的主修课程。
5.舞蹈编导
本专业培养德、智、体、美、劳全面发展,具备舞蹈编导方面的基本知识和能力,能在文艺单位、文化馆站、中小学、艺术普及部门等,从事舞蹈和舞剧编创、专业教学等工作的应用型创新人才。
专业主干课程:基本技能训练课程:芭蕾舞、中国古典舞、现代舞基本功训练、舞蹈素材等;舞蹈编导核心课程:舞蹈编导、导演与排练;基础理论课程:中外舞蹈史、舞美与灯光、舞蹈概论、舞蹈作品赏析等。
6.表演
设有影视表演招考方向。
表演(影视表演):本招考方向培养德、智、体、美、劳全面发展,具备戏剧(影视)表演方面的知识与能力,能在社会文艺团体、艺术院校、艺术馆、电台、电视台、影视公司、演艺机构和群众艺术等机构从事表演、策划、组织、创编、专业教学等工作的应用型创新人才。
专业主干课程:台词、形体、声乐、表演、中国戏剧史、外国戏剧史、影视配音、镜头前表演等。
表演:
本专业培养德、智、体、美、劳全面发展的,具备从事服装表演与时尚编导、模特教育、服装设计等方面的综合知识和能力,掌握服装表演展示、服装表演策划与编导、时尚产业运作的基本知识,同时培养广阔的审美视野、深度的艺术修养、良好的综合沟通力和系统的服装设计基础能力,能在时尚领域、模特经济管理、商务礼仪、服装设计与管理、形象设计领域等相关企事业单位从事策划、教育、管理、设计等工作的高素质应用型创新人才。
专业主干课程:服装表演、服装设计、服装编导与制作、时尚品牌管理与推广、人物整体形象设计、立体裁剪(模特)。
7.广播电视编导
本专业培养德、智、体、美、劳全面发展,具备广播电视节目编导、策划、创作、制作等方面的专业理论知识与技能,较高的政治水平、理论修养和艺术鉴赏能力,能够在广播电视新闻机构及其他传媒、企事业单位从事广播电视节目策划、创作、编辑、制作、撰稿、音响设计以及宣传、管理、营销等工作的复合型、创新型人才。
专业主干课程:传播学概论、艺术学概论、广播电视概论、视听语言、摄影摄像技术、非线性编辑、剧本写作、纪录片理论与创作、电视节目包装等。
8.播音与主持艺术
本专业培养德、智、体、美、劳全面发展,具备广播电视播音学、新闻传播学、语言文学等多学科知识能力,能在广播电视台承担采、编、播一体化或从事播音主持以及从事与语言应用相关的播音教学、传播、新闻、公关等行业的高素质应用型创新人才。开设广播电视新闻播音、广播电视综艺主持、新媒体主持、播音教学、行政管理、涉外文秘6个专业方向。
专业主干课程:播音主持导论、传播学概论、新闻学概论、节目主持人概论、普通话语音与播音发声、播音创作基础、即兴口语表达、广播播音与主持、电视播音与主持、网络直播报道、新媒体主持、新媒体采编实务、配音艺术、新闻采访与写作、出镜记者现场报道、礼仪主持艺术、电视节目制作、非线性编辑等。
9.戏剧影视文学
本专业培养德、智、体、美、劳全面发展,具备戏剧、戏曲舞台、影视文学与诗歌小说创作基本理论知识与相关能力,能在文艺创作单位、专业剧团、广播电视台、影视传媒、广告公司等单位独立从事戏剧、电影、电视剧本、小说诗歌创作与评论,节目策划编导等工作,在剧院(团)或电视台、电影厂、编辑部等部门从事文学创作、编辑和理论研究工作,以及在国家机关、文教事业单位胜任与文字相关工作的,具有较高素质的复合型、应用型、创新型人才。
专业主干课程:艺术学概论、中国文学概论、外国文学概论、小说写作、中国戏剧史、外国戏剧史、古代文学、小品剧本创作、视听语言、舞台美术实践等。
10.影视摄影与制作
本专业培养德、智、体、美、劳全面发展,具备广博的科学文化知识、影视传播和影视艺术理论知识,具有创造性思维和艺术创造力,熟练掌握影视摄影技能和制作技巧,具有较强的新闻敏感和节目统筹、策划、编辑能力,影视摄影创作和后期制作能力的高级摄影师和影视编导制作人员;能够胜任广播电视新闻机构及相关传媒、企事业单位从事影视节目策划、创作、制作,以及宣传、管理、营销等工作的高素质应用型创新人才。
专业主干课程:摄影基础、短片创作、电视节目包装、文案写作、影视导演基础、短片创作、摄像技术、无人机理论与实践等。
11.戏剧影视美术设计
本专业培养德、智、体、美、劳全面发展,掌握戏剧影视美术的基本理论知识与专业技能,具备艺术创意、设计、制作或管理方面的相应能力,能够在文艺团体、影视公司、电视台、艺术院校等从事戏剧影视美术设计、制作、管理、教学的高素质应用型创新人才。
专业主干课程:舞台美术史、中外戏剧史、舞台设计基础、舞台灯光设计与应用、舞台人物造型基础、舞台美术设计、计算机辅助设计、道具设计与制作、导演基础、演出制作与宣传、舞台管理、特效化妆等。
12.动画
本专业培养德、智、体、美、劳全面发展,能够掌握影视动画设计、创作的基本技能,满足5G环境下新媒体行业、影视行业、动画行业、交互等领域的需求。能在教育系统、影视传媒、动画制作、游戏制作、报社、杂志社、玩具公司等领域,从事教学、策划、创意、导演、编剧、设计、制作、衍生品开发等工作的应用型、复合型、高级技能型人才。
专业主干课程:设计素描、色彩构成、动画速写、摄影、动画概论、剧本故事版、动画分镜头设计、动画运动规律、影视后期编辑、网络动画、三维动画基础、二维造型基础、定格动画基础、插图绘本基础、动态广告制作、网络游戏设计、动画周边产品设计等。
13.美术学
美术学专业培养德、智、体、美、劳全面发展、具备美术学理论知识和专业技能,能在博物馆、美术馆、教育培训机构、中小学、艺术研究机构,从事美术学领域的艺术创作、美术评论、艺术编辑、艺术管理、美术教育教学以及科研、策划、文案等方面工作的高素质应用型人才。
专业主干课程:中国美术史、外国美术史、民间美术、辽南民间艺术研究、人文经典与研究、专业策展、艺术考古与文化遗产、板书设计、中小学美术教育研究、学术论文撰写、教育教学知识与能力实践研究、风景写生等。
14.绘画
本专业培养德、智、体、美、劳全面发展的、具备绘画基本创作能力,掌握绘画造型、技法、色彩表现等专业技能,了解世界美术发展脉络及方向,能在画院、美术馆及教育机构、出版社、文化宣传等单位,从事绘画、教学、设计、编辑、艺术辅导、宣传等方面工作,以及具备一定创新创业能力和升学能力的应用型创新人才。
专业主干课程:油画静物、油画全身像、油画人体、版画基础、黑白木刻、绝版油套、套色版画训练、油画综合材料、油画综合训练、版画综合材料、版画综合训练、风景写生等,其中套色版画训练与油画综合训练为省级一流课程。
15.雕塑
本专业是培养德、智、体、美全面发展的,掌握雕塑的基本理论知识,具备雕塑基本造型能力、雕塑材料语言创作应用、数字雕塑技术运用与研发,陶瓷艺术创作等综合能力,能在国家经济文化建设中雕塑专业相关领域和行业,如美术馆、美术教育部门、雕塑工程设计公司、新媒体动画游戏公司,AI,VR,AR等新技术公司,艺术区以及居民社区,从事雕塑设计、制作、创作、教学、新技术研发等方面工作的高素质应用型创新人才。
核心课程:具象造型方向:泥塑人体、泥塑人物、浮雕、传统雕塑;材料语言方向:木雕制作、石雕制作、金属雕塑制作;公共艺术方向:造型应用,数字雕塑;陶瓷造型方向:陶瓷成形工艺、陶瓷材料研究、烧成工艺、实验陶艺。特色课程:创新创业综合训练课、冰雪雕塑、材料项目实践、材料创作、设计综合应用,跨媒介创作、陶瓷3D打印。
16.中国画
本专业培养德、智、体、美、劳全面发展,具备中国画基本理论知识和专业创作、实践教学等方面能力,能在中国画相关领域和行业,如画院、美术馆、文化馆、美术教育机构、文化产业、出版社等领域从事中国画创作、教育教学、文化宣传、出版、文创、艺术品管理等方面工作,适应现代社会发展的高素质应用型创新人才。
专业主干课程:写意花鸟临摹、工笔花鸟临摹、工笔人物临摹、工笔人物写生、写意人物写生、山水临摹、花鸟创作训练、山水创作训练、人物创作训练等。
17.书法学
本专业培养德、智、体、美、劳全面发展,了解中华民族传统文化精神,掌握书法学理论知识和书法基本创作实践、教学、研究等方面的能力,能在书法学相关艺术领域和行业,如:书法教育单位、书画院、美术馆、出版单位等从事书法教学、书法创作、书法研究等方面工作,适应现代社会发展的高素质应用型创新人才。
专业主干课程:篆书临摹、隶书临摹、楷书临摹、行书临摹、草书临摹、篆刻临摹、书法创作、经典碑帖技法训练、书法课堂教学技能训练等。
18.视觉传达设计
本专业培养德、智、体、美、劳全面发展,集传统平面(印刷)媒体技术和现代数字媒体技术于一身,掌握视觉传达设计专业必备的基本理论和基础知识,实现有效信息传达,能在广告创意公司、展览公司、网络公司、媒体制作公司等企业及电视传媒、出版等领域从事视觉传播方面的设计与策划工作的应用型创新人才。
专业主干课程:标志设计、文字设计、展示与陈设、信息可视化设计、广告策划与设计、书籍装桢设计、网页设计、包装设计、品牌形象设计等。
特色课程:文化创意产业传播、商业应用实践等。
19.环境设计
本专业培养德、智、体、美、劳全面发展,具有强烈的责任意识、问题意识、科学的理性精神、领先的审美判断、系统的专业知识及综合应用知识的能力,掌握相应的设计思维、表达、沟通和管理技能,能够推动专业发展,从事设计、策划、施工组织、项目管理相关工作,具备自主创业能力,适应不断变化的经济和产业格局和我国社会主义现代化建设需要的高素质应用型创新人才。
专业主干课程:室内外工程制图、材料与构造、计算机三维效果图表现、建筑空间设计方法、办公空间设计、广场景观设计、商业街设计、设计思维方法与手绘图解等。
特色课程:透视基础与手绘表现、建筑设计基础与模型制作、创新创业综合训练课。
20.产品设计
本专业培养德、智、体、美、劳全面发展,具备集产品企划、产品外观造型设计、产品数位模型输出、产品开发设计及市场调研等方面的综合知识和能力,能在产品制造企业设计部门、产品设计公司、模型制作公司等相关企事业单位从事产品开发与设计、工业设计呈现等工作,具有创新精神、团队意识、设计整合和实践能力的高素质应用型创新人才。
专业主干课程:人机工程学基础、仿生学设计基础、机械形态基础。
核心课程:电子产品造型设计、电器产品造型设计、专项器械造型设计、交通工具数字化建模、交通工具专题设计、概念交通工具造型设计、家具专题设计等。
21.服装与服饰设计
本专业培养德、智、体、美、劳全面发展,具备从事服装与服饰创新设计、品牌策划与开发、整体人物形象设计等方面的综合知识和能力,具备较强的市场洞察意识和市场竞争能力,掌握服装与服饰市场基本运作知识,把握时尚潮流并进行流行预测的基本方法,能在服装或服饰艺术设计领域、服装与服饰文化创意产业、品牌策划工作室、整体人物形象策划领域等相关企事业单位从事设计、创意、策划、管理等工作的高素质应用型创新人才。
根据企业与就业需求服装与服饰设计专业分为女装设计、男装设计、服饰品传承与创新设计、服装产品与企划、人物形象设计、影视与戏剧服装设计六个方向
专业主干课程:服装设计、服装结构制图、服装工艺学、服饰设计与制作、创意立裁、服装CAD(设计/制版)、成型针织设计与工艺、人物整体形象设计、设计策划与实践等、影视发型与饰品制作。
22.工艺美术
本专业培养德、智、体、美全面发展的工艺美术人才,培养具备掌握中国传统工艺美术、设计文化特色的专业理论知识、具有扎实的设计制作相关专业能力的人才。能在现代纤维工艺、皮革工艺、金属工艺、陶瓷工艺等领域从事工艺美术品设计管理、实践制作、创新创业等工作,满足未来可持续发展的社会就业市场对工艺美术的人才需求,培养工艺美术专业相关的高素质应用型创新人才。
专业主干课程:皮雕设计、箱包设计与制作、床品设计、染缬工艺、金属锻造与錾刻、首饰设计与制作、玻璃工艺、陶瓷装饰技法、纪念品开发与设计等。
23.艺术设计学
本专业培养德、智、体、美、劳全面发展的,具备高尚道德品质和深厚文化艺术素养,掌握设计学科坚实的专业理论基础以及相对宽泛的专业知识和技能,并具有设计策划、综合创新、管理经营的能力,能在政府产业部门、文化创意事业单位、产品生产企业、市场流通行业、教育培训行业以及广告传媒、演艺娱乐、文博会展等相关专业领域从事策划、设计、管理、经营等工作的高素质复合型创新人才。
专业主干课程:书籍出版策划与设计、产品开发策划与设计、中国民俗艺术、品牌整合营销与设计、艺术市场与经营、主题活动策划与实施、设计管理、区域文化产品设计与传播、展览策划与组织等课程。
24.文物保护与修复
本专业培养德、智、体、美、劳全面发展,了解中华民族传统文化精神,掌握文物修复学理论知识和文物修复基本修复实践方面的能力,能在文博系统及艺术领域,如博物馆、图书馆、档案馆、美术馆、文物研究机构等从事文物修复、教学、研究等方面工作,适应现代社会发展的高素质应用型修复人才。
专业主干课程:文物学、文物保护学基础、书画立轴技艺、古籍装订与修复、书画册页装裱装帧、书画装裱材料染制、书画对联装裱技艺、传统手卷装裱修复等。
三、高职专科艺术类专业名称
1、音乐表演(声乐演唱)
2、音乐表演(乐器演奏)
3、音乐表演(键盘乐器演奏)
4、音乐表演(学前音乐指导)
5、视觉传达设计
6、服装与服饰设计
7、环境艺术设计
8、书画艺术
9、工艺美术品设计
10、广告艺术设计
11、室内艺术设计
12、人物形象设计
13、雕刻艺术设计
14、播音与主持
15、舞蹈表演
16、戏剧影视表演
17、影视动画
四、颁发毕业证书与学位证书说明
本科学生学习期满,成绩合格颁发大连艺术学院普通高等学校本科毕业证书。达到大连艺术学院学位授予标准的颁发大连艺术学院学士学位证书。
高职(专科)学生学习期满,成绩合格颁发大连艺术学院高职(专科)毕业证书。
五、收、退费等说明
1.学费、住宿费收取标准:
本科艺术类、本科普通类(含艺术教育专业)学费29700元/学年•生。高职专科艺术类专业、普通类专业学费27000元/学年•生。住宿费3000元/年—6500元/年可选。
2.学费和住宿费退费办法:
学校按辽价发[2011]53号文件规定执行。学生于开课一周内(含一周)提出退学的,退还学生已交纳的学费、住宿费;超过一周的,学校应自学生提出退学的下月起,按月计退学生剩余学费、住宿费。学生提出退学,以呈交书面申请之日起计算退费额。
3.学生可以申请国家奖学金(8000元/年)、省政府奖学金(8000元/年)、国家励志奖学金(5000元/年)、国家助学金(一等4400元/年、二等2750元/年)、学校综合奖学金、学校励志奖学金,还可以办理生源地信用助学贷款,学校通过爱心助学、勤工俭学等形式帮助其完成学业。国家奖助学金每年10月份评定并全校公示不少于5日。
六、本科新生奖学金颁发原则
1.本科音乐表演专业、流行音乐专业、表演专业、影视摄影与制作专业、舞蹈表演专业、绘画专业、中国画专业、雕塑专业、书法学专业、文物保护与修复专业、戏剧影视美术设计专业取得以下规定名次的新生可向学校申请新生奖学金。
2.凡上述专业的考生,属于省统(联)考的,其统(联)考成绩排名达到该省专业统(联)考前5名的报考我校,被我校录取并取得学籍给予五万元的新生奖学金;其统(联)考成绩排名达到该省专业统(联)考前6-10名的报考我校,被我校录取并取得学籍,给予三万元的新生奖学金;其统(联)考成绩排名达到该省专业统(联)考前11-20名的报考我校,被我校录取并取得学籍,给予二万元的新生奖学金;其统(联)考成绩排名达到该省专业统(联)考前21-30名的报考我校,被我校录取并取得学籍,给予一万元的新生奖学金。
3.凡上述专业的考生,参加我校组织专业加试的,其加试成绩排到参加我校专业加试所有考生前3名的报考我校,被我校录取并取得学籍给予三万元的新生奖学金。
4.以上专业新生奖学金的申请办理按学校有关规定执行。每年9月份评定并全校公示不少于5日。
七、录取办法说明
(一)严格执行各省级招生考试机构统一规定的批次设置及投档原则。
(二)录取原则及进档考生的专业安排办法
本科艺术类考生:
对我校设立专业加试的省份专业,根据教育部要求在各省统考成绩合格的前提下,只限专业加试合格考生报考。其他考生只限省级统(联)考专业合格者报考。在考生文化课成绩达到生源所在地艺术类文化课最低控制线的情况下,按照各省投档原则进行投档。对进档考生的录取办法如下:
1.音乐表演(乐器演奏招考方向)、音乐表演(声乐演唱招考方向)、音乐表演(键盘乐器演奏招考方向)、流行音乐、表演、影视摄影与制作、舞蹈表演、绘画、中国画、雕塑、书法学、文物保护与修复专业、戏剧影视美术设计专业按专业成绩录取。若专业成绩相同,则按文化成绩择优录取。若文化成绩相同,则艺术文或历史学科按语文成绩择优录取,艺术理或物理学科按数学成绩择优录取。
2.除绘画、中国画、雕塑、书法学、文物保护与修复、戏剧影视美术设计专业以外的美术类专业按照综合分1(综合分1=文化分*40%+专业分*60%)从高分到低分录取。若综合分1相同,则按专业成绩择优录取。若专业成绩相同,则艺术文或历史学科按语文成绩择优录取,艺术理或物理学科按数学成绩择优录取。
3.音乐学、舞蹈编导、广播电视编导、播音与主持艺术、戏剧影视文学专业按照综合分2(综合分2=文化分+专业分)从高分到低分录取。若综合分2相同,则按专业课成绩择优录取。若专业课成绩相同,则艺术文或历史学科按语文成绩择优录取,艺术理或物理学科按数学成绩择优录取。
4.对进档考生按照专业志愿优先原则录取。当第一专业志愿上线考生数多于计划招生数时:其他专业志愿不予考虑;当第一专业志愿上线考生数不足计划招生数时,其他专业志愿及服从调剂的所有考生按录取办法从高分到低分择优录取。
5.辽宁省本科批艺术类所有专业在第一阶段(实行平行志愿)投档录取。
高职专科艺术类考生:
取得省艺术类联(统)考专业合格证及各省属艺术院校相关专业考试合格证后,在高考文化课成绩达到生源所在地艺术类文化课考试规定分数线后,按照各省投档原则进行投档。对进档考生按照专业志愿优先原则录取,按专业课成绩排名。当第一专业志愿上线考生数多于计划招生数时:其他专业志愿不予考虑;当一专业志愿上线考生数不足计划招生数时,考生其他专业志愿为平行志愿,从高分到低分择优录取。达到计划名额时,若总成绩并列,则按文化课成绩择优录取。若文化课成绩并列,则艺术文或历史学科按语文成绩择优录取,艺术理或物理学科按数学成绩择优录取。
八、网络录制视频招生考试方案的相关政策
我校将根据各省教育考试院以及各省应对新型冠状病毒感染肺炎疫情工作领导小组指挥部要求,确定各省(市、区)考试专业、具体时间以及考试方式。拟定在河南、江西、黑龙江、安徽、山东、天津、陕西、内蒙古、山西、吉林、河北、江苏、广东省等部分省、市组织部分专业的本科艺术类专业考试(校考)。考试方式采取网络录制视频考试形式,具体省份及考试专业以各省考试院最终公布为准。
网络考试对专业的要求不变,我校各专业录取原则不变。考生通过网考app录制提交网络考试视频及作品。相关考试信息将通过校园网(网址http://www.dac.edu.cn/以及微信公众平台)陆续公布。
九、其他规定
1.身体健康状况要求:按照教育部、卫生部、中国残疾人联合会印发的《普通高等学校招生体检工作指导意见》执行。
2.高考加分项目及分值均不用于不安排分省招生计划的艺术类专业等招生项目。按省招考委关于加分、降分投档以及同等条件下优先录取等照顾录取规定执行。
3.新生入学三个月内进行全面复查,对专业不符合条件或考试有徇私舞弊等行为者,按有关规定处理。
4.根据大公发[2002]73号文件精神,辽宁省新生不再办理户口迁移。其他地区新生是否迁移户口,以学生户口所在地公安机关的规定为准。
十、注意事项
本招生简介如果与国家法律、法规或上级有关政策相抵触,以国家法律、法规和上级有关政策为准。我院招生专业及招生计划最终以各省、市、自治区招生办公室公布为准。
十一、联系方式
新校区电话:0411-39256115 39256116
传 真:0411-39256123
地 址:中国辽宁省大连市金普新区同汇路19号
邮 编:116000
网 址:
http://www.dac.edu.cn/
本文系 网站编辑转载,转载目的在于传递更多信息。如涉及作品内容、版权和其它问题,请在30日内与本网联系,我们将在第一时间删除内容!













































































