首都师范大学2022年音乐类招生简章

测试引导图片
  • 预约测评
  • 提交

首都师范大学关于2022年e0f音乐培训_音乐艺考培训学校-

在京外招生省份艺术类本科专业招生e0f音乐培训_音乐艺考培训学校-

继续使用省级艺术类统考(联考)成绩的公告e0f音乐培训_音乐艺考培训学校-

 e0f音乐培训_音乐艺考培训学校-

根据《教育部关于进一步加强和改进普通高等学校艺术类专业考试招生工作的指导意见》和《教育部办公厅关于做好2022年普通高校部分特殊类型招生工作的通知》,结合我校招生实际,经学校研究决定:e0f音乐培训_音乐艺考培训学校-

1、2022年音乐学(师范)、音乐表演、舞蹈学(师范)、录音艺术四个专业方向在京外招生省份继续使用省级统考(联考)成绩作为考生的专业考试成绩,不组织面向京外生源的校考。e0f音乐培训_音乐艺考培训学校-

2、2022年美术学(师范)、美术学类、设计学类三个专业方向在京外招生省份继续使用美术学和设计学类省级统考成绩作为考生的专业考试成绩,不组织校考。
学校将据此制定首都师范大学2022年艺术类本科各专业方向招生简章(另行公布),2022年艺术类本科专业招生工作依照招生简章执行。
 
特此公告。
 
首都师范大学招生办公室
2022年1月2日
 
首都师范大学初等教育学院2022年音乐学(初等教育,师范)本科专业招生简章(面向北京市招生)

 e0f音乐培训_音乐艺考培训学校-

首都师范大学创建于1954年,是国家“双一流”建设高校、北京市与教育部“省部共建”高校。学校是一所涵盖哲学、经济学、法学、教育学、文学、历史学、理学、工学、管理学、艺术学等门类的综合性师范大学,六十多年来已培养各类高级专门人才二十余万名,是北京市人才培养的重要基地。学校现有国家“双一流”建设学科1个,北京市共建学科3个,北京高校高精尖建设学科5个,博士学位授权一级学科18个,硕士学位授权一级学科25个。艺术类学科群入选北京高校高精尖学科。
初等教育学院以小学教师教育为特色,办学历史可追溯至1905年,孙敬修、张中行、欧阳中石等大师先后求学、任教于此。学院坚持“国际视野,本土实践,借鉴历史,面向未来”的办学理念,为集小学教师培养、小学教育研究、小学教育服务三位一体、本硕博多层次培养的教学研究型学院。学院构建了儿童取向的卓越小学教师培养模式,2007年小学教育专业首批入选国家级特色专业,2014年入选教育部首批卓越教师培养计划,2017年首批入选北京市重点建设一流专业,2018年作为联合认证“打样”单位首批通过教育部师范类专业认证(小学教育,二级),2019年入选“双万计划”首批国家级一流本科专业建设点,2020年首批获评国家一流本科课程。每年向北京市乃至全国小学一线输送各层次毕业生500余名,成为北京市基础教育的一支主力军。
学院拥有国内一流的教师队伍,坚持以高水平学科建设支撑高水平小学教师教育,建有“儿童与未来教育创新研究院”“中小学书法教育研究中心”等十余个研究机构,承担了多项国家和北京市重大课题及国家《小学教师专业标准(试行)》、《小学品德学科教师培训课程标准》等重点文件的制定工作;建设有首都师范大学附属小学发展共同体,支持指导18所附属小学建设发展;注重打造高水平国际交流与合作平台,近年来在校生出国交流支持力度增大,政策和配套资金保障到位,推进了办学国际化水平。
学院是“全国党建工作标杆院系”培育创建单位、教育部首批“三全育人”综合改革试点院系,获评全国教育系统先进集体;形成了以“爱心、童心、乐学、乐教”学子精神为特色的校园文化氛围,致力于培育具有卓越小学教师和未来教育家潜质的小学教育人才,毕业生受到首都基础教育领域广泛欢迎和好评。
音乐学(初等教育,师范)专业立足首都基础教育改革与未来教育发展的需要,传承百年师范精神,发挥首都师范大学音乐学(初等教育,师范)专业的传统办学优势,践行“德美、艺美、心灵美”德艺兼备的教育理念,以美育人、以文化人,培养能坚持以儿童为本、全面育人、素养深厚,具有国际视野和良好的音乐鉴赏力、表现力、创造力的小学音乐教育人才。本专业的毕业去向主要为小学音乐教育教学工作或升学深造。
 
一、招生计划及学费标准
 
 
招生专业、招考方向
专业考试形式
招生计划
学制
学费
音乐学(初等教育,师范)
校考,网络考试
25人
四年本科
师范专业,免收学费
 
二、报考条件
1.符合教育部2022年普通高等学校艺术类专业招生工作文件的要求,符合北京市2022年普通高等学校艺术类专业招生工作实施办法文件的要求。
2.考生身体健康条件应符合教育部、卫生部、中国残疾人联合会颁发的《普通高等学校招生体检工作指导意见》和《北京市教师资格认定体格检查标准(试行)》以及我校的专业学习要求:五官端正,无口吃。
 
三、报名及考试安排e0f音乐培训_音乐艺考培训学校-
 
专业名称
网上报名时间
网络考试时间
音乐学
(初等教育,师范)
2022年1月4日
至1月11日
1月13日至1月19日
1.考试采用网上报名,网络考试的形式进行。
2.报考音乐学(初等教育,师范)专业根据是否考察其他器乐分为两种考试方案,报名时只能选择一种方案参加考试。
3.网络考试包含模拟考试和正式考试。考生须先完成模拟考试,再进行正式考试。正式考试时,每个考试科目最多允许录制3次。1月19日24:00前未完成上传提交视为弃考。
 
四、报名及考试办法
1.报考音乐学(初等教育,师范)专业的考生,须在规定时间内网上报名、网上交费。
2.考试报名费100元,在网上报名时通过APP网上交费。网上报名没有名额限制。
3.我校艺术类校考报名、考试使用“艺术升”APP。考生在手机上安装APP、实名注册、按系统要求填写基本身份信息、上传报考资料、填报专业志愿信息并完成网上交费。详细流程、注意事项和要求,请查看我校本科招生网(bkzs.cnu.edu.cn)发布的《首都师范大学2022年艺术类本科专业校考网上报名及网络考试操作说明》(以下简称《操作说明》)。
4.考生填报各类信息时,应在系统中仔细核对,确认所有信息准确无误后再保存提交。考生须对所填信息的真实性和正确性负责,因考生上传报考资料有误或内容不符合要求,造成不能参加考试或不能向北京教育考试院上报成绩信息的,责任由考生本人承担。
5.网上交费:网上交费视为考生已确认所有报名信息无误。网上交费成功后,所有报名信息(包括考生姓名、基本身份信息、专业等)不能修改,所交费用不退。若网上交费不成功,则报名无效。
6.网上确认:考生无需网上确认,系统在报名截止后一天内自动批量确认。考生须在报名截止前完成“上传报考资料”步骤。报名截止后一天内对已上传的报考信息进行集中审核。报考资料审核不通过的考生无法进行网上考试。审核未通过的考生须尽快修改资料重新提交审核。因上传信息不合格、审核未通过影响考试的,由考生本人负责。
7.打印准考证:考试为网络考试,考生无需打印准考证,准考证号仅用于查询成绩,请考生记录并保存好。
8.网络考试:
(1)网络考试包含模拟考试和正式考试。考生须先完成模拟考试,再进行正式考试。
(2)考生须利用模拟考试功能测试考试设备、布置考试环境、熟悉考试流程、检查录像效果。模拟考试可重复进行,没有次数限制。模拟考试录制的视频不能上传提交,请注意区别模拟考试和正式考试。
(3)正式考试时,每个考试科目最多允许录制3次,录制的视频可以回看。请务必确认视频回放正常、确认视频内容无误后再上传提交。上传只能进行一次,已上传的视频无法替换。
(4)考生须在考试截止时间前通过APP录制和上传视频材料、填写信息。超过时间未完成上传提交视为弃考。考试截止前为上传高峰,请考生掌握好上传提交的时间,避开拥堵时段。
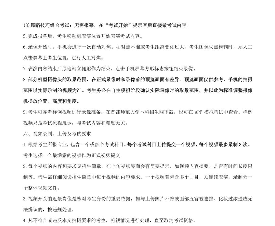
(5)具体每个专业需上传的视频数量,每个视频的内容要求,视频时间长度是否有限制,视频录制的技术要求,填写的附加信息等,见本简章中第五部分“专业考试内容要求”和我校本科招生网发布的《首都师范大学2022年艺术类本科音乐及舞蹈类专业校考视频拍摄要求》(以下简称《拍摄要求》)。
9.考生报名成功后,请保持报名信息中所留联系电话畅通,及时关注我校本科招生网发布的相关公告和APP推送的消息。
 
五、专业考试内容要求
1.考试科目及分数
专业
网络考试(上传视频材料)
音乐学
(初等教育,师范)
方案1
声乐2首曲目(视频1、2)
钢琴2首曲目(视频3、4)
方案2
声乐2首曲目(视频1、2)
钢琴1首曲目(视频3)
其他器乐1首曲目(视频4)
考试为网络考试(上传视频材料),均为技能测试。
考试科目为声乐、钢琴、其他器乐。考试有两种考试方案,考生只能选择其中一种。
专业成绩满分200分。
方案1:声乐100分、钢琴100分;
方案2:声乐100分、钢琴20分、其他器乐80分。
2.考试内容及要求
选择方案1的考生共上传4个视频:
视频1:声乐-曲目1;视频2:声乐-曲目2;视频3:钢琴-曲目1;视频4:钢琴-曲目2
选择方案2的考生共上传4个视频:
视频1:声乐-曲目1;视频2:声乐-曲目2;视频3:钢琴;视频4:其他器乐
提交的视频中曲目应该完整,录制时长不限。视频使用APP录制和上传,详细要求见《拍摄要求》。
·声乐:自选歌曲两首,不含通俗唱法,要求背谱。可以使用钢琴伴奏,不得使用伴奏带;如使用钢琴伴奏,伴奏人员和钢琴都须全程完全进入视频画面,且与考生同框。
·钢琴(方案1):演奏两首曲目:曲目1:练习曲;曲目2:乐曲一首(复调作品、奏鸣曲快板乐章或中外乐曲任选其一)。两首曲目均要求背谱。
·钢琴(方案2):演奏乐曲一首,曲目不限,要求背谱。
·其他器乐:演奏一首大型乐曲,要求背谱,不得使用任何形式的伴奏。
 
六、录取原则
1.我校音乐学(初等教育,师范)专业在北京只录取参加我校当年该专业校考且专业成绩合格的考生。
2.我校音乐学(初等教育,师范)专业选测科目为不限。
3.音乐学(初等教育,师范)专业录取排序规则如下:高考文化课成绩(含政策性加分)达到北京市艺术类本科录取控制分数线,按照专业校考成绩(按北京市高考文化课成绩满分折合)占50%,高考文化课成绩(不含政策性加分)占50%,两项相加计算综合分[综合分=专业校考成绩÷专业校考满分×高考文化课成绩满分×50%+高考文化课成绩(不含政策性加分)×50%],按照综合分从高分到低分排序,参考体检情况择优录取。综合分相同时,依次优先录取高考文化课成绩(含政策性加分)、语文、数学、外语成绩高的考生。
4.学校在录取时全面考察考生高考文化课成绩、专业成绩及体检等情况。填报我校多个艺术类专业志愿的,采用专业志愿优先方式进行录取。因考生填报志愿与校考合格专业不符,造成不能录取的,责任由考生本人承担。
 
七、其他说明
1.各位考生应详细阅读并充分理解、认可本简章所述的各项考试、录取规则等有关要求后再进行报名和确认。报名考试期间,请考生务必及时关注我校本科招生网发布的相关公告。
2.我校艺术类本科专业校考成绩发布时间另行发布,具体发布方式请关注我校本科招生网的公告。学校将考试合格名单报送北京市教育考试院,不再向考生寄发合格证。
3.毕业生就业执行国家和北京市当年的就业政策。师范生就业还须按照《北京市师范生公费教育实施细则》(京教人【2019】11号)文件要求执行。师范生须在入学前与学校和本市教育行政部门签订《北京市师范生公费教育协议书》。
4.使用APP录制视频时,不支持变焦、暂停、编辑等功能,只允许使用手机内置的摄像头和麦克风。拍摄的视频中,考生不得自报姓名或以其他任何方式出现考生个人信息。请考生严格按照《拍摄要求》进行考试,如提交考试视频不符合《拍摄要求》,将视情况进行处理,直至取消考生考试资格。
5.考生须诚信考试,严格遵守我校校考考试要求,对在考试过程中违规的考生,按照《国家教育考试违规处理办法》《普通高等学校招生违规行为处理暂行办法》等规定严肃处理。对有弄虚作假等作弊行为的考生,取消校考的报名和录取资格,同时通报省级招生考试机构。在新生入学后,我校将根据国家招生政策和录取标准对新生进行专业复查。凡发现存在提供虚假材料、替考、冒名顶替入学等违规行为者,一经查实,取消其入学资格或学籍;对涉嫌犯罪的,配合司法机关依法处理。
6.我校的公共外语只开设英语。
7.如遇有因疫情等不可抗力因素导致可能影响招生考试过程的情况发生,我校可根据情况调整及修改本招生简章,本招生简章解释权归首都师范大学招生办公室所有。
 
八、联系方式
首都师范大学校本部地址:北京市海淀区西三环北路105号
邮政编码:100048
本科招生网:http://bkzs.cnu.edu.cn
联系电话:010-68902995(招生办公室)/010-68907390(初等教育学院)
微信公众号:cnuzhaoban
e0f音乐培训_音乐艺考培训学校-

e0f音乐培训_音乐艺考培训学校-

e0f音乐培训_音乐艺考培训学校-

e0f音乐培训_音乐艺考培训学校-

e0f音乐培训_音乐艺考培训学校-

e0f音乐培训_音乐艺考培训学校-

e0f音乐培训_音乐艺考培训学校-

e0f音乐培训_音乐艺考培训学校-

e0f音乐培训_音乐艺考培训学校-

e0f音乐培训_音乐艺考培训学校-

e0f音乐培训_音乐艺考培训学校-
 e0f音乐培训_音乐艺考培训学校-

e0f音乐培训_音乐艺考培训学校-

e0f音乐培训_音乐艺考培训学校-

e0f音乐培训_音乐艺考培训学校-

e0f音乐培训_音乐艺考培训学校-

e0f音乐培训_音乐艺考培训学校-

e0f音乐培训_音乐艺考培训学校-

e0f音乐培训_音乐艺考培训学校-

e0f音乐培训_音乐艺考培训学校-

e0f音乐培训_音乐艺考培训学校-

e0f音乐培训_音乐艺考培训学校-
 e0f音乐培训_音乐艺考培训学校-

e0f音乐培训_音乐艺考培训学校-

e0f音乐培训_音乐艺考培训学校-

e0f音乐培训_音乐艺考培训学校-

e0f音乐培训_音乐艺考培训学校-

e0f音乐培训_音乐艺考培训学校-

e0f音乐培训_音乐艺考培训学校-

e0f音乐培训_音乐艺考培训学校-

e0f音乐培训_音乐艺考培训学校-

 e0f音乐培训_音乐艺考培训学校-

 e0f音乐培训_音乐艺考培训学校-

首都师范大学招生办
2022年1月2日

 e0f音乐培训_音乐艺考培训学校-

首都师范大学音乐学院2022年本科招生简章(面向北京市考生)

 e0f音乐培训_音乐艺考培训学校-

首都师范大学创建于1954年,是国家“双一流”建设高校、北京市与教育部“省部共建”高校。学校是一所涵盖哲学、经济学、法学、教育学、文学、历史学、理学、工学、管理学、艺术学等门类的综合性师范大学,六十多年来已培养各类高级专门人才二十余万名,是北京市人才培养的重要基地。学校现有国家“双一流”建设学科1个,北京市共建学科3个,北京高校高精尖建设学科5个,博士学位授权一级学科18个,硕士学位授权一级学科25个。
音乐学院现有国家音乐与舞蹈学一级学科博士学位授权点、硕士学位授权点和艺术硕士学位授权点,本科层次设有音乐学(师范)、舞蹈学(师范)、音乐表演、录音艺术四个专业。学院于2001年被教育部批准为国家体育与艺术师资培养培训基地,2007年被教育部、财政部联合批准为21世纪音乐教育人才培养模式创新国家级实验区,2008年音乐学获评北京市重点学科,2019年艺术类学科群获批北京市高精尖学科建设,2020年音乐学获批国家“双万计划”国家一流本科专业建设点,舞蹈学获评省级一流本科专业建设点。音乐与舞蹈学一级学科在教育部第四轮学科评估中、音乐领域在全国首次专业学位艺术水平评估中,皆进入全国同类学科的前10%-20%。学院现有专业教师81名,其中正高职称17名、副高职称31名,博士生导师11名、硕士生导师54名。学院现拥有国务院学位委员会音乐与舞蹈学科评议组成员、全国艺术专业学位教学指导委员会委员各1名,教育部新世纪优秀人才2名,北京市教学名师(含青年教学名师)3名,北京市青年拔尖人才5名。此外,一批教师承担了国家和省部级人文社科基金课题或艺术创作基金项目,创、演、录的作品获“金钟奖”“华表奖”“文华奖”“桃李杯”“声音学院奖”等国家和省部级奖项。拥有《钢琴》《音乐教育学》两门国家精品课程,音乐教育专业师生在教育部主办的全国音乐教育专业教学基本功展示活动中连获佳绩。近年,学院学科发展和专业建设更积极融入国家艺术教育改革的时代行列,一批批新型艺术师资和各类艺术人才彰显出学院鲜明的办学特色,成为国家实施美育和人文素养教育战略的强有力后备军。
 
一、招生计划及学费标准
招生专业、招考方向
专业考试形式
招生计划
学制
学费
音乐学(师范)
校考,网络考试
10人
四年本科
师范专业免收学费
音乐表演
校考,网络考试
10人
四年本科
10000元/年
录音艺术
认可其他在京招生公办本科院校录音艺术专业的校考本科合格成绩
待定
四年本科
10000元/年
舞蹈学(师范)
校考,网络考试
7人
四年本科
师范专业免收学费
舞蹈学(师范,京籍单列)
校考,网络考试
15人
四年本科
师范专业免收学费
说明:
1、各专业的招生计划,以北京教育考试院最终审核公布的招生计划为准。
2、舞蹈学(师范,京籍单列)专业只面向具有北京市常住户口(不含因升学原因将户口迁入北京市集体户口的考生)的北京市考生招生,舞蹈学(师范)只面向非北京市常住户口的北京市考生招生。
 
二、报考条件
1.符合教育部2022年普通高等学校艺术类专业招生工作文件的要求,符合北京市2022年普通高等学校艺术类专业招生工作实施办法文件的要求。
2.考生身体健康条件应符合教育部、卫生部、中国残疾人联合会颁发的《普通高等学校招生体检工作指导意见》。
3.报考师范类专业的考生还应符合《北京市教师资格认定体格检查标准(试行)》以及我校的专业学习要求。
(1)音乐学(师范)专业要求五官端正,无口吃。
(2)舞蹈学(师范)、舞蹈学(师范,京籍单列)专业要求五官端正,无口吃;形象、形体等其他条件须符合舞蹈专业培养基本要求,原则上要求女生身高160厘米以上(含)、男生身高170厘米以上(含)。
 
三、报名及考试安排
1.音乐学(师范)专业、音乐表演专业
专业名称
网上报名时间
网络考试时间
音乐学(师范)
音乐表演
2022年1月4日
至1月11日
1月13日至1月19日
(1)考试采用网上报名,网络考试的形式进行。
(2)网上报名时,报考音乐学(师范)专业的考生须选择主副项类型;报考音乐表演专业的考生须选择民族器乐或西洋器乐并明确具体乐器。
(3)网络考试包含模拟考试和正式考试。考生须先完成模拟考试,再进行正式考试。正式考试时,每个考试科目最多允许录制3次。1月19日24:00前未完成上传提交视为弃考。
2.舞蹈学(师范)专业、舞蹈学(师范,京籍单列)专业
专业名称
网上报名时间
网络考试时间
舞蹈学(师范)
舞蹈学(师范,京籍单列)
2022年1月4日
至1月11日
1月13日至1月19日
(1)考试采用网上报名,网络考试的形式进行。
(2)网上报名时,报考舞蹈学(师范)和舞蹈学(师范,京籍单列)专业的考生在选择报考专业时统一选“舞蹈学(师范,含京籍单列)”。报名截止后,我校将根据考生高考报名户籍信息将考生专业分为舞蹈学(师范)和舞蹈学(师范,京籍单列)。
(3)网络考试包含模拟考试和正式考试。考生须先完成模拟考试,再进行正式考试。正式考试时,每个考试科目最多允许录制3次。1月19日24:00前未完成上传提交视为弃考。
 
四、报名及考试办法
1.考生只能在音乐学(师范)、音乐表演、舞蹈学(师范)、舞蹈学(师范,京籍单列)中选择一个专业报考,不能兼报。报考上述专业的考生须在规定时间内网上报名、网上交费。
2.考试报名费100元,在网上报名时通过APP网上交费。网上报名没有名额限制。
3.我校艺术类校考报名使用“艺术升”APP。考生在手机上安装APP、实名注册、按系统要求填写基本身份信息、上传报考资料、填报专业志愿信息并完成网上交费。详细流程、注意事项和要求,请查看我校本科招生网(bkzs.cnu.edu.cn)发布的《首都师范大学2022年艺术类本科专业校考网上报名及网络考试操作说明》(以下简称《操作说明》)。
4.考生填报各类信息时,应在系统中仔细核对,确认所有信息准确无误后再保存提交。考生须对所填信息的真实性和正确性负责,因考生上传报考资料有误或内容不符合要求,造成不能参加考试或不能向北京教育考试院上报成绩信息的,责任由考生本人承担。
5.网上交费:网上交费视为考生已确认所有报名信息无误。网上交费成功后,所有报名信息(包括考生姓名、基本身份信息、专业等)不能修改,所交费用不退。若网上交费不成功,则报名无效。
6.网上确认:考生无需网上确认,系统在报名截止后一天内自动批量确认。考生须在报名截止前完成“上传报考资料”步骤。报名截止后一天内对已上传的报考信息进行集中审核。报考资料审核不通过的考生无法进行网上考试。审核未通过的考生须尽快修改资料重新提交审核。因上传信息不合格、审核未通过影响考试的,由考生本人负责。
7.打印准考证:考试为网络考试,考生无需打印准考证,准考证号仅用于查询成绩,请考生记录并保存好。
8.网络考试:
(1)网络考试包含模拟考试和正式考试。考生须先完成模拟考试,再进行正式考试。
(2)考生须利用模拟考试功能测试考试设备、布置考试环境、熟悉考试流程、检查录像效果。模拟考试可重复进行,没有次数限制。模拟考试录制的视频不能上传提交,请注意区别模拟考试和正式考试。
(3)正式考试时,每个考试科目最多允许录制3次,录制的视频可以回看。请务必确认视频回放正常、确认视频内容无误后再上传提交。上传只能进行一次,已上传的视频无法替换。
(4)考生须在考试截止时间前通过APP录制和上传视频材料、填写信息。超过时间未完成上传提交视为弃考。考试截止前为上传高峰,请考生掌握好上传提交的时间,避开拥堵时段。
(5)具体每个专业需上传的视频数量,每个视频的内容要求,视频时间长度是否有限制,视频录制的技术要求,填写的附加信息等,见本简章中第五部分“专业考试内容要求”和我校本科招生网发布的《首都师范大学2022年艺术类本科音乐及舞蹈类专业校考视频拍摄要求》(以下简称《拍摄要求》)。
9.考生报名成功后,请保持报名信息中所留联系电话畅通,及时关注我校本科招生网发布的相关公告和APP推送的消息。
 
五、专业考试内容要求
1.音乐学(师范)专业
(1)考试科目及所占分数比例
专业
网络考试(上传视频材料)
音乐学(师范)
视频1:声乐主项(60%);视频2:钢琴副项(40%)
视频1:声乐副项(40%);视频2:钢琴主项(60%)
考试为网络考试(上传视频材料),均为技能测试,科目为声乐和钢琴,考生选择其中一个为主项,另一个为副项。专业成绩满分100分。
(2)考试内容及要求
按声乐(视频1)、钢琴(视频2)分别上传2个视频,提交的视频中曲目应该完整,录制时长不限。视频使用APP录制和上传,详细要求见《拍摄要求》。
声乐可以使用钢琴伴奏,不得使用伴奏带;如使用钢琴伴奏,伴奏人员和钢琴都须全程完全进入视频画面,且与考生同框。
·声乐主项:歌曲二首,录在同一个视频中,不含通俗唱法。要求背谱。
·钢琴副项:①练习曲一首;②从复调作品、奏鸣曲快板乐章、中外乐曲中任选一首作品。③前两项要求背谱,录在同一个视频中。
·声乐副项:歌曲二首,录在同一个视频中,不含通俗唱法。要求背谱。
·钢琴主项:①基本练习:在两升两降调号以内任选其一,双手同向四个八度弹奏大小调音阶、主三和弦琶音;②练习曲一首;③从复调作品、奏鸣曲快板乐章、中外乐曲中任选一首作品。④前三项要求背谱,录在同一个视频中。
2.音乐表演专业
(1)考试科目
专业
网络考试(上传视频材料)
音乐表演
视频:民族器乐
视频:西洋器乐
考试为网络考试(上传视频材料),均为技能测试,考试科目分为民族器乐和西洋器乐。
民族器乐招生器种:二胡、琵琶、古筝、古琴、扬琴、三弦、阮、笙
西洋器乐招生器种:小提琴、中提琴、大提琴、单簧管、长笛、巴松、圆号、西洋打击乐(小军鼓及马林巴)、手风琴
考生从上述招生器种中选择一种乐器参加考试。
专业成绩满分100分。
(2)考试内容及要求
将两首乐曲录在同一个视频中并上传,提交的视频中曲目应该完整,录制时长不限。视频使用APP录制和上传,详细要求见《拍摄要求》。
·民族器乐:乐曲两首,录在同一个视频中。要求背谱。考生不得使用任何形式的伴奏。
·西洋器乐:乐曲两首,录在同一个视频中。考生不得使用任何形式的伴奏。其中西洋打击乐要求小军鼓和马林巴各一曲。
3.舞蹈学(师范)、舞蹈学(师范,京籍单列)
(1)考试科目及所占分数比例
专业
网络考试(上传视频材料)
舞蹈学(师范)
舞蹈学(师范,京籍单列)
视频1:技巧组合(30%)
视频2:舞蹈表现力(70%)
考试为网络考试(上传视频材料),包括技巧组合、舞蹈表现力两部分内容。
专业成绩满分100分。
(2)考试内容及要求
按技巧组合(视频1)、舞蹈表现力(视频2)分别上传2个视频。视频使用APP录制和上传,要求采用全景定焦定点形式,尽量减少镜头转动,详细要求见《拍摄要求》。
·技巧组合:原则上1分钟以内,无音乐伴奏,包含跳、转、翻类技术技巧组合。
·舞蹈表现力:原则上2分钟以内剧目(或组合)表现。舞种风格不限,可穿演出服装、化淡妆。
 
六、录取原则
1.我校音乐学(师范)、音乐表演、舞蹈学(师范)、舞蹈学(师范,京籍单列)等专业在北京只录取参加我校当年相应专业校考且专业成绩合格的考生。
2.我校录音艺术专业在北京招生不组织校考,认可其他在京招生的公办本科院校录音艺术专业的校考本科合格成绩。
3.我校音乐学(师范)、音乐表演、舞蹈学(师范)、舞蹈学(师范,京籍单列)、录音艺术专业在北京选测科目均为不限。
4.各专业录取排序规则如下:
(1)音乐学(师范)专业:高考文化课成绩(含政策性加分)达到北京市艺术类本科录取控制分数线,按照专业校考成绩(按北京市高考文化课成绩满分折合)占50%,高考文化课成绩(不含政策性加分)占50%,两项相加计算综合分[综合分=专业校考成绩÷专业校考满分×高考文化课成绩满分×50%+高考文化课成绩(不含政策性加分)×50%],按照综合分从高分到低分排序,参考体检情况择优录取。综合分相同时,依次优先录取高考文化课成绩(含政策性加分)、语文、数学、外语成绩高的考生。
(2)音乐表演专业:高考文化课成绩(含政策性加分)达到北京市艺术类本科录取控制分数线,按照专业校考成绩从高分到低分排序,参考体检情况择优录取。专业校考成绩相同时,依次优先录取高考文化课成绩(含政策性加分)、语文、数学、外语成绩高的考生。
(3)录音艺术专业:高考文化课成绩(含政策性加分)达到北京市艺术类本科录取控制分数线,且参加在京招生公办本科院校录音艺术专业校考本科合格的考生,按高考文化成绩(不含政策性加分)从高分到低分排序,参考体检情况择优录取。高考文化课成绩(不含政策性加分)相同时,依次优先录取高考文化课成绩(含政策性加分)、语文、数学、外语成绩高的考生。
(4)舞蹈学(师范)、舞蹈学(师范,京籍单列)专业:高考文化课成绩(含政策性加分)达到北京市艺术类本科录取控制分数线,按照专业校考成绩从高分到低分排序,参考体检情况择优录取。专业校考成绩相同时,依次优先录取高考文化课成绩(含政策性加分)、语文、数学、外语成绩高的考生。舞蹈学(师范)和舞蹈学(师范,京籍单列)专业招生计划分别编制,录取时分别排队。
5.学校在录取时全面考察考生高考文化课成绩、专业成绩及体检等情况。填报我校多个艺术类专业志愿的,采用专业志愿优先方式进行录取。因考生填报志愿与校考合格专业不符,造成不能录取的,责任由考生本人承担。
 
七、其他说明
1.本简章中的内容只适用于面向北京市考生的招生,如遇有因疫情等不可抗力因素导致可能影响招生考试过程的情况发生,我校可根据情况调整及修改本招生简章,本招生简章解释权归首都师范大学招生办公室所有。我校在京外招生省份使用省级统考(联考)成绩作为考生的专业考试成绩,不组织面向京外生源的校考,面向北京市以外考生的招生简章另行公布。
2.各位考生应详细阅读并充分理解、认可本简章所述的各项考试、录取规则等有关要求后再进行报名和确认。报名考试期间,请考生务必及时关注我校本科招生网发布的相关公告。
3.我校艺术类本科专业校考成绩发布时间另行发布,具体发布方式请关注我校本科招生网的公告。学校将考试合格名单报送北京市教育考试院,不再向考生寄发合格证。
4.毕业生就业执行国家和北京市当年的就业政策。师范生就业还须按照《北京市师范生公费教育实施细则》(京教人【2019】11号)文件要求执行。师范生须在入学前与学校和本市教育行政部门签订《北京市师范生公费教育协议书》。
5.使用APP录制视频时,不支持变焦、暂停、编辑等功能,只允许使用手机内置的摄像头和麦克风。拍摄的视频中,考生不得自报姓名或以其他任何方式出现考生个人信息。请考生严格按照《拍摄要求》进行考试,如提交考试视频不符合《拍摄要求》,将视情况进行处理,直至取消考生考试资格。
6.考生须诚信考试,严格遵守我校校考考试要求,对在考试过程中违规的考生,按照《国家教育考试违规处理办法》《普通高等学校招生违规行为处理暂行办法》等规定严肃处理。对有弄虚作假等作弊行为的考生,取消校考的报名和录取资格,同时通报省级招生考试机构。在新生入学后,我校将根据国家招生政策和录取标准对新生进行专业复查。凡发现存在提供虚假材料、替考、冒名顶替入学等违规行为者,一经查实,取消其入学资格或学籍;对涉嫌犯罪的,配合司法机关依法处理。
7.我校的公共外语只开设英语。
 
八、联系方式
首都师范大学校本部地址:北京市海淀区西三环北路105号
邮政编码:100048
本科招生网:http://bkzs.cnu.edu.cn
联系电话:010-68902995(招生办公室)/010-68902268(音乐学院)
微信公众号:cnuzhaoban
 
首都师范大学招生办
2022年1月2日

 e0f音乐培训_音乐艺考培训学校-

首都师范大学初等教育学院2022年书法学(初等教育,师范)本科专业招生简章(面向北京市招生)

 e0f音乐培训_音乐艺考培训学校-

首都师范大学创建于1954年,是国家“双一流”建设高校、北京市与教育部“省部共建”高校。学校是一所涵盖哲学、经济学、法学、教育学、文学、历史学、理学、工学、管理学、艺术学等门类的综合性师范大学,六十多年来已培养各类高级专门人才二十余万名,是北京市人才培养的重要基地。学校现有国家“双一流”建设学科1个,北京市共建学科3个,北京高校高精尖建设学科5个,博士学位授权一级学科18个,硕士学位授权一级学科25个。艺术类学科群入选北京高校高精尖学科。学校是教育部高等学校小学教师培养教学指导委员会主任委员、秘书长单位。学校创办了全国第一个以书法为研究方向的博士点,设立了“中国书法文化研究院”及中国大学第一家“书法文化博物馆”。
初等教育学院以小学教师教育为特色,办学历史可追溯至1905年,孙敬修、张中行、欧阳中石等大师先后求学、任教于此。学院坚持“国际视野,本土实践,借鉴历史,面向未来”的办学理念,为集小学教师培养、小学教育研究、小学教育服务三位一体、本硕博多层次培养的教学研究型学院。学院构建了儿童取向的卓越小学教师培养模式,2007年小学教育专业入选首批国家级特色专业,2014年首批入选教育部卓越教师培养计划,2017年首批入选北京市重点建设一流专业,2018年作为联合认证“打样”单位首批通过教育部师范类专业认证(小学教育,二级),2019年首批入选“双万计划”国家级一流本科专业建设点,2020年首批获评国家一流本科课程。每年向北京市乃至全国小学一线输送各层次毕业生500余名,成为北京市基础教育的一支主力军。
学院拥有国内一流的教师队伍,坚持以高水平学科建设支撑高水平小学教师教育,建有“儿童与未来教育创新研究院”“中小学书法教育研究中心”等十余个研究机构,承担了多项国家和北京市重大课题,及国家《小学教师专业标准(试行)》《小学品德学科教师培训课程标准》等重点文件的制定工作;建设有首都师范大学附属小学发展共同体,支持指导18所附属小学建设发展;注重打造高水平国际交流与合作平台,近年来在校生出国交流支持力度增大,政策和配套资金保障到位,推进了办学国际化水平。
学院是“全国党建工作标杆院系”培育创建单位、教育部首批“三全育人”综合改革试点院系,获评全国教育系统先进集体;形成了以“爱心、童心、乐学、乐教”学子精神为特色的校园文化氛围,致力于培育具有卓越小学教师和未来教育家潜质的小学教育人才,毕业生受到首都基础教育领域广泛欢迎和好评。
学院于2020年开办书法学(初等教育,师范)专业,招收首届学生;发挥首都师范大学书法专业办学优势,继承、弘扬当代高等书法教育的重要奠基人和开拓者欧阳中石先生的书法教育思想,创立“中石”书法班;立足首都基础教育改革与书法教育发展的需要,倡导践行“无书法,不师范”的人文理念,培养教育为本、人字两正的创新型小学书法教育人才。学生毕业后去向主要为小学书法教育、传统文化教育或升学深造。
 
一、招生计划及学费标准
招生专业、招考方向
专业考试形式
招生计划
学制
学费
书法学(初等教育,师范)
校考,网络考试
20人
四年本科
师范专业 免收学费
 
二、报考条件
1.符合教育部2022年普通高等学校艺术类专业招生工作文件的要求,符合北京市2022年普通高等学校艺术类专业招生工作实施办法文件的要求。
2.考生身体健康条件应符合教育部、卫生部、中国残疾人联合会颁发的《普通高等学校招生体检工作指导意见》和《北京市教师资格认定体格检查标准(试行)》以及我校的专业学习要求:五官端正,无口吃。
 
三、报名及考试安排
专业名称
网上报名
模拟考试
正式考试
书法学
(初等教育,师范)
2022年1月13日
至1月19日
1月21日
至1月22日
1月23日
网络考试
邮寄试卷和录像
1.考试采用网上报名,网络考试,邮寄试卷及考试录像的形式进行。
2.我校将于1月20日前在本科招生网(bkzs.cnu.edu.cn)发布《2022年书法学(初等教育,师范)网络考试须知》(以下称《考试须知》)。考生务必按照《考试须知》的要求进行考前准备和模拟考试。
3.考生1月23日参加网络正式考试,并于当日考试结束后将作品原件及考试录像按要求寄出。具体考试及上传时间详见《考试须知》。
 
四、报名及考试办法
1.报考书法学(初等教育,师范)专业的考生,须在规定时间内网上报名、网上交费。
2.考试报名费160元,在网上报名时通过APP网上交费。网上报名没有名额限制。
3.我校艺术类校考报名、考试使用“艺术升”APP。考生在手机上安装APP、实名注册、按系统要求填写基本身份信息、上传报考资料、填报专业志愿信息并完成网上交费。详细流程、注意事项和要求,请查看我校本科招生网(bkzs.cnu.edu.cn)发布的《首都师范大学2022年书法学(初等教育,师范)本科专业校考网上报名说明》。
4.考生填报各类信息时,应在系统中仔细核对,确认所有信息准确无误后再保存提交。考生须对所填信息的真实性和正确性负责,因考生上传报考资料有误或内容不符合要求,造成不能参加考试或不能向北京教育考试院上报成绩信息的,责任由考生本人承担。
5.网上交费:网上交费视为考生已确认所有报名信息无误。网上交费成功后,所有报名信息(包括考生姓名、基本身份信息、专业等)不能修改,所交费用不退。若网上交费不成功,则报名无效。
6.网上确认:考生无需网上确认,系统在报名截止后一天内自动批量确认。考生须在报名截止前完成“上传报考资料”步骤。报名截止后一天内对已上传的报考信息进行集中审核。报考资料审核不通过的考生无法进行网上考试。审核未通过的考生须尽快修改资料重新提交审核。因上传信息不合格、审核未通过影响考试的,由考生本人负责。
7.打印准考证:考试为网络考试,考生无需打印准考证,准考证号仅用于查询成绩,请考生记录并保存好。
8.网络考试:
(1)考试形式为网络考试,不进行现场考试。
(2)考生须自备考试专用手机一台,安装艺术升APP。考试时考生通过APP在手机上查看试题,试卷作答完成后使用APP对试卷进行拍照并上传提交(网上交卷)。
(3)为帮助考生顺利完成网上考试,APP提供模拟考试功能。考生应充分使用模拟考试功能,熟悉考试操作步骤和操作方法、熟悉考试流程。模拟考试可重复进行,没有次数限制。
(4)考生自备摄像设备,拍摄考试全过程的高清视频(720P或1080p)。拍摄视频可使用摄像机或另外准备一台手机(拍摄视频的手机和安装APP查看试题不能共用同一台手机)。
(5)请考生自备时钟并精准对时。未准时开考的考生,视为迟到。迟到考生也须先开始录像再进入APP查看试题。迟到15分钟以上仍未进入APP查看试题的考生视为弃考。
(6)考生考试过程中,允许进行练习,数量不限。但只有最后书写的试卷可作为正式试卷交卷提交。
(7)考生在每科考试书写完成后,须按要求正对镜头展示正式试卷,进行“试卷展示”环节。并在规定的截止时间前使用APP对试卷拍照、上传照片,完成“网上交卷”。试卷照片只能提交一次,已上传的试卷照片无法替换。超过规定时间未完成上传提交的,视为弃考。
(8)拍摄的考试视频须包括:开考前(须提前3分钟以上开始拍摄);考试开始并查看试题的过程;试卷作答全过程;完成答卷后的“试卷展示”环节;对试卷拍照并上传的网上交卷过程。录像须“一镜到底”,全程不得暂停。录制的视频源文件在考后拷贝到U盘中。视频不得剪辑、不得消除声音或进行其他任何编辑处理。考生必须严格按《考生须知》中的要求进行考试视频的拍摄。考试视频拍摄不符合要求、影响考试成绩的,责任由考生承担。具体拍摄取景要求、时间安排与操作方法见本简章中第五部分“专业考试内容要求”和《考试须知》。
(9)考试结束后,考生须将试卷原件和存有考试视频的U盘通过快递邮寄至首都师范大学。考生不得亲自或委托他人直接到学校递交材料,也不得使用闪送等类似的直接递交服务。快递必须在考试当日内寄出(以邮戳为准),未按时寄出或邮寄材料不符合要求的视为弃考。
(10)具体考试要求、APP操作方法、录像要求、邮寄地址等,见考前发布的《考试须知》。
9.考生报名成功后,请保持报名信息中所留联系电话畅通。具体考试安排及要求见我校本科招生网发布的相关公告及APP推送的消息。
 
五、专业考试内容要求
1.考试科目及所占分数
专业
笔试考试
考试时间
书法学
(初等教育,师范)
书法临摹(一)(100分)
60分钟
书法临摹(二)(100分)
60分钟
书法创作(100分)
90分钟
考试共三个科目,每科100分。专业成绩满分300分。
2.考试内容及要求
·书法临摹(一):
根据指定楷书碑帖局部临摹作品1幅,要求准确对临。
试卷纸张为白色生宣,4尺3开(68cm×45cm),竖式书写。
·书法临摹(二):
根据指定隶书碑帖局部临摹作品1幅,要求准确对临。
试卷纸张为白色生宣,4尺3开(68cm×45cm),竖式书写。
·书法创作:
根据指定文字内容创作作品1幅,字体、风格不限,要求有经典碑帖出处。
试卷纸张为白色生宣,4尺对开(135cm×34cm),竖式书写。
 
六、录取原则
1.我校书法学(初等教育,师范)专业在北京只录取参加我校当年该专业校考且专业成绩合格的考生。
2.我校书法学(初等教育,师范)专业选测科目为不限。
3.书法学(初等教育,师范)专业录取排序规则如下:高考文化课成绩(含政策性加分)达到北京市艺术类本科录取控制分数线,按照高考文化课成绩(不含政策性加分)从高分到低分排序,参考体检情况择优录取。高考文化课成绩(不含政策性加分)相同时,依次优先录取高考文化课成绩(含政策性加分)、语文、数学、外语成绩高的考生。
4.学校在录取时全面考察考生高考文化课成绩、专业成绩及体检等情况。填报我校多个艺术类专业志愿的,采用专业志愿优先方式进行录取。因考生填报志愿与校考合格专业不符,造成不能录取的,责任由考生本人承担。
 
七、其他说明
1.各位考生应详细阅读并充分理解、认可本简章所述的各项考试、录取规则等有关要求后再进行报名和确认。报名考试期间,请考生务必及时关注我校本科招生网发布的相关公告。
2.我校艺术类本科专业校考成绩发布时间另行发布,具体发布方式请关注我校本科招生网的公告。学校将考试合格名单报送北京市教育考试院,不再向考生寄发合格证。
3.毕业生就业执行国家和北京市当年的就业政策。师范生就业还须按照《北京市师范生公费教育实施细则》(京教人【2019】11号)文件要求执行。师范生须在入学前与学校和本市教育行政部门签订《北京市师范生公费教育协议书》。
4.录制每个考试科目考试视频时,须“一镜到底”,不得暂停。录制好的视频不得进行任何编辑。拍摄的视频中,考生不得自报姓名或以其他任何方式出现考生个人信息。请考生严格按照《考试须知》进行考试,如提交的考试视频或试卷照片拍摄不符合要求,或邮寄的试卷与考试视频、试卷照片不一致的,将视情况进行处理,直至取消考生考试资格。
5.考生须诚信考试,严格遵守我校校考考试要求,对在考试过程中违规的考生,按照《国家教育考试违规处理办法》《普通高等学校招生违规行为处理暂行办法》等规定严肃处理。对有弄虚作假等作弊行为的考生,取消校考的报名和录取资格,同时通报省级招生考试机构。在新生入学后,我校将根据国家招生政策和录取标准对新生进行专业复查。凡发现存在提供虚假材料、替考、冒名顶替入学等违规行为者,一经查实,取消其入学资格或学籍;对涉嫌犯罪的,配合司法机关依法处理。
6.我校的公共外语只开设英语。
7.如遇有因疫情等不可抗力因素导致可能影响招生考试过程的情况发生,我校可根据情况调整及修改本招生简章,本招生简章解释权归首都师范大学招生办公室所有。
 
八、联系方式
首都师范大学校本部地址:北京市海淀区西三环北路105号
邮政编码:100048
本科招生网:bkzs.cnu.edu.cn
联系电话:010-68902995(招生办公室)/010-68907390(初等教育学院)
微信公众号:cnuzhaoban

本文系 网站编辑转载,转载目的在于传递更多信息。如涉及作品内容、版权和其它问题,请在30日内与本网联系,我们将在第一时间删除内容!