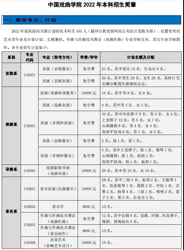
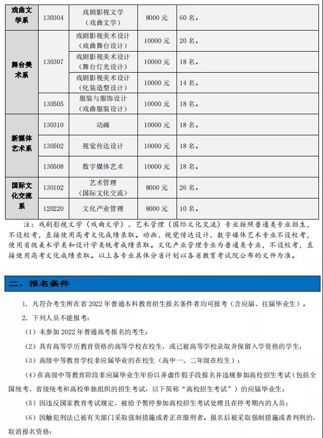
中国戏曲学院2022年本科招生简章
- 预约测评
- 提交
中国戏曲学院2022年本科招生简章
*2022年校考安排
网上报名时间:2022年1月10日-1月20日(每天 9:00-21:00)
校考方式:
一试、二试视频同时提交的专业:民族器乐
提交视频时间:1月10日-1月20日(每天9:00-21:00)
视频提交平台:东辉服务云微信小程序
一试提交视频,二试在线考试的专业:音乐学、音乐制作、戏曲作曲、音响艺术设计
一试时间:1月10日-1月20日(每天9:00-21:00)
视频提交平台:东辉服务云微信小程序
二试时间:2月23日
视频提交平台:待公布
*2022年音乐系招生人数变化
民族器乐(28人)、音乐学(10人)、戏曲作曲(12人)、音乐制作(10人)、音响艺术设计(10人)。各专业招生总人数对比2021年未发生变化。具体变化如下:
大提琴:2022年招1人,2021年招2人,缩招1人;
三弦:2022年招1人,2021年招2人,缩招1人;
笛子:2022年招2人,2021年招1人,增加1人;
2022年新增中阮1人
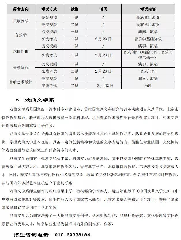
中国戏曲学院2022年本科音乐类专业考试内容与要求
一、视频必须为考生本人现场表演、演奏、演唱,使用智能手机横屏录制,要求面部清晰、声像同步。录制全程同一机位一镜到底,不得中断、剪切画面,不得进行任何后期处理。
二、视频中只能出现考生一人形象,不得出现姓名、毕业学校等任何与考试内容无关的考生提示性信息,否则视为违纪。
三、视频上传后,系统会运用人脸识别技术将视频人物与考生照片对比,一经发现不一致,将自动标记。
四、视频作品只允许使用智能手机录制,不得连接任何外部设备,禁止使用摄像机和其他专业设备,禁止提供演出视频。
五、所有视频须于2022年1月10日-20日(每天9:00-21:00)期间自行选择时间录制与提交,具体操作详见我院本科招生系统公布的中国戏曲学院本科招生线上考试(提交视频)操作指南和线上考试(提交视频)内容及注意事项。
作曲与作曲技术理论专业一试
戏曲作曲招考方向:(所有考试内容连续录制为1个视频)
一、乐器演奏:考生需提交一首本人演奏的乐曲视频,时长不超过7分钟,曲目不限,风格不限,中西乐器不限,不允许使用伴奏。
二、演唱:考生需提交一首本人演唱的戏曲唱段视频,时长不超过3分钟,剧种风格不限,唱腔曲目不限,不允许使用伴奏。
音乐制作招考方向:(所有考试内容连续录制为1个视频)
一、乐器演奏:考生需提交一首本人演奏的乐曲视频,时长不超过7分钟,曲目不限,风格不限,中西乐器不限,不允许使用伴奏。
二、演唱:考生需提交一首本人演唱视频,时长不超过3分钟。不允许使用伴奏,曲目不限,风格不限。
音乐学专业一试
(所有考试内容连续录制为1个视频)
一、乐器演奏:考生需提交一首本人演奏的乐曲视频,时长不超过7分钟,曲目不限,风格不限,中西乐器不限,不允许使用伴奏。
二、演唱:考生需提交一首本人演唱视频,时长不超过3分钟,中外艺术歌曲、戏曲、曲艺、民歌均可,流行歌曲除外,不允许使用伴奏。
录音艺术(音响艺术设计)专业一试
音响艺术设计招考方向:(所有考试内容连续录制为1个视频)
一、乐器演奏:考生需提交一首本人演奏的乐曲视频,时长不超过7分钟,曲目不限,风格不限,中西乐器不限,不允许带伴奏。
二、演唱:考生需提交一首本人演唱视频,时长不超过3分钟。不允许带伴奏,曲目不限,风格不限。
音乐表演(民族器乐)专业
民族器乐招考方向:(所有考试内容连续录制为1个视频)
(一)民族器乐专业一试
一、乐器演奏:唢呐、竹笛、笙、二胡、板胡、大提琴、低音提琴、扬琴、琵琶、三弦、中阮、古筝考生需提交一首本人演奏的乐曲视频,时长不超过6分钟,曲目不限,风格不限,不允许使用伴奏。
二、民族器乐打击乐专业考生:
1、马林巴乐曲一首(曲目自选);
2、中国大鼓、排鼓或组合乐器任选一项(曲目自选)。两首乐曲演奏总时长不超过10分钟。
三、一试曲目与二试曲目不得重复。
(二)民族器乐专业二试
1、演奏要求:
(所有考试内容连续录制为1个视频)
(1)民族器乐唢呐、竹笛、笙、二胡、板胡、大提琴、低音提琴、扬琴、琵琶、三弦、中阮、古筝专业考生需提交一首本人演奏的乐曲视频,时长不超过8分钟,曲目不限,风格不限,不允许使用伴奏。
(2)民族器乐打击乐专业考生:
1)中国大鼓、排鼓任选一项或组合乐曲一首。
2)板鼓、小军鼓、马林巴、定音鼓等打击乐器任选其中两项,各演奏一首乐曲。
3)三首乐曲演奏总时长不超过12分钟。
4)考试曲目不限,风格不限,不允许使用伴奏。
附件:中国戏曲学院2022年本科招生艺术类专业与省统考子科类对照表

本文系 网站编辑转载,转载目的在于传递更多信息。如涉及作品内容、版权和其它问题,请在30日内与本网联系,我们将在第一时间删除内容!












































































