统考 | 辽宁大学2022年音乐类招生简章
辽宁大学2022年音乐类招生简章LcK音乐培训_音乐艺考培训学校-
辽宁大学是公办全日制普通高等学校。艺术类专业在沈阳蒲河校区办学(办学地址:沈阳市沈北新区道义南大街58号)。
艺术类专业在分科类编制计划的地区(或投档批次),分科类编制计划(详见“二、艺术类专业设置说明”);在艺术类专业计划不区分科类编制计划的地区(或投档批次),不区分科类编制招生计划。学校招生计划按照辽宁省教育厅核准的分省分专业招生计划执行。
二、艺术类专业设置说明
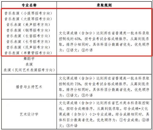
LcK音乐培训_音乐艺考培训学校-
LcK音乐培训_音乐艺考培训学校-
艺术类专业本科学生学习期满,成绩合格颁发辽宁大学普通高等学校本科毕业证书,达到辽宁大学学位授予标准的颁发辽宁大学学士学位证书。
按照省物价部门批准的标准向学生收费。本科专业实行学分制收费,学费按学年预收,各招生专业收取学费标准详见“艺术类专业设置说明”,住宿费按每学年1000—1200元收取。
学生因故退学或提前结束学业的,依据辽教发〔2006〕76号文件的要求,学校应根据学生实际学习时间和实际住宿时间,按月计退剩余的学费和住宿费。
我校建立了以生源地信用助学贷款为主,多项目奖助学金、多种类勤工助学、多方位困难补助及政策性学费减免为辅的完善的学生资助体系。
(1)生源地信用助学贷款:家庭经济困难学生可向户籍所在县(市、区)的学生资助管理机构咨询办理生源地信用助学贷款。
(2)奖学金包括:国家奖学金8000元/年、省政府奖学金8000元/年、国家励志奖学金5000元/年;学校奖学金一等1000元/学期、二等500元/学期、三等260元/学期、单项100元/学期;社会奖学金若干项。
(3)助学金包括:国家助学金一等4400元/年、二等2750元/年;社会助学金若干项。
(4)勤工助学岗位:家庭经济困难学生入学后可以申请勤工助学,学校根据勤工助学岗位及专业需求进行安排。
(5)困难补助:学校会根据临时突发事件及特殊情况对家庭经济困难的学生给予困难补助。
(6)学费减免:根据国家、省资助相关工作的安排部署,对孤儿大学生实行在校期间学费和住宿费减免政策;对应征入伍服义务兵役、招收为士官、退役后复学或入学的学生实行学费补偿、国家助学贷款代偿、学费减免政策。
学校严格按照国家及辽宁省有关文件规定执行家庭经济困难学生资助各项工作程序,各类奖助学金评比过程和评比结果公开、公正,广泛接受师生监督。
按招生所在地政策执行。实行平行志愿投档的批次调档比例为100%。
艺术类专业在第一批、第二批高考综合改革省份选考科目要求为“不提选考科目要求”;在第三批高考综合改革省份首选科目参照“二、艺术类专业设置说明”,再选科目要求为“不提科目要求”。
在分科类编制计划的地区(或投档批次)招生的专业,按照分科类排序录取;在不区分科类编制计划的地区(或投档批次)招生的专业,按照不区分科类统一排序录取。
戏剧影视文学、广播电视编导专业在普通类专业批次招生,对考生无艺术专业考核要求,只录取有该专业志愿考生,并执行该批次录取规则,授予艺术学学士学位。
①平行志愿投档批次,对符合招生所在地区投档条件,且符合我校录取规则中文化课成绩要求(详见下表中“录取规则”)的考生,按所招生所在地政策录取。
②非平行志愿投档批次,按“志愿清”原则录取,不设分数级差,按照进档考生报考专业志愿先后录取,即先录取第一志愿的考生,若第一志愿不满时,再录取第二志愿考生。具体录取规则如下:
LcK音乐培训_音乐艺考培训学校-

(2)如生源所在省招办对相应艺术类专业划定文化课最低控制线高于我校规定的该专业文化课最低分数线,则该专业执行生源所在省招办划定的文化课最低控制线。
(3)一批本科录取控制线说明:对于合并本科批次的省份和高考综合改革省份,以各省相关规定为准,如无相关规定按特殊类型招生控制分数线划定。
表演(民间艺术表演招考方向)专业成绩使用校考合格成绩,其他专业成绩使用对应省统考或联考的专业(专业方向、专门化)合格成绩。
8.校考
LcK音乐培训_音乐艺考培训学校-
校考具体安排详见《辽宁大学2022年表演(民间艺术表演招考方向)专业校考的说明》。划定校考合格人数时,末位校考成绩同分,具体校考科目分数高者优先,科目优先顺序如下:①喜剧表演;②民族舞蹈;③唱腔。
校考合格考生专业成绩不得低于180分,校考成绩信息在辽宁大学本科招生网公示。
按照教育部、原卫生部、中国残疾人联合会印发的《普通高等学校招生体检工作指导意见》执行。
辽宁大学学生工作处(本科招生办公室):024-62202299
辽宁大学本科招生网:http://zs.lnu.edu.cn
新生入校后,学校将依据国家有关政策进行复查,对违反招生政策和没有达到录取标准的学生进行处理。复查中发现学生存在弄虚作假、徇私舞弊等情形的,确定为复查不合格,取消学籍;对情节严重的,移交有关部门调查处理。
本简章未尽事宜和根据有关规定需调整此简章的相关内容,将在辽宁大学本科招生网另行公布。
本文系
网站编辑转载,转载目的在于传递更多信息。如涉及作品内容、版权和其它问题,请在30日内与本网联系,我们将在第一时间删除内容!