云南艺术学院2022年本科招生简章
- 预约测评
- 提交
云南艺术学院2022年本科招生简章
网上报名时间:2022年1月15日-1月30日
考试形式:初试、复试均在云艺招考app端线上进行
初试时间:2月12日-2月22日
复试时间:3月10日-3月18日
云南艺术学院成立于1959年,是全国8所综合性普通本科高等艺术院校之一。学校坐落于美丽的春城昆明,有呈贡、麻园2个校区,占地面积共930余亩。现有音乐学院、舞蹈学院、戏剧学院、电影电视学院、美术学院、设计学院、艺术管理学院、高等职业教育学院与继续教育学院、民族艺术研究院、马克思主义学院、公共教学部、体育教学部12个教学单位,1个附属艺术学校。
一、招生对象及报考条件
(一)招生对象
2022年,我校面向云南、四川、贵州、湖南、湖北、江西、安徽、广西、福建、山东、山西、河南、河北、吉林、辽宁、江苏、浙江、广东18个省区预计招收全日制本科生1800名。凡是符合上述省区规定的2022年普通高等学校招生报名条件者均可报考。
(二)下列人员不能报考
1.具有高等学历教育资格的高等学校的在校生。
2.高级中等教育学校的非应届毕业的在校生(高中一、二年级在校生)。
3.在高级中等教育阶段非应届毕业年份以弄虚作假手段报名并违规参加普通高考的应届毕业生。
4.在以往参加各种国家教育考试时按《国家教育考试违规处理办法》(中华人民共和国教育部令第33号)被认定为作弊,且作出暂停参加2022年普通高校招生全国统一考试处罚决定的考生。
5.因触犯刑法已被有关部门采取强制措施或正在服刑者。
(三)部分专业身体条件要求
1.声乐演唱类专业考生应发声器官无疾病,男生身高一般应达到170cm以上,女生身高一般应达到160cm以上。
2.舞蹈表演专业男生身高一般应达到170cm以上,女生身高一般应达到160cm以上。
3.戏剧表演及播音主持类专业考生应五官端正、身材匀称、口齿清楚、发声器官无疾病。
4.美术学类、设计学类、戏剧影视美术设计和影视摄影与制作等专业考生应无色盲。
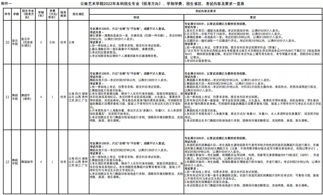
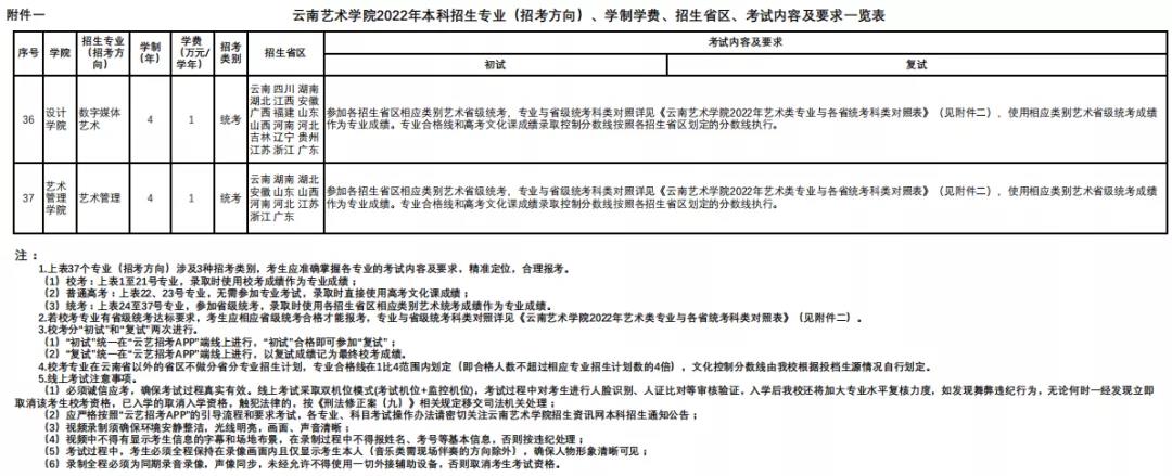
二、招生专业(招考方向)、学制、学费标准、招生省区、考试内容及要求见附件一
附件1.云南艺术学院2022年本科招生专业(招考方向)、学制学费、招生省区、考试内容及要求一览表(定稿)
三、招考类别及报考办法
根据教育部艺术类专业考试招生有关文件规定,按照教育部办公厅、国家卫生健康委办公厅印发的《新冠肺炎疫情防控常态化下国家教育考试组考防疫工作指导意见》精神,我校艺术类专业考试招生分专业实行3种招考类别。各招考类别所涵盖的专业(招考方向)及其相应的报考办法如下:
(一)参加省级统考,录取时使用各招生省区相应类别艺术统考成绩作为专业成绩。
1.涵盖的专业(招考方向)
音乐学(师范类)、戏剧影视美术设计、美术学(师范类)、美术学(史论)、绘画、中国画、雕塑、摄影、视觉传达设计、环境设计、产品设计、服装与服饰设计、数字媒体艺术、艺术管理。
2.报考办法
(1)考生应取得各省区2022年普通高校艺术类专业考试报考证(或普通高等学校艺术类专业考试准考证、联考证)。
(2)各专业与省级统考科类对照详见附件二。
(3)按照各省级招生考试管理机构规定的要求报考。
(二)无需参加专业考试,直接使用高考文化课成绩录取。
1.涵盖的专业
戏剧学、戏剧影视文学。
2.报考办法
按照各省级招生考试管理机构规定的要求报考。
(三)组织校考,录取时使用校考成绩作为专业成绩。
1.涵盖的专业(招考方向)
音乐表演(演唱)、音乐表演(民族声乐)、音乐表演(流行演唱)、音乐表演(流行演奏)、音乐表演(中国乐器演奏)、音乐表演(键盘演奏)、音乐表演(管弦打击乐演奏)、音乐表演(合唱)、作曲与作曲技术理论、音乐学(民族音乐理论)、舞蹈学(教育)、舞蹈编导、舞蹈表演、舞蹈学(民族舞蹈传承)、表演(戏剧影视表演)、表演(模特与服装造型)、播音与主持艺术、戏剧影视导演、广播电视编导、录音艺术、影视摄影与制作。
2.报考办法
(1)考生应取得各省区2022年普通高校艺术类专业考试报考证(或普通高等学校艺术类专业考试准考证、联考证)。
(2)专业报名统一在“云艺招考APP”端进行。考生应严格按照系统要求完成实名认证、信息完善、专业报名和缴费。
(3)专业考试分“初试”和“复试”两次进行,考生应凭本人身份证原件、《专业考试准考证》原件参加考试。
(4)“初试”统一在“云艺招考APP”端线上进行,线上初试操作办法于考试前在云南艺术学院招生资讯网上公布。“初试”合格即可参加“复试”。
(5)“复试”统一在“云艺招考APP”端线上进行,线上复试操作办法于考试前在云南艺术学院招生资讯网上公布。以复试成绩记为最终校考成绩。
(6)根据教育部和各省区艺术类专业考试招生有关规定,考生应严格按照专业与省级统考科类对照(详见附件二)参加省级统考且成绩合格,其校考成绩方为有效,否则无效。如校考报名时部分省区的省级统考成绩尚未公布,考生也可先行报考,但若因省级统考成绩未合格造成校考成绩无效的,责任由考生自负。
(7)对在我校专业考试中有违规、作弊等行为的考生,按照《国家教育考试违规处理办法》(中华人民共和国教育部令第33号)处理。
(8)时间安排
专业报名:2022年1月15日至2022年1月30日。
专业考试:2022年2月12日至2022年2月22日初试,2022年3月10日至2022年3月18日复试。
成绩公布:专业成绩预计于4月底公布。考生可自行登录“云艺招考APP”端查询专业成绩,打印成绩单。
(9)如遇疫情或相关政策变化,我校将适时调整校考方案。
四、录取
(一)录取时,根据考生的高考文化课成绩和专业成绩(戏剧学、戏剧影视文学专业不涉及专业成绩),德、智、体、美、劳全面考核,择优录取(各专业录取规则和录取办法详见《云南艺术学院2022年本科招生章程》)。
(二)使用省级统考成绩的专业均安排分省分专业招生计划,专业合格线和高考文化课成绩录取控制分数线按照各省区划定的分数线执行。
(三)戏剧学、戏剧影视文学专业安排分省分专业招生计划,无需参加专业考试,直接使用高考文化课成绩录取。原则上安排在普通类批次录取,执行相应批次高考文化课成绩录取控制分数线。
(四)组织校考的专业在云南省以外的省区不做分省分专业招生计划,专业合格线在1比4范围内划定(即合格人数不超过相应专业招生计划数的4倍)。各艺术类本科专业在各省的高考文化课成绩录取控制分数线由我校根据投档生源情况自行划定,分数线确定后报各省级招生考试管理机构备案。如有省区对艺术类本科专业的高考文化课成绩录取控制分数线另有要求,按照该省的规定执行。
(五)云南省所有专业实行平行志愿投档录取;外省组织校考的专业按照“专业志愿优先”的原则进行录取,其它专业实行平行志愿投档录取。如有省区对投档方式另有要求,按照该省的规定执行。录取结果通过各省考试院网站查询,未被录取者不另行通知。
(六)新生入学后3个月内,我校按照教育部有关规定进行新生入学复查。凡通过弄虚作假、徇私舞弊等方式骗取高考加分资格、录取资格或冒名顶替入学的新生、未经省级招生考试管理机构办理手续的新生,一经查实,确定为复查不合格,坚决取消入学资格或学籍;情节严重的,移交有关部门调查处理。
五、其它说明
(一)我校2022年最终招生计划以上级批文为准。
(二)高考外语语种不限,但入学后我校只提供英语教学,请考生酌情报考。
(三)收费标准
1.专业考试费:按照《云南省物价局 云南省财政厅关于我省高考艺术和体育专业考试费收费标准的通知》(云价收费〔2015〕143号)规定的每人次200元的标准执行。
2.学费:按照《云南省发展和改革委 云南省财政厅 云南省教育厅关于调整规范我省高等学校、普通高中学费收费标准及有关问题的通知》(云发改收费〔2004〕536号)规定的标准执行,理论类和师范类专业为每学年8500元,应用类专业为每学年10000元。
3.住宿费:按照《云南省发展和改革委员会 省财政厅 省教育厅关于进一步规范高校住宿费收费政策的通知》(云发改收费〔2008〕1322号)规定的标准执行,6人间为每生每学年800元,4人间为每生每学年1200元,宿舍用品自备。
(四)我校招生信息以本简章和学校招生资讯网公布的信息为准,如有与教育部或生源所在省区招生政策不符的,执行教育部或生源所在省区的招生政策,未尽事宜按照国家相关规定执行。我校未成立除本校招生办公室以外的任何招生咨询机构,未委托任何社会机构或校外人员代为发布招生广告、宣传资料或代理招生。对非本校网站及官方微信公众号公布的云南艺术学院招生信息,我校不承担任何法律责任。
(五)为确保招生工作公平、公正、公开进行,云南艺术学院纪委对招生考试及录取进行全程监督。电话:(0871)65937136,电子邮箱:jubao@ynart.edu.cn。
六、联系方式
学校地址:云南省昆明市呈贡区雨花路1577号
邮政编码:650500
联系电话:(0871)65937127、65937128、65954207、65954467
学校网址:https://www.ynart.edu.cn/
招生资讯网:https://zs.ynart.edu.cn/
七、附件

本文系 网站编辑转载,转载目的在于传递更多信息。如涉及作品内容、版权和其它问题,请在30日内与本网联系,我们将在第一时间删除内容!








































































